• 2015-12-28

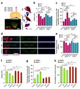
    炎症→老年痴呆

    百替生物技术有限公司(简称“百替生物”)是首家专注于医学科研咨询及技术服务的公司,专门为临床医生提供科...
    查看更多 →

本期服务顾问

咨询在线QQ

服务热线

400-611-2850


服务和特性

价格和优惠

扫微信咨询我们