服务热线
400-611-2850
普略医学是国内首家专注于医学科研咨询及技术服务的公司,专门为临床医生提供科研问题解决方案。
Phone: 400-611-2850
E-mail:: service@100biotech.com
或 在线留言 给我们
1、联系与咨询。
您可通过公司的服务热线400-611-2850和服务邮箱 service@100biotech.com,或者与您联系的普略医学服务人员,告知您的科研合作需求2、签订保密协议,洽谈具体服务内容。
在双方签订合作保密协议后,您可与普略医学科研合作咨询小组进行具体项目沟通;您和普略医学双方明确服务产品需求和具体项目要求;普略医学制作和提交项目实施方案和报价。3、双方签订合同,客户按合同支付费用。
双方对合同服务内容和价格无异议后,签订服务合同。您按合同约定支付费用,并提供必要的实验药品或样品(实验样品的寄送须采用特快专递形式邮寄,有低温要求的、固定要求的,按低温保存、固定防碎方法运输,以确保安全可靠)。4、项目实施,开始为客户提供科研咨询和技术服务。
普略医学按合同方案进行项目实施。项目实施过程中,普略医学项目经理按时与客户反馈及交流信息;普略医学开始为客户提供相关科研咨询和技术服务,并及时按合同将数据、材料、样本、模型等相关信息材料提供给客户。5、分析结果资料,整理提交数据。
普略医学技术团队分析整理数据,总结结论,将完整项目实施报告和数据、图片等相关信息提供给客户,同时根据合同处理相关的实验材料。项目报告内容将包括具体实验方法、步骤、所用试剂、仪器、数据、结果和结论等。6、项目完成,协商进一步合作。
项目完成,客户如有后续科研服务需求,双方协商进一步合作。

不是故意的——优质抗癌药物竟能促进原癌基因
发布时间:2015-12-16 00:00 文章来源: 作者:
近日,Cancer Cell上发表了一篇文章,解释了癌细胞如何能够抵抗药物的作用。有趣的是,癌症抑制剂本该发挥抑癌作用,本研究却发现在药物的作用下,却促进了原癌基因的表达。
人表皮生长因子受体2(HER2)在多种乳腺癌中处于上调的状态,这类HER2+乳腺癌通常预后不良。针对HER2胞外区的“曲妥单抗”,曾被广泛用于治疗HER2+乳腺癌患者。但肿瘤细胞IGF-IR或PTEN突变,会造成针对此种抗癌药物的耐药性。
目前,拉帕替尼被广泛用于治疗乳腺癌,因为其发挥抗癌作用并不依赖PTEN信号通路,有效避免了因PTEN突变而产生的耐药性。
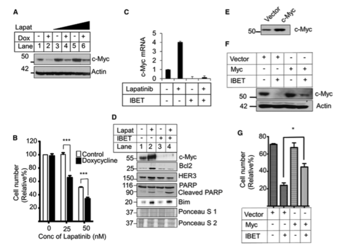
通过表观遗传学研究发现,拉帕替尼诱导FOXO转录因子高表达,FOXOs直接结合c-Myc启动子,促进原癌基因c-Myc的表达。
FOXO通常被认为是抗癌基因,c-Myc被认为是原癌基因。但两者之间的作用机制非常复杂。研究人员通过强力霉素处理,拮抗拉帕替尼对c-Myc的上调作用,癌细胞数量显著减少。可见,c-Myc是导致癌细胞对拉帕替尼产生耐药性的主要原因。
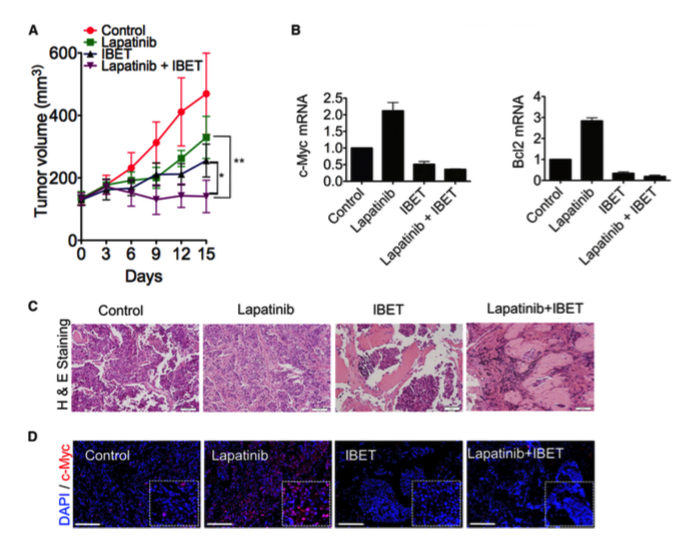
对此,研究人员筛选出一种拮抗拉帕替尼上调c-Myc的分子抑制剂,IBET151。联合使用拉帕替尼和IBET151,能显著降低癌细胞对拉帕替尼的耐药性。
联合国教科文组织曾发布:“世界上谁能攻克癌症,将为其塑一个与真人一模一样的金像,作为他对人类贡献的永恒丰碑。”
至今,医学界“金像奖”依然很渺茫。肿瘤治疗方法的开发是一项长期而艰巨的过程,肿瘤细胞中基因的表达,分子机制与信号通路的变化,是个动态,相互协调的过程,并不是抑制某几个关键节点就能“解决的问题。
路慢慢而修远,吾辈将上下而求索。