服务热线
400-611-2850
普略医学是国内首家专注于医学科研咨询及技术服务的公司,专门为临床医生提供科研问题解决方案。
Phone: 400-611-2850
E-mail:: service@100biotech.com
或 在线留言 给我们
1、联系与咨询。
您可通过公司的服务热线400-611-2850和服务邮箱 service@100biotech.com,或者与您联系的普略医学服务人员,告知您的科研合作需求2、签订保密协议,洽谈具体服务内容。
在双方签订合作保密协议后,您可与普略医学科研合作咨询小组进行具体项目沟通;您和普略医学双方明确服务产品需求和具体项目要求;普略医学制作和提交项目实施方案和报价。3、双方签订合同,客户按合同支付费用。
双方对合同服务内容和价格无异议后,签订服务合同。您按合同约定支付费用,并提供必要的实验药品或样品(实验样品的寄送须采用特快专递形式邮寄,有低温要求的、固定要求的,按低温保存、固定防碎方法运输,以确保安全可靠)。4、项目实施,开始为客户提供科研咨询和技术服务。
普略医学按合同方案进行项目实施。项目实施过程中,普略医学项目经理按时与客户反馈及交流信息;普略医学开始为客户提供相关科研咨询和技术服务,并及时按合同将数据、材料、样本、模型等相关信息材料提供给客户。5、分析结果资料,整理提交数据。
普略医学技术团队分析整理数据,总结结论,将完整项目实施报告和数据、图片等相关信息提供给客户,同时根据合同处理相关的实验材料。项目报告内容将包括具体实验方法、步骤、所用试剂、仪器、数据、结果和结论等。6、项目完成,协商进一步合作。
项目完成,客户如有后续科研服务需求,双方协商进一步合作。

炎症→老年痴呆
发布时间:2015-12-28 00:00 文章来源: 作者:
炎症,是机体对刺激做出的一种防御反应,在生物体内起着重要的作用。当受到刺激因子(如病毒、细菌、机械损伤、强酸强碱等)的刺激时,会诱发炎症反应,从而修复受损组织,抵抗损伤。此外,炎症也会对机体产生不良影响,导致免疫系统紊乱。
近年来,有越来越多的研究报道了炎症与疾病的相关性,比如癌症、心血管疾病等。而在神经退行性疾病方面,炎症也起着重要作用,但具体的分子机制,哪些基因参与炎症调控影响疾病的发生发展,却是未知的。
在神经退行性疾病中,人们经常能观察到中枢神经免疫激活的现象。β干扰素,一类免疫调节因子,在抗病毒和抗炎症反应中起到至关重要的作用。研究者发现,缺少IFN-β,会促发一系列机制导致神经退行性疾病。
1.现象
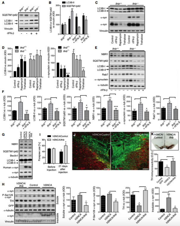
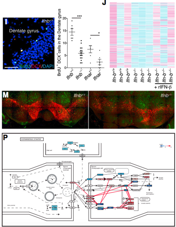
研究人员敲除了小鼠ifnb基因,ifnb-/-小鼠随着年龄的增长,行动能力、抓力和学习能力出现明显的退化。海马组织中神经元的凋亡率上升以及数目下降。此外,神经元的树突变少变短,黑质纹状体区域酪氨酸羟化酶(Th)活性下降,同时伴随着多巴胺含量的减少。
而帕金森病(PD)的主要特点是海马黑质区多巴胺含量减少,会影响抑制性乙酰胆碱的作用,从而导致震颤麻痹。而Ifnb-/-小鼠的种种表型与帕金森病类似。(ps:该种小鼠可以作为帕金森病样老年痴呆的动物模型,用以研究帕金森病的发病机制以及治疗方法。)
2.机制
科研工作者探索了Ifnb-/-小鼠出现帕金森病老年痴呆病症状的调控机制。通过大规模的全基因组测序,IFN-β信号通路和HD、PD、AD以及朊病毒疾病信号通路相关。
研究发现,Ifnb的缺失,会导致海马区α-synuclein 的积累,促进Lewy小体的形成,同时也会影响到自噬。在自噬阻断剂及注射α-synuclein表达质粒实验中,发现自噬阻断后可以引起α-synuclein的积累,而α-synuclein表达质粒却不会影响到自噬。因此Ifnb的缺失会影响自噬,促进α-synuclein的积累。
3.验证
为验证以上机制,科研工作者进行了回补实验:在Ifnb-/-小鼠中注射了IFN-β表达质粒,发现Ifnb-/-小鼠中各种异常表达的指标恢复了正常或者有所缓和,表明IFN-β的确可以调控自噬,影响α-synuclein的积累。
该研究遵循着“基于现有研究—提出假设—表型研究—机制探索—机制验证”的研究思路,运用基因敲除手段、质粒构建技术以及常规实验技术,融合了换物法、错位法、筛选法(科研创新的六脉神剑),研究证实了IFN-β在神经退行性疾病中起到了重要作用,为神经退行性疾病的发病机制研究和治疗研究提供了新的方向,拓宽了对此疾病的认知。