服务热线
400-611-2850
普略医学是国内首家专注于医学科研咨询及技术服务的公司,专门为临床医生提供科研问题解决方案。
Phone: 400-611-2850
E-mail:: service@100biotech.com
或 在线留言 给我们
1、联系与咨询。
您可通过公司的服务热线400-611-2850和服务邮箱 service@100biotech.com,或者与您联系的普略医学服务人员,告知您的科研合作需求2、签订保密协议,洽谈具体服务内容。
在双方签订合作保密协议后,您可与普略医学科研合作咨询小组进行具体项目沟通;您和普略医学双方明确服务产品需求和具体项目要求;普略医学制作和提交项目实施方案和报价。3、双方签订合同,客户按合同支付费用。
双方对合同服务内容和价格无异议后,签订服务合同。您按合同约定支付费用,并提供必要的实验药品或样品(实验样品的寄送须采用特快专递形式邮寄,有低温要求的、固定要求的,按低温保存、固定防碎方法运输,以确保安全可靠)。4、项目实施,开始为客户提供科研咨询和技术服务。
普略医学按合同方案进行项目实施。项目实施过程中,普略医学项目经理按时与客户反馈及交流信息;普略医学开始为客户提供相关科研咨询和技术服务,并及时按合同将数据、材料、样本、模型等相关信息材料提供给客户。5、分析结果资料,整理提交数据。
普略医学技术团队分析整理数据,总结结论,将完整项目实施报告和数据、图片等相关信息提供给客户,同时根据合同处理相关的实验材料。项目报告内容将包括具体实验方法、步骤、所用试剂、仪器、数据、结果和结论等。6、项目完成,协商进一步合作。
项目完成,客户如有后续科研服务需求,双方协商进一步合作。

吃胡萝卜能长寿?Nature报导实锤
发布时间:2024-05-31 14:40 文章来源:原创 作者:常青客
在探索延缓衰老和促进健康的道路上,科学家们从未停歇。最近,一项发表在《Nature》上的研究揭示了胡萝卜中的一种天然聚乙炔化合物——异镰胞三醇(IFT),它不仅能够显著延长秀丽隐杆线虫(C.elegans)的寿命,还能提高其运动性和应激抗性,为我们理解衰老的生物学基础提供了新的视角。
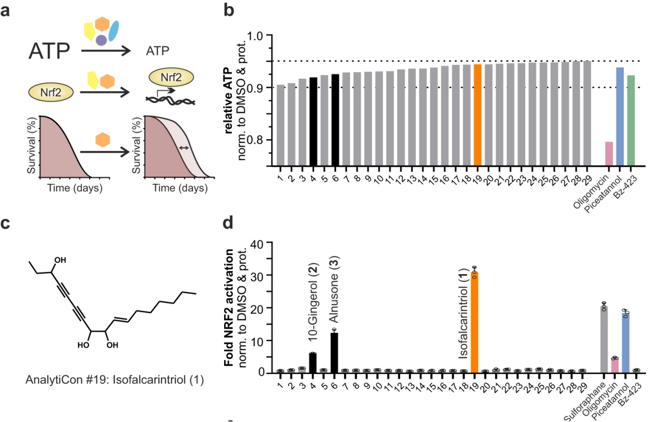
图一:鉴定天然结构,异镰胞三醇(IFT)作为ATP生成的有效抑制剂和NRF2的激活剂
研究发现,异镰刀三醇与线粒体ATP合成酶的α亚基相互作用,促进线粒体生物合成。在秀丽隐杆线虫中,这种化合物不仅减少了哺乳动物癌细胞的生长,还改善了线虫的运动性和应激抗性,并且在神经退行性疾病模型中减少了蛋白质的积累。
这些发现不仅为我们提供了关于衰老生物学基础的新见解,而且IFT在小鼠模型中的积极效应,预示着它可能成为未来抗衰老干预措施的一个有前景的候选者。
图二:异镰胞三醇(IFT)可能与线粒体ATP合酶相互作用,导致线粒体ATP产生受损和AMPK激活。
研究深入探讨了IFT(Intracellular Facilitation Technology)在分子层面对细胞呼吸和线粒体功能的影响,以及它如何激活生物学中的关键信号通路,进而促进健康和延长寿命。研究发现,IFT对分子和细胞机制的作用显著,特别是在细胞能量代谢中扮演着核心角色。
线粒体ATP合成酶,作为细胞能量代谢的核心酶类,主要负责合成三磷酸腺苷(ATP),即细胞的能量货币。研究指出,IFT能够直接作用于线粒体ATP合成酶的α亚基,这种作用不仅影响能量合成过程,还激活了细胞的应激反应。这一反应进一步促进了线粒体的生物合成和线粒体数量的增加,从而加强了细胞的能量供应能力。
在有丝分裂期间,细胞会面临氧化应激,IFT通过激活ROS(活性氧)信号转导路径,帮助细胞管理这种氧化应激。尽管短期内IFT的介入可能导致细胞ATP水平下降,但细胞可通过增加线粒体质量和提高呼吸效率适应能量缺乏,长期而言,则可能维持甚至提升ATP产量。
此外,AMPK(AMP激活的蛋白激酶)作为细胞内能量平衡的关键调节因子,其在能量低下时被激活。IFT可以模拟这种能量缺乏状态,从而促进AMPK的激活,加强细胞对能量的适应和提高能量利用效率。
NRF2(核因子E2相关因子2)是调控细胞抗氧化应激反应的关键因子。研究表明,IFT可有效激活NRF2,增强细胞抗氧化能力,减少氧化应激所引起的细胞损伤。这不仅有助于保护细胞免受自由基的伤害,而且支持细胞功能的整体健康和长寿。
基于这些分子机制,动物实验进一步验证了IFT对代谢健康和运动能力的积极影响,为IFT的临床应用提供了有力的证据。
图三:异镰刀三醇改善肥胖小鼠的葡萄糖代谢,并通过增加线粒体生物发生来模拟运动
在对小鼠的高脂饮食实验中,IFT处理的小鼠展现出了更好的葡萄糖耐受性。这一发现表明IFT能够对胰岛素信号传导以及能量感应进行正向调节,因此对于治疗糖尿病和肥胖等代谢性疾病具有潜在应用价值。
除此之外,IFT还被发现能显著提升小鼠的运动耐力。在进行的跑步机测试中,接受IFT补充的小鼠显示出更长的耐力时间。这一效应可能源自IFT对线粒体生物合成的促进作用以及对能量代谢的改善。
随着对IFT在激活信号通路和改善代谢过程认识的深入,研究人员进一步发现,IFT在延长健康寿命方面显示出显著潜力。在老年小鼠的相关研究中,IFT显著降低了虚弱指数,该指数是评估小鼠衰老程度的一个综合指标。这表明通过改善代谢健康、增强肌肉功能及提高心血管健康等方面,IFT有效提升了老年小鼠的生活质量。
此外,IFT在神经退行性疾病的模型研究中也显示出积极效果。在模拟阿尔茨海默病和亨廷顿病的秀丽隐杆线虫模型中,IFT延缓了由病理性蛋白质积累引起的运动障碍。
IFT的潜在应用还拓展到了抗癌研究领域。该化合物通过影响与肿瘤生长和转移相关的信号通路,显示出了抑制癌细胞增殖和减少体外肿瘤细胞集落形成的能力。
胡萝卜,这种日常可见的蔬菜,竟然隐藏着如此强大的健康促进成分。随着研究的深入,我们有理由相信,INF将为抗衰老领域带来新的希望和突破。
普略医学转化研究院的愿景与使命是:转化最新医学科技,提升人类健康。我们致力于设计和开发更高效、更安全的抗衰老治疗方案。我们相信,借助持续的科技革新和转化,终将开发出真正有效的抗衰老技术,让日渐衰老的人类永葆青春活力。
图片来源:Nature
人划线