服务热线
400-611-2850
普略医学是国内首家专注于医学科研咨询及技术服务的公司,专门为临床医生提供科研问题解决方案。
Phone: 400-611-2850
E-mail:: service@100biotech.com
或 在线留言 给我们
1、联系与咨询。
您可通过公司的服务热线400-611-2850和服务邮箱 service@100biotech.com,或者与您联系的普略医学服务人员,告知您的科研合作需求2、签订保密协议,洽谈具体服务内容。
在双方签订合作保密协议后,您可与普略医学科研合作咨询小组进行具体项目沟通;您和普略医学双方明确服务产品需求和具体项目要求;普略医学制作和提交项目实施方案和报价。3、双方签订合同,客户按合同支付费用。
双方对合同服务内容和价格无异议后,签订服务合同。您按合同约定支付费用,并提供必要的实验药品或样品(实验样品的寄送须采用特快专递形式邮寄,有低温要求的、固定要求的,按低温保存、固定防碎方法运输,以确保安全可靠)。4、项目实施,开始为客户提供科研咨询和技术服务。
普略医学按合同方案进行项目实施。项目实施过程中,普略医学项目经理按时与客户反馈及交流信息;普略医学开始为客户提供相关科研咨询和技术服务,并及时按合同将数据、材料、样本、模型等相关信息材料提供给客户。5、分析结果资料,整理提交数据。
普略医学技术团队分析整理数据,总结结论,将完整项目实施报告和数据、图片等相关信息提供给客户,同时根据合同处理相关的实验材料。项目报告内容将包括具体实验方法、步骤、所用试剂、仪器、数据、结果和结论等。6、项目完成,协商进一步合作。
项目完成,客户如有后续科研服务需求,双方协商进一步合作。

Nature 子刊:年轻血浆中的小细胞外囊泡通过增强线粒体功能逆转衰老相关的生理衰退
发布时间:2024-04-25 09:39 文章来源:原创 作者:Medical Research
Nature 子刊:年轻血浆中的小细胞外囊泡通过增强线粒体功能逆转衰老相关的生理衰退
近日,来自南京大学生命科学学院生命科学高等研究院(NAILS)的研究人员在 Nature aging 杂志发表了题为 Small extracellular vesicles from young plasma reverse age-related functional declines by improving mitochondrial energy metabolism 的文章,探讨了衰老的生物学机制以及如何通过改善线粒体能量代谢来逆转与衰老相关的功能衰退。
文章指出,衰老是一个不可避免的时间依赖性过程,它最终限制了细胞维持有效稳态和修复机制的能力,导致全身生理功能的普遍下降。与衰老相关的慢性疾病,如心血管疾病、糖尿病、神经退行性疾病和癌症,给医疗系统带来了巨大的负担。因此,理解衰老的基本机制并开发出对抗衰老和与衰老相关的疾病的策略是非常必要的。
是否我们终将能利用这些洞见,开发新的抗衰老疗法,不仅延缓老化而且提升整体健康状态?发现年轻血液的力量,寻找抗衰老的未来方向。
长期影响:年轻sEVs对寿命和虚弱状态的神奇作用
研究人员首先建立了一种从年轻与老年小鼠血浆中纯化小型细胞外囊泡(sEVs)的标准方法。这些纳米粒子在青年和老年小鼠体内具有类似的浓度和大小,且纯化的sEVs未被血浆蛋白等杂质污染,保持了其原有的生物性质。
图片来源:Nature
研究中,老年小鼠被定期静脉注射年轻小鼠血浆中提取的sEVs。结果显示,这种治疗不仅明显延长了它们的中位寿命达到34.4个月,相比之下仅注射PBS的对照组的中位寿命为30.6个月,延长了老鼠寿命约12.42%。
实验发现被注射sEVs的老年小鼠表现出更健康的外观。通常,老年小鼠会出现灰白色脱落的毛发,但经过sEVs处理后,这一状况得到了明显的缓解。此外,研究通过非侵入性的虚弱指数评估了老年小鼠的整体健康状况,发现注射年轻sEVs的老年小鼠的虚弱指数显著降低,其生理年龄估计仅为15.1个月,远低于它们的实际年龄24个月。这表明年轻sEVs的治疗不仅延缓了外在衰老迹象,还从内在改善了老年小鼠的整体健康状态。
除了对寿命和虚弱状态的显著影响外,年轻sEVs在提升生育能力和改善代谢状态方面也展现出了惊人的潜力。
揭秘年轻sEVs:逆转老龄化,恢复生机
研究发现,注射年轻来源的sEVs能显著提升老年小鼠的整体健康状态。这种治疗不仅增加了老鼠的生育能力,提高精子数量与活力,还显著改善了老年小鼠的代谢功能和心脏健康,增强了心脏的射血分数,减轻心室肥厚。
图片来源:Nature
更重要的是,研究揭示年轻sEVs可能通过激活特定的信号通路,如神经生长因子和能量代谢途径,显著促进神经细胞的再生和提升细胞的能量效率。这导致老年小鼠在认知和体能测试中的表现大幅提升。特别是在海马区,神经生长因子的表达水平显著增加,直接关联到学习和记忆能力的提升。同时,这种治疗也显著增强了老年小鼠肌肉组织中线粒体的数量和功能,提高了其耐力表现。
此外,磁共振成像数据显示,在海马体和大脑皮层区域,关键的学习与记忆中心的萎缩在治疗后得到了减缓,显示出大脑功能的保持。
年轻sEVs对抗衰老表型:科学突破让时间倒流
衰老细胞积累是老化的重要特征,表现为酸性β-半乳糖苷酶(SA-β-gal)增加,以及细胞周期抑制剂p21和p16的高表达。这些标记不仅示踪细胞的老化状态,也影响机体功能。研究显示,通过给老年小鼠静脉注射年轻小鼠来源的sEVs,可以显著减少其肝、脾、肺、肾、海马和睾丸等关键器官中的SA-β-gal染色细胞及p21和p16的表达。此治疗甚至在短期内就显著增加了海马区域细胞的增殖能力,即Ki67阳性细胞比例上升,表明神经再生能力得到改善。
图片来源:Nature
同时,这种治疗能显著降低老年小鼠体内活性氧(ROS)水平,恢复到年轻状态,并显著减少晚期糖基化终产品(AGEs)和脂褐素的累积。长期注射年轻sEVs也有效地恢复了老化组织的活力并抑制了细胞衰老的进程,特别是在脾脏、肾脏、海马和睾丸等关键区域。这些发现证明了年轻sEVs对抗衰老的潜在效果。
图片来验:Nature
年轻sEVs:为抗击线粒体老化开辟新途径
随着年龄的增长,我们的细胞和组织渐渐衰老,尤其是至关重要的线粒体功能显著下降。线粒体,这些被誉为“细胞的能量工厂”的小型细胞器,在生产腺苷三磷酸(ATP)中发挥着关键作用,ATP是驱动我们体内各种生物过程的能量货币。不幸的是,随着年龄的增长,线粒体在其DNA中积累损伤,功能开始衰败,导致能量生产减少和细胞健康问题。
实验研究了年轻sEVs如何显著改善老年小鼠在多种组织中的线粒体功能,包括海马和肌肉组织。这些组织对老化特别敏感,因为它们依赖于高效的能量代谢来维持功能。
图片来源:Nature
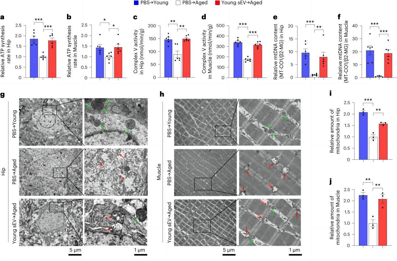
与未处理的老年小鼠相比,接受年轻sEVs处理的小鼠显示出海马和肌肉中ATP产生和呼吸复合体V活性的显著提高。这意味着年轻sEVs能够提高线粒体功能,增加ATP的生成量。更重要的是,研究发现这种处理还逆转了mtDNA拷贝数的减少,这是衡量线粒体数量的一个关键指标。
此外,透射电子显微镜分析为我们揭示了老年小鼠肌肉和海马中线粒体数量的减少和结构受损。而接受年轻sEVs处理的小鼠中,线粒体数量明显增加,结构也显著改善,显示出较少的肿胀或断裂。
研究还通过免疫荧光标记显示,年轻sEVs处理可以在老年小鼠肌肉中增强SDHA(琥珀酸脱氢酶亚单位A,线粒体呼吸复合体II的关键部分)的特异表达,进一步验证了线粒体功能的改善。
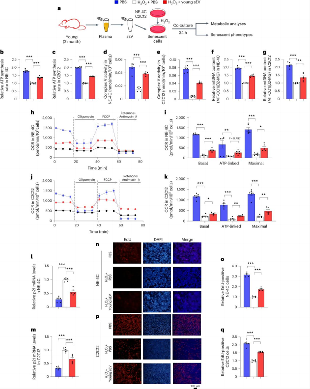
年轻sEVs在体外增强细胞呼吸能力:对抗细胞衰老的新希望
在使用过氧化氢(H2O2)诱导细胞衰老的实验中,那些未经处理的细胞表现出明显的呼吸链功能障碍,其ATP合成速率、复合体V活性和mtDNA拷贝数均显著下降。然而,引人注目的是,年轻sEVs的加入不仅逆转了这些衰老标志,还显著提升了细胞的氧消耗率(OCR),这是评估线粒体呼吸和氧化磷酸化能力的关键指标。
图片来源:Nature
研究进一步观察到,H2O2处理增加了p21的表达并减少了细胞的增殖能力,表明细胞衰老的加速。然而,年轻sEV的介入有效抑制了p21表达的上升,恢复了细胞的增殖能力,显示了其对抗氧化应激和衰老的潜力。
miRNA:血浆中的年龄印记与sEVs的神秘物质
在对比老年与年轻小鼠的血浆sEVs中的miRNA时,科学家发现了75个显著差异表达的miRNA,其中32个表达上升,43个表达下降。这些miRNA的变化模式可以清晰地区分老年与年轻的血浆样本,揭示了它们在衰老过程中的潜在作用。
图片来源:Nature
研究小组进一步鉴定了与年龄相关的90个特征miRNA,并发现有53个随着年龄增长而增加,37个随着年龄增长而减少。这些miRNA在老年与年轻小鼠以及人类的血浆sEVs中的表达差异被进一步证实。
图片来源:Nature
特别有意义的是,miR-29a-3p、miR-29c-3p和miR-34a-5p在老年小鼠及人类的sEVs中显著更高,而miR-144-3p、miR-149-5p和miR-455-3p在年轻小鼠及人类的血浆sEVs中显著更高,表明这些miRNA可能是血浆sEVs中与年龄相关的关键分子标志。
进一步的实验验证了,通过静脉注射标记的年轻sEVs,这些富含特定miRNA的sEVs能够成功地从血流中迁移到海马和肌肉等老化组织中。这一发现为sEVs在血浆中移动和在组织中累积提供了实验上的证据,同时也提示这些微小的囊泡可能在衰老过程中扮演着重要的调控角色。
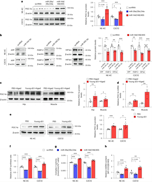
年轻sEVs的miRNAs:激活线粒体能量代谢的关键调节因子
年轻血浆中小型细胞外囊泡(sEVs)的miRNAs组分在体内外有着重要的调节作用,特别是在促进PGC-1α表达方面。PGC-1α是细胞线粒体生物发生和功能的关键调节因子,对于维持能量代谢和细胞健康至关重要。研究发现,源自年轻小鼠的sEVs在注射到老年小鼠体内后能显著提升海马和肌肉中的PGC-1α表达水平。
图片来源:Nature
研究人员首次在体外和体内环境中验证了年轻sEVs对PGC-1α表达的影响。结果表明,注射年轻小鼠来源的sEVs可以显著增加老年小鼠海马和肌肉组织中的PGC-1α水平,这与年轻sEVs在细胞培养模型中同样增加PGC-1α表达的结果一致。这一效应对于线粒体的功能至关重要,因为PGC-1α能够增强线粒体的质量控制,从而维护细胞能量平衡。
为了进一步验证这一效应是否直接由miRNAs介导,研究团队使用了针对PGC-1α的小干扰RNA(siRNA),通过干预PGC-1α的表达,观察到年轻sEVs对线粒体呼吸的有益效应显着减弱。这些发现强烈表明,年轻sEVs中的miRNAs至少部分通过调节PGC-1α来发挥其再生效应。
此外,通过使用特定的细胞渗透剂和核糖核酸酶处理年轻sEVs,研究人员发现这种预处理显著降低了sEVs中miRNA的含量,并导致细胞线粒体呼吸率显著下降。这进一步证实了miRNAs在sEVs发挥生物功能中的必要性。
这个研究为我们提供了关于衰老过程和可能的干预措施的重要见解,特别是在细胞外囊泡和血浆因子在逆转衰老相关功能衰退方面的作用。这些发现可能对未来的抗衰老疗法和提高生活质量具有重要意义。
尽管这些初步研究结果令人鼓舞,但我们需要注意到样本大小有限,且实验的可重复性和普适性尚未得到充分验证。未来的研究需要在更大的样本上进行,并探索这些发现是否能够直接应用于人类,以确定年轻sEVs作为抗衰老疗法的潜力。
普略医学转化研究院的愿景与使命是:转化最新医学科技,提升人类健康。我们致力于设计和开发更高效、更安全的抗衰老治疗方案。我们相信,借助持续的科技革新和转化,终将开发出真正有效的抗衰老技术,让日渐衰老的人类永葆青春活力。