服务热线
400-611-2850
普略医学是国内首家专注于医学科研咨询及技术服务的公司,专门为临床医生提供科研问题解决方案。
Phone: 400-611-2850
E-mail:: service@100biotech.com
或 在线留言 给我们
1、联系与咨询。
您可通过公司的服务热线400-611-2850和服务邮箱 service@100biotech.com,或者与您联系的普略医学服务人员,告知您的科研合作需求2、签订保密协议,洽谈具体服务内容。
在双方签订合作保密协议后,您可与普略医学科研合作咨询小组进行具体项目沟通;您和普略医学双方明确服务产品需求和具体项目要求;普略医学制作和提交项目实施方案和报价。3、双方签订合同,客户按合同支付费用。
双方对合同服务内容和价格无异议后,签订服务合同。您按合同约定支付费用,并提供必要的实验药品或样品(实验样品的寄送须采用特快专递形式邮寄,有低温要求的、固定要求的,按低温保存、固定防碎方法运输,以确保安全可靠)。4、项目实施,开始为客户提供科研咨询和技术服务。
普略医学按合同方案进行项目实施。项目实施过程中,普略医学项目经理按时与客户反馈及交流信息;普略医学开始为客户提供相关科研咨询和技术服务,并及时按合同将数据、材料、样本、模型等相关信息材料提供给客户。5、分析结果资料,整理提交数据。
普略医学技术团队分析整理数据,总结结论,将完整项目实施报告和数据、图片等相关信息提供给客户,同时根据合同处理相关的实验材料。项目报告内容将包括具体实验方法、步骤、所用试剂、仪器、数据、结果和结论等。6、项目完成,协商进一步合作。
项目完成,客户如有后续科研服务需求,双方协商进一步合作。

国人又一力作,揭秘帕金森氏症
发布时间:2015-12-07 00:00 文章来源: 作者:
近日,上海交通大学医学院瑞金医院的研究人员揭示了帕金森氏症的一种新的发病机制。他们的研究结果证实,vacuolar protein sorting 35(VPS35)蛋白突变可以导致一个与线粒体分裂相关的蛋白dynamin-like protein 1(DLP1)的回收利用增加,导致线粒体片段化,最终引起帕金森氏症。该项研究成果在线发表于国际医学权威期刊《Nature Medicine》。
线粒体分布在每一个细胞中,是细胞的“动力工厂”。线粒体在体内呈动态变化,不停的融合或者分裂,引起线粒体长度的变化,调节线粒体功能。如果这种融合和分裂的稳态失调,就会导致线粒体功能紊乱,进一步导致多种神经系统疾病,如帕金森氏症。
帕金森氏症是全球第二大神经退行性疾病,流行病学调查显示,超过65岁人群中,帕金森氏症发病率已经超过1%,随人口老龄化加剧,发病人数呈快速上升状态。
帕金森病最主要的病理特征是位于中脑黑质的多巴胺能神经元的丢失,导致这一病理改变的确切病因目前仍不清楚,环境因素,遗传因素,氧化应激等均可能参与多巴胺能神经元的死亡过程。
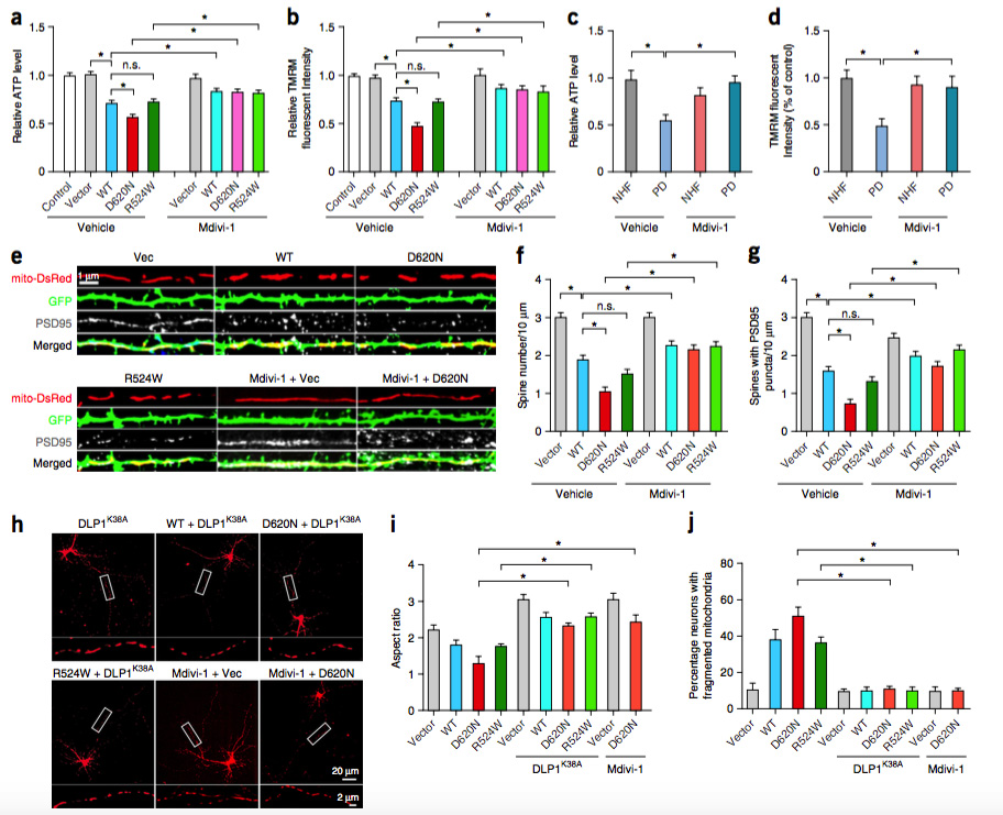
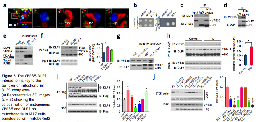
近年来,VPS35蛋白被认为是与帕金森氏症的相关蛋白,其上的620位Asp残基是常发生突变的位点。VPS35是retromer复合物的重要组成部分,行使着细胞膜和胞质内物质运输的功能。
最近有研究发现它和线粒体关系密切,能介导线粒体上的物质在溶酶体或过氧化物酶体之间传递。那么是否VPS35与线粒体的融合和分裂有关呢?
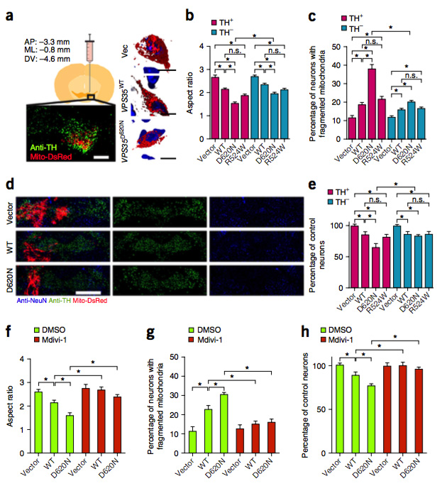
研究人员发现VPS35和线粒体稳态的维持相关,其突变体VPS35 D620N 将导致线粒体分裂增加并片段化,引起线粒体功能紊乱和神经功能缺陷。
进一步地研究发现,VPS35与DLP1存在相互作用,与DLP1的降解相关。当VPS35发生突变时,两者相互作用增强,促进DLP1的回收利用,导致线粒体稳态发生变化。
有意思的是,两者之间的相互作用受到氧化应激水平调控,当氧化应激增强时,两者的相互作用也增强。更重要的是,研究人员在散发性帕金森氏症病人的大脑中发现了VPS35和DLP1的相互作用增强,可见两者具有直接的相关性。
该项研究从体外细胞模型到动物模型再到临床标本中揭示了VPS35参与线粒体稳态调节的新的机制,研究结果阐明了VPS35的突变、DLP1与帕金森氏症之间的内在关联,为治疗VPS35突变的帕金森氏症患者提供了新的思路。
(百替生物Shawn)