服务热线
400-611-2850
普略医学是国内首家专注于医学科研咨询及技术服务的公司,专门为临床医生提供科研问题解决方案。
Phone: 400-611-2850
E-mail:: service@100biotech.com
或 在线留言 给我们
1、联系与咨询。
您可通过公司的服务热线400-611-2850和服务邮箱 service@100biotech.com,或者与您联系的普略医学服务人员,告知您的科研合作需求2、签订保密协议,洽谈具体服务内容。
在双方签订合作保密协议后,您可与普略医学科研合作咨询小组进行具体项目沟通;您和普略医学双方明确服务产品需求和具体项目要求;普略医学制作和提交项目实施方案和报价。3、双方签订合同,客户按合同支付费用。
双方对合同服务内容和价格无异议后,签订服务合同。您按合同约定支付费用,并提供必要的实验药品或样品(实验样品的寄送须采用特快专递形式邮寄,有低温要求的、固定要求的,按低温保存、固定防碎方法运输,以确保安全可靠)。4、项目实施,开始为客户提供科研咨询和技术服务。
普略医学按合同方案进行项目实施。项目实施过程中,普略医学项目经理按时与客户反馈及交流信息;普略医学开始为客户提供相关科研咨询和技术服务,并及时按合同将数据、材料、样本、模型等相关信息材料提供给客户。5、分析结果资料,整理提交数据。
普略医学技术团队分析整理数据,总结结论,将完整项目实施报告和数据、图片等相关信息提供给客户,同时根据合同处理相关的实验材料。项目报告内容将包括具体实验方法、步骤、所用试剂、仪器、数据、结果和结论等。6、项目完成,协商进一步合作。
项目完成,客户如有后续科研服务需求,双方协商进一步合作。

2015年中国大牛们都发了啥!
发布时间:2015-12-21 00:00 文章来源: 作者:
施一公:描绘凋亡体完整三维结构
施一公研究组与英国MRC分子生物学研究实验室共同在国际权威期刊《Genes & Development》发表重要论文“Structure ofthe apoptosome: mechanistic insights into activation of an initiator caspasefrom Drosophila”,揭示果蝇中完整凋亡体的三维结构,为理解其功能提供了重要的线索。
细胞凋亡是有半胱氨酸蛋白酶激活的一系列复杂活动,哺乳动物中是由半胱天冬酶-9或直接同源物Dron等引发激活;果蝇中是由一种多聚体——凋亡小体(apoptosome)引发,激活的具体机制目前未知。
该研究揭示了黑腹果蝇完整凋亡体在4.0 Å分辨率下的结构。研究人员揭露了支持2.5-MDa复合体组装的分子机制。当缺乏dATP或ATP时,Dronc酶原可能诱导Dark凋亡体的形成。
长江学者裴端卿Nature发文,分辨干细胞与癌细胞
干细胞与癌细胞有一些相似之处,如同样具有癌细胞的分裂无限增殖潜能。同时,肿瘤干细胞学说的提出,也让干细胞和癌细胞有点说不清道不明的味道。
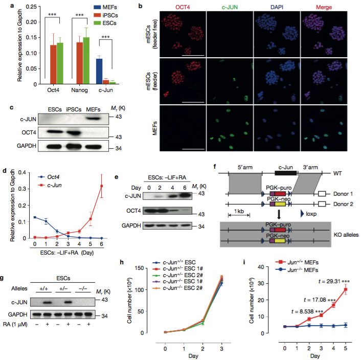
来自裴端卿和陈杰凯实验组的最新研究成果“The oncogene c-Juninhibits reprogramming”对干细胞即癌细胞的说法做出了有力的回击。c-Jun是众所周知的原癌基因,c-Jun转录因子协同其它AP-1家族成员能够形成多种转录复合体,影响细胞增殖和凋亡,致癌。
研究人员发现,c-Jun仅仅在体细胞中表达,在胚胎干细胞中不表达。并且,胚胎干细胞表达外源c-Jun还导致干细胞失去多能性,完全阻止山中伸弥因子的细胞重编程能力。
c-Jun在多种癌细胞中广泛表达,并且细胞高表达c-Jun有癌变的危险。该研究结果表明癌细胞并不能通过重编程方式“变为”多功能干细胞
中国工程院院士曹雪涛团队Nature发文,揭秘炎症免疫消退重要机制
中国工程院院士、中国医学科学院院长曹雪涛团队Nature发文“Tet2 is required to resolve inflammation by recruiting Hdac2 tospecifically repress IL-6”,揭秘Tet2修饰酶在抗炎症免疫中发挥的重要作用。
表观遗传修饰酶在细胞中发挥了重要的作用。Tet修饰酶调节染色质结构,DNA甲基化水平。曹雪涛团队发现Tet修饰酶能够选择性激活炎性细胞,如巨噬细胞和树突状细胞中IL-6转录因子抑制。敲除Tet2,在炎症晚期多种炎性因子上调,包括IL-6。研究人员通过Tet2基因敲除鼠发现,Tet2直接作用于Il6启动子,其负转录调控作用在炎症的起始和结束阶段发挥了重要作用,为抗炎症药物靶向设计提供了新思路。
千人计划专家阮一骏教授Cell发文,人类基因组空间研究最新成果
阮一骏教授及其研究团队在《Cell》发表叙述论文“CTCF-Mediated Human 3D Genome Architecture Reveals ChromatinTopology for Transcription”。研究通过染色质远程交互测序(ChIA-PET),研究人员阐述染色体高级空间结构与CCCTC结合因子(CTCF)以及II型RNA聚合酶(RNAPII)的相互作用关系。
研究发现,空间组成型的基因表达通常定位在CTCF染色体作用位点;特异性表达的基因在空间上通过RNAPII选择性向CTCF靠拢。3D基因组测序为人类疾病研究提供了独特的视角。