服务热线
400-611-2850
普略医学是国内首家专注于医学科研咨询及技术服务的公司,专门为临床医生提供科研问题解决方案。
Phone: 400-611-2850
E-mail:: service@100biotech.com
或 在线留言 给我们
1、联系与咨询。
您可通过公司的服务热线400-611-2850和服务邮箱 service@100biotech.com,或者与您联系的普略医学服务人员,告知您的科研合作需求2、签订保密协议,洽谈具体服务内容。
在双方签订合作保密协议后,您可与普略医学科研合作咨询小组进行具体项目沟通;您和普略医学双方明确服务产品需求和具体项目要求;普略医学制作和提交项目实施方案和报价。3、双方签订合同,客户按合同支付费用。
双方对合同服务内容和价格无异议后,签订服务合同。您按合同约定支付费用,并提供必要的实验药品或样品(实验样品的寄送须采用特快专递形式邮寄,有低温要求的、固定要求的,按低温保存、固定防碎方法运输,以确保安全可靠)。4、项目实施,开始为客户提供科研咨询和技术服务。
普略医学按合同方案进行项目实施。项目实施过程中,普略医学项目经理按时与客户反馈及交流信息;普略医学开始为客户提供相关科研咨询和技术服务,并及时按合同将数据、材料、样本、模型等相关信息材料提供给客户。5、分析结果资料,整理提交数据。
普略医学技术团队分析整理数据,总结结论,将完整项目实施报告和数据、图片等相关信息提供给客户,同时根据合同处理相关的实验材料。项目报告内容将包括具体实验方法、步骤、所用试剂、仪器、数据、结果和结论等。6、项目完成,协商进一步合作。
项目完成,客户如有后续科研服务需求,双方协商进一步合作。

Nature | 肿瘤代谢废物竟是“宝”!经细菌“改造”后,可帮助免疫治疗效果提升30%
发布时间:2021-10-14 17:07 文章来源:未知 作者:百替生物
T淋巴细胞是一种具有监视和消灭外来入侵者能力的免疫细胞,是肿瘤免疫疗法的核心支柱。但值得注意的是,营养物质(如L-精氨酸)的可用性对于T细胞功能和免疫反应至关重要。然而,肿瘤微环境缺乏营养的持续供给却使T细胞活性受到限制。
近日,来自美国加州大学科研团队在顶级期刊《Nature》上发表了题为“Metabolic modulation of tumours with engineered bacteria forimmunotherapy”的研究论文,该研究发现了一种可靶向性定植于癌细胞中的工程益生菌,可将肿瘤微环境中的代谢废物转化为L-精氨酸,从而促进T细胞抗肿瘤免疫应答,为提高临床T细胞治疗效果提供了新的策略和依据。
先前的研究表明,补充L-精氨酸可延长黑色素瘤小鼠体内T细胞的存活时间,并提高肿瘤的杀伤性。然而,在临床上给患者补充L-精氨酸并不实际,因此亟需寻找出一种可持续、稳定的向肿瘤微环境中供应L-精氨酸的方式以提升肿瘤免疫疗法的疗效。
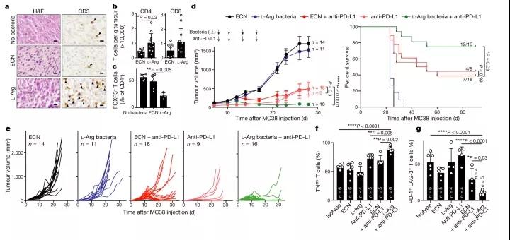
埃希氏大肠杆菌Nissle1917 (ECN) 具有对人体无害,不产生分泌毒素,也无持久的使血红素粘连的特点,现如今被广泛应用于递送,释放和肿瘤治疗等医疗用途。科研人员对ECN进行了基因改造,删除了精氨酸抑制基因 (ArgR),并整合了不受负反馈调节抑制的ArgA fbr突变,构建了一种工程益生菌“L-Arg细菌”,它能特异性地在肿瘤中定植,将肿瘤中积累的代谢废物“氨”转化为L-精氨酸。
在进一步的试验中,研究人员使用L-Arg细菌对患有结肠癌(MC38)的C57BL/6小鼠通过瘤内注射方式给药,研究发现,L-Arg 细菌能提高肿瘤内L-精氨酸浓度,增加肿瘤浸润的T细胞的数量、促进效应T细胞功能。此外,L-Arg 细菌与 PD-L1 靶向抗体联合使用能将抗PD-L1治疗效果提升近30%,限制小鼠的肿瘤生长,试验中74%接受联合疗法治疗的小鼠的肿瘤被完全根除。
不仅如此,研究作者在黑色素瘤小鼠模型(B16-OVA)中也观察到了相似的结果。更重要的是,当在肿瘤完全消退的小鼠体内再次接种MC38 细胞后,肿瘤并没有生长,这说明小鼠体内已经形成了长期免疫。