服务热线
400-611-2850
普略医学是国内首家专注于医学科研咨询及技术服务的公司,专门为临床医生提供科研问题解决方案。
Phone: 400-611-2850
E-mail:: service@100biotech.com
或 在线留言 给我们
1、联系与咨询。
您可通过公司的服务热线400-611-2850和服务邮箱 service@100biotech.com,或者与您联系的普略医学服务人员,告知您的科研合作需求2、签订保密协议,洽谈具体服务内容。
在双方签订合作保密协议后,您可与普略医学科研合作咨询小组进行具体项目沟通;您和普略医学双方明确服务产品需求和具体项目要求;普略医学制作和提交项目实施方案和报价。3、双方签订合同,客户按合同支付费用。
双方对合同服务内容和价格无异议后,签订服务合同。您按合同约定支付费用,并提供必要的实验药品或样品(实验样品的寄送须采用特快专递形式邮寄,有低温要求的、固定要求的,按低温保存、固定防碎方法运输,以确保安全可靠)。4、项目实施,开始为客户提供科研咨询和技术服务。
普略医学按合同方案进行项目实施。项目实施过程中,普略医学项目经理按时与客户反馈及交流信息;普略医学开始为客户提供相关科研咨询和技术服务,并及时按合同将数据、材料、样本、模型等相关信息材料提供给客户。5、分析结果资料,整理提交数据。
普略医学技术团队分析整理数据,总结结论,将完整项目实施报告和数据、图片等相关信息提供给客户,同时根据合同处理相关的实验材料。项目报告内容将包括具体实验方法、步骤、所用试剂、仪器、数据、结果和结论等。6、项目完成,协商进一步合作。
项目完成,客户如有后续科研服务需求,双方协商进一步合作。

Adv. Mater. | 将癌细胞或肿瘤组织全细胞组分重组成纳米疫苗可有效预防和治疗多种癌症
发布时间:2021-10-09 16:41 文章来源:未知 作者:百替生物
癌症疫苗是癌症免疫治疗和预防的主要手段之一,癌细胞和肿瘤组织内含有各种癌症特异性和癌症相关的突变和新生抗原,是制备预防性和治疗性癌症疫苗的最佳原料。癌症疫苗所负载的癌症抗原种类越多,疫苗能刺激产生的癌细胞特异性免疫反应就会越广泛,疫苗的效果也会越好,但由于传统疫苗制备技术的局限,无法制备全细胞组分的癌症疫苗。
近日,苏州大学药学院刘密课题组在《Advanced Materials》在线发表了题为“Immunotherapy and Prevention of Cancer by Nanovaccines Loaded with Whole-Cell Components of Tumor Tissues or Cells” 的研究论文,该研究发明了一种可通用于所有类型癌症的预防性和治疗性癌症疫苗的制备方法,该方法将癌细胞或肿瘤组织全细胞组分通过PLGA纳米粒重新组装成纳米疫苗。
本研究采用8M尿素增溶癌细胞或肿瘤组织裂解产生的非水溶性组分,并将水溶性组分和非水溶性组分均负载于纳米疫苗中,这样就成功的将癌细胞或肿瘤组织的全细胞组分重组成了纳米疫苗。
为了最大程度的增加癌症抗原的负载量,全细胞组分被同时负载于纳米疫苗内部和表面。为了增加疫苗的功效,免疫佐剂和全细胞组分共负载于纳米疫苗中,这样就极大地增强了纳米疫苗激活抗原特异性T细胞的能力。抗原提呈细胞(APCs)喜欢吞噬纳米级的物质,所以纳米疫苗更容易被抗原提呈细胞吞噬并进而激活癌细胞特异性免疫反应。
癌症预防性实验结果表明该纳米疫苗可以有效的预防小鼠肺癌(100%)和黑色素瘤(70%)。癌症治疗性实验结果发现其可有效的治疗小鼠的黑色素瘤和三阴性乳腺癌,并可使部分小鼠(25%)痊愈。此外,PD-1抗体可将纳米疫苗治疗黑色素瘤荷瘤小鼠的痊愈率提高到40%,二甲双胍也可以进一步提高纳米疫苗的治疗效果。
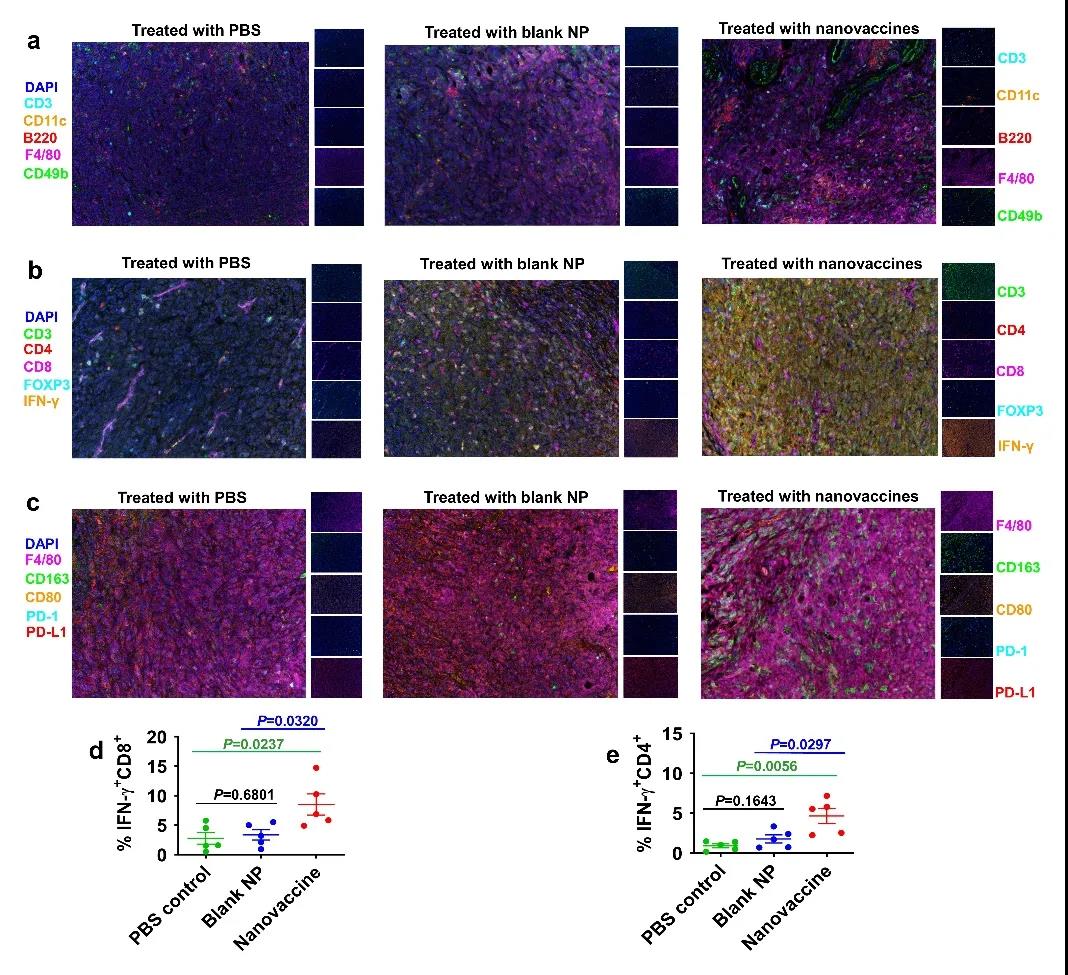
通过对纳米疫苗免疫化小鼠的T细胞和肿瘤微环境进行分析发现纳米疫苗可以高效诱导肿瘤特异性T细胞,并同时激活针对肿瘤细胞的适应性和先天性免疫反应。荧光多靶点免疫检测分析显示,纳米疫苗通过增加肿瘤微环境中免疫细胞,尤其是B细胞的含量等促进了肿瘤部位三级淋巴结构的形成,而最近研究表明肿瘤部位三级淋巴结构的形成对于癌症免疫治疗效果至关重要。此外,纳米疫苗增加了小鼠体内中央记忆性T细胞(Tcm)、效应记忆性T细胞(Tem)和组织驻留记忆性T细胞(Trm)的含量,使得小鼠体内产生了可以识别和杀伤癌细胞的长期免疫记忆。
本研究制备纳米疫苗的步骤简便,可在一天或几天内完成制备(取决于是否需要冷冻干燥)。纳米疫苗制备所使用的PLGA和尿素均为FDA批准使用的药用辅料,制备所得纳米疫苗剂型简单。这些优点使得该纳米疫苗安全性较好,便于临床转化应用,而且由于纳米疫苗剂型简单,这使得其便于生产和生产过程的质量控制。
总之,这项研究发现了一种通用型的癌症疫苗制备方法,可以制造基于癌细胞或肿瘤组织的纳米疫苗,该纳米疫苗可以用于癌症的免疫治疗,预防癌症的发生、复发和转移。