服务热线
400-611-2850
普略医学是国内首家专注于医学科研咨询及技术服务的公司,专门为临床医生提供科研问题解决方案。
Phone: 400-611-2850
E-mail:: service@100biotech.com
或 在线留言 给我们
1、联系与咨询。
您可通过公司的服务热线400-611-2850和服务邮箱 service@100biotech.com,或者与您联系的普略医学服务人员,告知您的科研合作需求2、签订保密协议,洽谈具体服务内容。
在双方签订合作保密协议后,您可与普略医学科研合作咨询小组进行具体项目沟通;您和普略医学双方明确服务产品需求和具体项目要求;普略医学制作和提交项目实施方案和报价。3、双方签订合同,客户按合同支付费用。
双方对合同服务内容和价格无异议后,签订服务合同。您按合同约定支付费用,并提供必要的实验药品或样品(实验样品的寄送须采用特快专递形式邮寄,有低温要求的、固定要求的,按低温保存、固定防碎方法运输,以确保安全可靠)。4、项目实施,开始为客户提供科研咨询和技术服务。
普略医学按合同方案进行项目实施。项目实施过程中,普略医学项目经理按时与客户反馈及交流信息;普略医学开始为客户提供相关科研咨询和技术服务,并及时按合同将数据、材料、样本、模型等相关信息材料提供给客户。5、分析结果资料,整理提交数据。
普略医学技术团队分析整理数据,总结结论,将完整项目实施报告和数据、图片等相关信息提供给客户,同时根据合同处理相关的实验材料。项目报告内容将包括具体实验方法、步骤、所用试剂、仪器、数据、结果和结论等。6、项目完成,协商进一步合作。
项目完成,客户如有后续科研服务需求,双方协商进一步合作。

AFM | 多功能 DNA 水凝胶促进糖尿病感染伤口再生!
发布时间:2021-09-09 09:14 文章来源:未知 作者:百替生物
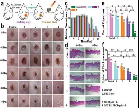
研究者继而建立了全层皮肤感染的糖尿病小鼠模型,观察皮肤在OPC B2、PBCD、OPC B2/PBCD和OPC B2/PBCD(NIR)下的愈合性能。OPC B2和PBCD组伤口均在2天后出现不同程度的溃疡,而后两组并没有进一步恶化,这直接证明了水凝胶的光热性能具有优异的抗菌性能。此外,水凝胶敷料提供的3D空间结构可以吸收大量脓液组织液,为伤口愈合提供了完美的环境。治疗第6天,第4组观察到有新皮形成,而在第10天形成上皮层,可清晰观察再生结构和新生毛囊组织。然而,其他组的伤口没有完全闭合。结果表明,OPC B2/PBCD在NIR触发下具有优异的伤口愈合性能。
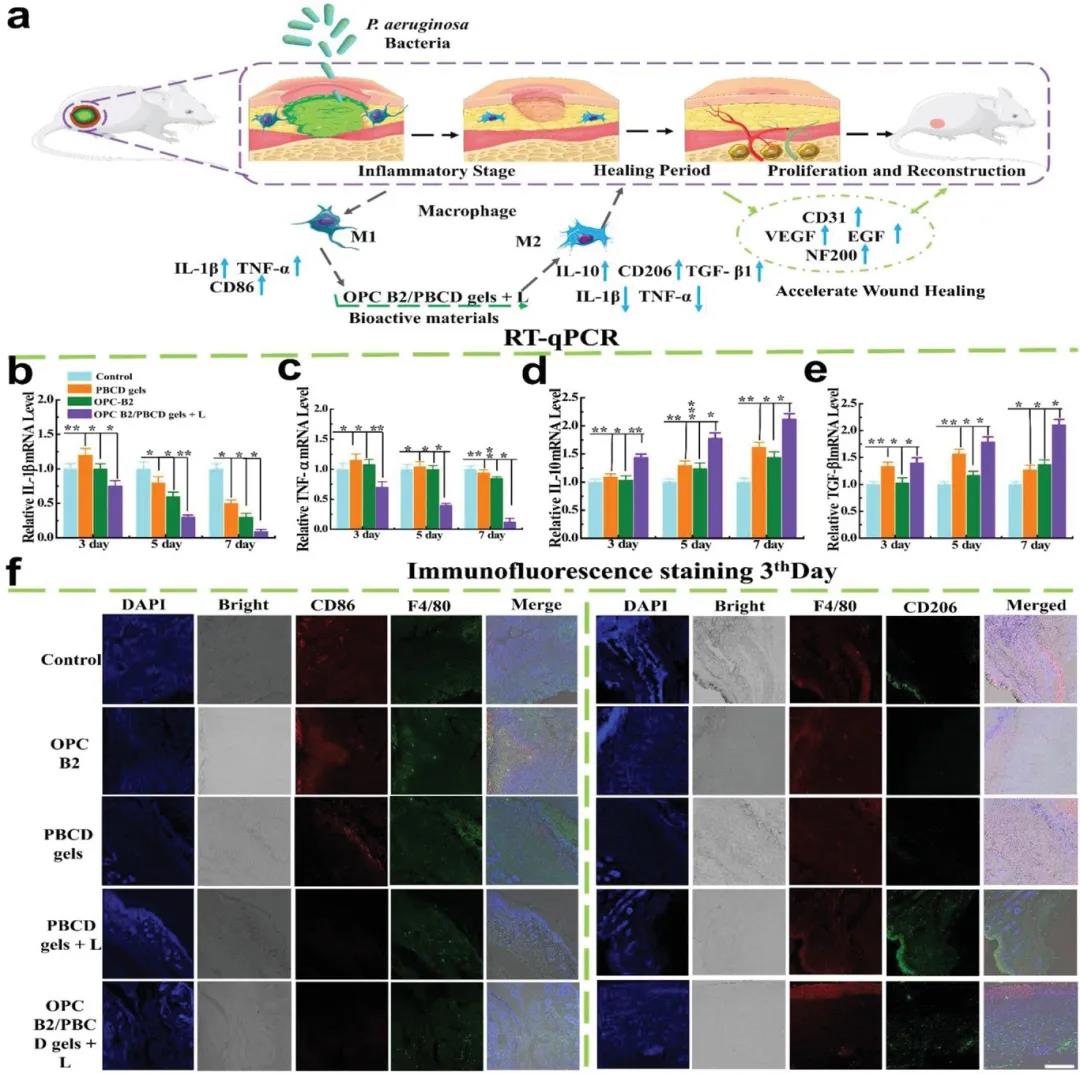
此外,DNA水凝胶敷料可促进巨噬细胞从促炎症M1转化为修复M2表型,保持伤口处于稳定的重塑状态。令人惊讶的是,DNA水凝胶敷料可以激活神经元,使其进入修复状态,加速皮肤神经再生和血管生成。除此之外,它还可以招募骨髓细胞来激活适应性免疫反应,增强DNA水凝胶敷料促进组织再生的能力,从而促进毛囊和头发再生。
综上,该研究成功开发了一种DNA水凝胶敷料,以促进糖尿病感染性伤口愈合和组织再生。该DNA水凝胶敷料显示出适当的机械性能、自愈能力、可写性和组织粘附性。此外,还具有抗菌、抗氧化、抗炎、调节巨噬细胞极化、促进神经和血管生成等多种功能。总之,该多功能DNA水凝胶敷料为治疗糖尿病感染性伤口提供了一种有效、有前景、实用的联合疗法,为临床再生医学带来了新的希望!
参考资料:
[1] Zhou Liping, et al. Multifunctional DNA Hydrogels with Hydrocolloid-Cotton Structure for Regeneration of Diabetic Infectious Wounds. Adv. Funct. Mater. 2021. Doi:10.1002/adfm.202106167.