服务热线
400-611-2850
普略医学是国内首家专注于医学科研咨询及技术服务的公司,专门为临床医生提供科研问题解决方案。
Phone: 400-611-2850
E-mail:: service@100biotech.com
或 在线留言 给我们
1、联系与咨询。
您可通过公司的服务热线400-611-2850和服务邮箱 service@100biotech.com,或者与您联系的普略医学服务人员,告知您的科研合作需求2、签订保密协议,洽谈具体服务内容。
在双方签订合作保密协议后,您可与普略医学科研合作咨询小组进行具体项目沟通;您和普略医学双方明确服务产品需求和具体项目要求;普略医学制作和提交项目实施方案和报价。3、双方签订合同,客户按合同支付费用。
双方对合同服务内容和价格无异议后,签订服务合同。您按合同约定支付费用,并提供必要的实验药品或样品(实验样品的寄送须采用特快专递形式邮寄,有低温要求的、固定要求的,按低温保存、固定防碎方法运输,以确保安全可靠)。4、项目实施,开始为客户提供科研咨询和技术服务。
普略医学按合同方案进行项目实施。项目实施过程中,普略医学项目经理按时与客户反馈及交流信息;普略医学开始为客户提供相关科研咨询和技术服务,并及时按合同将数据、材料、样本、模型等相关信息材料提供给客户。5、分析结果资料,整理提交数据。
普略医学技术团队分析整理数据,总结结论,将完整项目实施报告和数据、图片等相关信息提供给客户,同时根据合同处理相关的实验材料。项目报告内容将包括具体实验方法、步骤、所用试剂、仪器、数据、结果和结论等。6、项目完成,协商进一步合作。
项目完成,客户如有后续科研服务需求,双方协商进一步合作。

Small | 切断肿瘤细胞能量供给,增强肿瘤化疗敏感性
发布时间:2021-09-01 17:19 文章来源:未知 作者:百替生物
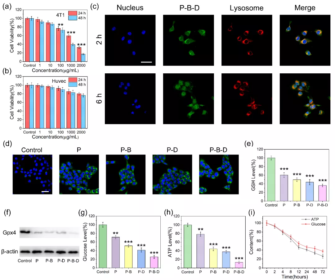
相关研究表明,充足的能量供给不仅能增加肿瘤细胞的迁移和侵蚀能力,还能有效提高肿瘤细胞的生存能力和自我修复能力,进而导致肿瘤对治疗的不敏感,促使肿瘤易复发,易转移。近年来,纳米医学被广泛应用于改变肿瘤细胞生存特性,从而提高肿瘤细胞对治疗的敏感性。
近日,南京大学胡勇教授、蒋锡群教授和南佛罗里达大学蔡健峰教授联合在《Small》上发表了一篇题为“The Sustainability of Energy Conversion Inhibition for Tumor Ferroptosis Therapy and Chemotherapy”的文章,该研究设计了一种可以持续抑制肿瘤细胞能量代谢的高分子纳米体系(P-B-D NPs),可有效提高肿瘤对化疗药物的敏感性。
该纳米体系中的高分子长链由聚乙二醇(PEG),双硫键(S-S),聚酰亚胺(PEI)和二硬脂酰基磷脂酰乙醇胺(DSPE)组成。研究人员通过自组装的方式,将葡萄糖转运蛋白1抑制剂BAY-876包覆在高分子纳米体系的核心内,并将阿霉素(Dox)和DNA配体形成的配合物(Dox-Duplex),通过静电作用装载在高分子长链的PEI之间。
纳米药物在汇集肿瘤之后,体系中的双硫键可以被肿瘤细胞内过表达的还原性谷胱甘肽(GSH)破坏,导致纳米体系结构崩塌,实现药物的缓释。GSH的消耗有效地降低肿瘤细胞的抗氧化能力,并导致了内源性活性氧浓度的增加,诱发肿瘤细胞发生铁死亡现象。
此外,持续释放的BAY-876可以抑制葡萄糖转运体1的功能,有效地限制了肿瘤细胞对葡萄糖的摄取,抑制了肿瘤细胞糖酵解过程,限制肿瘤细胞的能量代谢过程。与此同时,在肿瘤细胞内高浓度的ATP环境下,Dox从Dox-Duplex中缓释出来,避免了肿瘤细胞的耐药性,并使能量代谢受到抑制的肿瘤细胞对化疗的敏感性得到了显著的提升。
综上所述,该研究将BAY-876和阿霉素(Dox)复合物Dox-Duplex负载到含有二硫键(S-S)的聚合物纳米颗粒中而构建了智能纳米平台P-B-D NPs,能有效抑制肿瘤细胞的能量代谢和肿瘤生长,为抑制肿瘤细胞的能量代谢以抑制肿瘤细胞增殖提供新的思路!
参考资料:
[1] Wei Jiang, et al. The Sustainability of Energy Conversion Inhibition for Tumor Ferroptosis Therapy and Chemotherapy. Small. 2021. Doi:10.1002/smll.202102695.