服务热线
400-611-2850
普略医学是国内首家专注于医学科研咨询及技术服务的公司,专门为临床医生提供科研问题解决方案。
Phone: 400-611-2850
E-mail:: service@100biotech.com
或 在线留言 给我们
1、联系与咨询。
您可通过公司的服务热线400-611-2850和服务邮箱 service@100biotech.com,或者与您联系的普略医学服务人员,告知您的科研合作需求2、签订保密协议,洽谈具体服务内容。
在双方签订合作保密协议后,您可与普略医学科研合作咨询小组进行具体项目沟通;您和普略医学双方明确服务产品需求和具体项目要求;普略医学制作和提交项目实施方案和报价。3、双方签订合同,客户按合同支付费用。
双方对合同服务内容和价格无异议后,签订服务合同。您按合同约定支付费用,并提供必要的实验药品或样品(实验样品的寄送须采用特快专递形式邮寄,有低温要求的、固定要求的,按低温保存、固定防碎方法运输,以确保安全可靠)。4、项目实施,开始为客户提供科研咨询和技术服务。
普略医学按合同方案进行项目实施。项目实施过程中,普略医学项目经理按时与客户反馈及交流信息;普略医学开始为客户提供相关科研咨询和技术服务,并及时按合同将数据、材料、样本、模型等相关信息材料提供给客户。5、分析结果资料,整理提交数据。
普略医学技术团队分析整理数据,总结结论,将完整项目实施报告和数据、图片等相关信息提供给客户,同时根据合同处理相关的实验材料。项目报告内容将包括具体实验方法、步骤、所用试剂、仪器、数据、结果和结论等。6、项目完成,协商进一步合作。
项目完成,客户如有后续科研服务需求,双方协商进一步合作。

PLoS Biol. | 脂肪“盾牌”保护免疫细胞不受破坏,为侵袭性癌症治疗带来新方法!
发布时间:2021-08-13 16:21 文章来源:未知 作者:百替生物
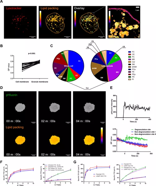
自然杀伤细胞(NK cell)是除T细胞、B细胞之外的第三大类淋巴细胞,一直奋战在抵御病原体和癌细胞的第一道防线上。厉害的NK细胞总能迅速找到老化细胞、癌细胞、病毒等,并使用它的终极武器“穿孔素”,在目标细胞膜上“打洞”,再将迷幻药“自杀酶”注入靶细胞,强迫被感染细胞“自杀”,使“敌人”裂解身亡。可是为何NK细胞却能在这场致命事故中不受到任何牵连呢?
近日,哥伦比亚大学的研究人员在《PLOS BIOLOGY》期刊上发表了一篇题为" Degranulation enhances presynaptic membrane packing, which protects NK cells from perforin-mediated autolysis "的论文,该研究发现了一种“脂肪盾牌”,可以防止NK细胞被自身致命的生物武器破坏,但一些侵袭性癌细胞为了逃避NK细胞的攻击,也会用脂质形成“脂肪盾”,从而逃避免疫系统的攻击。该发现或为侵袭性癌症的治疗带来全新的疗法!
进一步实验发现,为了确保它们的生存能力,NK细胞会在发动攻击之前加固它们的细胞膜。含有致命物质的小颗粒会聚集到NK细胞的外缘,当颗粒将毒素释放到杀伤细胞和靶细胞之间的空间时,其自身异常致密的脂质膜与细胞膜融合并加强,有毒物质根本无懈可击。
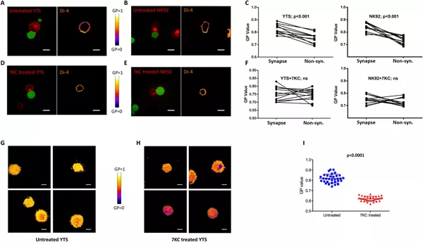
从本质上讲,细胞膜变成了“脂肪盾”,当脂质以更有序的方式排列时,更多的脂质可以被填充到膜中,有毒物质根本找不到进入膜的途径。不仅免疫细胞自身如此,一些癌细胞能够保护自己免受免疫细胞的攻击,可能也是脂肪盾的原因。研究人员对已知表现出这种行为的侵袭性乳腺癌细胞进行了实验,发现它们也以这种方式强化了它们的细胞膜。当添加化合物以削弱脂质层时,癌细胞变得容易受到攻击。
研究人员表示,目前还不清楚这是否是癌细胞抵抗NK细胞的一般机制,未来,或许可以考虑通过破坏肿瘤细胞膜的方式提高癌症免疫疗法的疗效!
参考资料: