服务热线
400-611-2850
普略医学是国内首家专注于医学科研咨询及技术服务的公司,专门为临床医生提供科研问题解决方案。
Phone: 400-611-2850
E-mail:: service@100biotech.com
或 在线留言 给我们
1、联系与咨询。
您可通过公司的服务热线400-611-2850和服务邮箱 service@100biotech.com,或者与您联系的普略医学服务人员,告知您的科研合作需求2、签订保密协议,洽谈具体服务内容。
在双方签订合作保密协议后,您可与普略医学科研合作咨询小组进行具体项目沟通;您和普略医学双方明确服务产品需求和具体项目要求;普略医学制作和提交项目实施方案和报价。3、双方签订合同,客户按合同支付费用。
双方对合同服务内容和价格无异议后,签订服务合同。您按合同约定支付费用,并提供必要的实验药品或样品(实验样品的寄送须采用特快专递形式邮寄,有低温要求的、固定要求的,按低温保存、固定防碎方法运输,以确保安全可靠)。4、项目实施,开始为客户提供科研咨询和技术服务。
普略医学按合同方案进行项目实施。项目实施过程中,普略医学项目经理按时与客户反馈及交流信息;普略医学开始为客户提供相关科研咨询和技术服务,并及时按合同将数据、材料、样本、模型等相关信息材料提供给客户。5、分析结果资料,整理提交数据。
普略医学技术团队分析整理数据,总结结论,将完整项目实施报告和数据、图片等相关信息提供给客户,同时根据合同处理相关的实验材料。项目报告内容将包括具体实验方法、步骤、所用试剂、仪器、数据、结果和结论等。6、项目完成,协商进一步合作。
项目完成,客户如有后续科研服务需求,双方协商进一步合作。

STTT | 最新研究发现治疗胶质母细胞瘤的潜在新方法
发布时间:2021-08-10 13:32 文章来源:未知 作者:百替生物
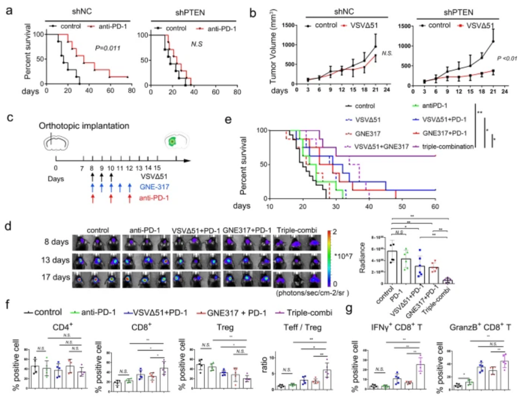
胶质母细胞瘤 (GBM) 是一种致命的原发性脑癌,中位生存期不到2年。免疫检查点阻断 (ICB) 在过去十年中彻底改变了癌症治疗,但它们在GBM中几乎没有临床益处。基因组和转录组学分析显示对ICBs耐药的GBM患者中PTEN突变显著富集。PTEN缺乏激活磷脂酰肌醇3-激酶(PI3K)-AKT通路以形成免疫抑制微环境。然而,PI3K抑制剂和PD-1阻断剂的组合仅具有中等在PTEN缺陷肿瘤中具有协同作用,因为该组合不会诱导肿瘤消退。因此,克服PTEN缺陷GBM中对ICB的抗性仍然是一项临床挑战。
近日,中山大学郭德银团队在《Signal Transduction and Targeted Therapy》上在线发表了一篇题为“Modulating the tumor microenvironment via oncolytic virus and PI3K inhibition synergistically restores immune checkpoint therapy response in PTEN-deficient glioblastoma”的研究论文,该研究引入了“化学/生物/免疫”三联疗法的合理设计,以克服PTEN缺陷型GBM的免疫抗性。