服务热线
400-611-2850
普略医学是国内首家专注于医学科研咨询及技术服务的公司,专门为临床医生提供科研问题解决方案。
Phone: 400-611-2850
E-mail:: service@100biotech.com
或 在线留言 给我们
1、联系与咨询。
您可通过公司的服务热线400-611-2850和服务邮箱 service@100biotech.com,或者与您联系的普略医学服务人员,告知您的科研合作需求2、签订保密协议,洽谈具体服务内容。
在双方签订合作保密协议后,您可与普略医学科研合作咨询小组进行具体项目沟通;您和普略医学双方明确服务产品需求和具体项目要求;普略医学制作和提交项目实施方案和报价。3、双方签订合同,客户按合同支付费用。
双方对合同服务内容和价格无异议后,签订服务合同。您按合同约定支付费用,并提供必要的实验药品或样品(实验样品的寄送须采用特快专递形式邮寄,有低温要求的、固定要求的,按低温保存、固定防碎方法运输,以确保安全可靠)。4、项目实施,开始为客户提供科研咨询和技术服务。
普略医学按合同方案进行项目实施。项目实施过程中,普略医学项目经理按时与客户反馈及交流信息;普略医学开始为客户提供相关科研咨询和技术服务,并及时按合同将数据、材料、样本、模型等相关信息材料提供给客户。5、分析结果资料,整理提交数据。
普略医学技术团队分析整理数据,总结结论,将完整项目实施报告和数据、图片等相关信息提供给客户,同时根据合同处理相关的实验材料。项目报告内容将包括具体实验方法、步骤、所用试剂、仪器、数据、结果和结论等。6、项目完成,协商进一步合作。
项目完成,客户如有后续科研服务需求,双方协商进一步合作。

Biomaterials丨混合纳米囊泡用于光热-免疫治疗
发布时间:2021-06-22 16:15 文章来源:未知 作者:百替生物
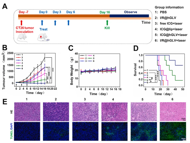
光热疗法(PTT)作为一种新的癌症疗法受到广泛关注,其不仅可以利用近红外(NIR)激光照射光热剂产生热疗来消融肿瘤细胞,也可用于有效控制药物的释放。研究证明,PTT联合免疫治疗可能比单独使用PTT或免疫治疗更有效。PTT可以诱导免疫原性细胞死亡(ICD),并伴有损伤相关分子模式 (DAMP),可以改善癌症免疫循环。PTT后消融肿瘤产生的肿瘤相关抗原,在免疫佐剂的存在下,可以刺激免疫反应。特别是,咪喹莫特R837作为免疫佐剂,是一种Toll样受体7(TLR7)激动剂,通过在免疫系统中广泛的直接和间接功能显示出有吸引力的抗肿瘤活性。
参考资料:
[1]Lili Cheng. et al. Gene-engineered exosomes-thermosensitive liposomes hybrid nanovesicles by the blockade of CD47 signal for combined photothermal therapy and cancer immunotherapy. Biomaterials. 2021 DIO:10.1016/j.biomaterials.2021.120964