服务热线
400-611-2850
普略医学是国内首家专注于医学科研咨询及技术服务的公司,专门为临床医生提供科研问题解决方案。
Phone: 400-611-2850
E-mail:: service@100biotech.com
或 在线留言 给我们
1、联系与咨询。
您可通过公司的服务热线400-611-2850和服务邮箱 service@100biotech.com,或者与您联系的普略医学服务人员,告知您的科研合作需求2、签订保密协议,洽谈具体服务内容。
在双方签订合作保密协议后,您可与普略医学科研合作咨询小组进行具体项目沟通;您和普略医学双方明确服务产品需求和具体项目要求;普略医学制作和提交项目实施方案和报价。3、双方签订合同,客户按合同支付费用。
双方对合同服务内容和价格无异议后,签订服务合同。您按合同约定支付费用,并提供必要的实验药品或样品(实验样品的寄送须采用特快专递形式邮寄,有低温要求的、固定要求的,按低温保存、固定防碎方法运输,以确保安全可靠)。4、项目实施,开始为客户提供科研咨询和技术服务。
普略医学按合同方案进行项目实施。项目实施过程中,普略医学项目经理按时与客户反馈及交流信息;普略医学开始为客户提供相关科研咨询和技术服务,并及时按合同将数据、材料、样本、模型等相关信息材料提供给客户。5、分析结果资料,整理提交数据。
普略医学技术团队分析整理数据,总结结论,将完整项目实施报告和数据、图片等相关信息提供给客户,同时根据合同处理相关的实验材料。项目报告内容将包括具体实验方法、步骤、所用试剂、仪器、数据、结果和结论等。6、项目完成,协商进一步合作。
项目完成,客户如有后续科研服务需求,双方协商进一步合作。

Nano Today | 攻防联合,剪切力响应-定点分离式纳米递药系统治疗血栓
发布时间:2021-06-01 15:47 文章来源:未知 作者:百替生物
血管栓塞性疾病现已成为危害人类生命健康的重大疾病之一。目前临床上通常采用静脉滴注纤溶药物(如尿激酶、rt-PA)进行溶栓。但这类药物作用位点宽泛,缺乏血栓特异性,易破坏人体正常的纤溶-凝血系统平衡,产生严重的不可控出血并发症。且溶栓后的血管局部呈高凝状态,活化血小板很可能会再度聚集形成新的血小板血栓,易导致溶栓后血管再栓塞,极大降低溶栓效果。实现溶栓药物在血栓局部的特异性递送和可控释放,并防止溶栓后血小板再度聚集,是目前临床溶栓面临的关键难题。
近日,郑州大学侯琳教授、张振中教授、张慧娟副教授在《Nano Today》在线发表了“Shear force responsive and fixed-point separated system for targeted treatment of arterial thrombus”文章。该文章介绍了一种剪切力响应-定点分离式双靶向核壳纳米递药系统,逐级递送溶栓药物和抗血小板药物,以实现动脉血栓的攻防联合治疗。
此研究利用β-环糊精(β-cyclodextrin,β-CD)与金刚烷(adamantane,Ada)的主客体包合作用制备了一种含有PLGA内核的的岩藻多糖(fucoidan,Fuc)超分子自组装核壳纳米粒。将替罗非班(Tirofiban,TI)和尿激酶(urokinase,UK)分别负载于PLGA囊泡结构和高分子网状结构,制备具有剪切力响应可分离式的双靶向抗血小板药物和溶栓药物共转运纳米递药系统,实现血栓攻防护三位一体的精准治疗。
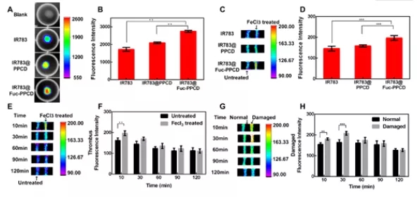
血栓靶向结果表明,Fuc-PPCD NPs可利用岩藻多糖对血栓表面高表达的P-选择素的主动识别,快速聚集于血栓部位,给药10 min荧光强度最高。随着剪切力的作用,Fuc壳层脱落,暴露PPCD内核,通过LSIPPKA-LOX-1配体-受体作用,特异性识别溶栓部位的受损血管,给药30 min时损伤侧颈动脉血管内PPCD NPs积聚量显著多于正常血管侧。
体外溶栓结果表明,在使用1000 dyne/cm2剪切力预处理后,UK@Fuc-TI/PPCD NPs的溶栓率(91.59%)接近于游离UK组(100%)。体内溶栓结果显示,UK@Fuc-TI/PPCD组血栓闭合率仅为8.13%,与游离药物UK组(26.64%)和TI组(45.02%)相比,溶栓效果显著提高。同时,测定各组的尾出血时间,UK@Fuc-TI/PPCD组的尾出血时间(5.26 min)较游离UK组(9.60 min)明显降低,显示出较低的出血风险。
综上所述,该“剪切力响应-可分离”特性的双靶向溶栓药物和抗血小板药物共转运纳米递药系统,可实现血栓攻(快速溶栓)-防(防止血管再栓塞)-护(降低出血风险)三位一体的精准治疗。
参考资料:
[1]Huijuan Zhang ., et, al.Shear force responsive and fixed-point separated system for targeted treatment of arterial thrombus. Nano Today, 2021. DOI:10.1016/j.nantod.2021.101186