服务热线
400-611-2850
普略医学是国内首家专注于医学科研咨询及技术服务的公司,专门为临床医生提供科研问题解决方案。
Phone: 400-611-2850
E-mail:: service@100biotech.com
或 在线留言 给我们
1、联系与咨询。
您可通过公司的服务热线400-611-2850和服务邮箱 service@100biotech.com,或者与您联系的普略医学服务人员,告知您的科研合作需求2、签订保密协议,洽谈具体服务内容。
在双方签订合作保密协议后,您可与普略医学科研合作咨询小组进行具体项目沟通;您和普略医学双方明确服务产品需求和具体项目要求;普略医学制作和提交项目实施方案和报价。3、双方签订合同,客户按合同支付费用。
双方对合同服务内容和价格无异议后,签订服务合同。您按合同约定支付费用,并提供必要的实验药品或样品(实验样品的寄送须采用特快专递形式邮寄,有低温要求的、固定要求的,按低温保存、固定防碎方法运输,以确保安全可靠)。4、项目实施,开始为客户提供科研咨询和技术服务。
普略医学按合同方案进行项目实施。项目实施过程中,普略医学项目经理按时与客户反馈及交流信息;普略医学开始为客户提供相关科研咨询和技术服务,并及时按合同将数据、材料、样本、模型等相关信息材料提供给客户。5、分析结果资料,整理提交数据。
普略医学技术团队分析整理数据,总结结论,将完整项目实施报告和数据、图片等相关信息提供给客户,同时根据合同处理相关的实验材料。项目报告内容将包括具体实验方法、步骤、所用试剂、仪器、数据、结果和结论等。6、项目完成,协商进一步合作。
项目完成,客户如有后续科研服务需求,双方协商进一步合作。

CAR-T疗法产业化生产大突破:新研究开发出新一代非病毒性、非整合型纳米基因载体
发布时间:2021-04-26 11:54 文章来源:未知 作者:百替生物
近年来,免疫治疗技术突飞猛进,其中的嵌合抗原受体 (CAR) T细胞疗法因其在白血病、淋巴瘤、多发性骨髓瘤等的治疗中展现出显著的治疗效果而成为国内外研究的热点。然而,在产业转化方面,CAR-T细胞疗法仍然面临着两大挑战:难以规模化、成本高。由于CAR-T的基因递送载体作为CAR-T技术的核心环节,开发出安全、高效、稳定、同时适用于规模化生产的基因递送载体对CAR-T疗法的普及有着极其重要的意义。
近日,来自German Cancer Research Center的Richard P. Harbottle和Patrick Schmidt在《Science Advances》发表了题为“A nonviral, nonintegrating DNA nanovector platform for the safe, rapid, and persistent manufacture of recombinant T cells”的文章,该研究利用核骨架/核基质结合区(S/MAR)元件设计出一款非病毒性、非整合性、适用于CAR-T细胞规模化生产的纳米基因载体 (nS/MARt) 。
研究者以pEPI载体为起点,删除了对细菌而言非必须的DNA序列,首先构建了pS/MARt,进一步优化后获得纳米级别的nS/MARt,然后在IFN-β MAR两侧引入剪接位点得到SP-nS/MARt-B。以人类延伸因子1α(EF1α)启动子取代SP-nS/MARt-B中的巨细胞病毒(CMV)启动子,设计出SP-nS/MARt-A。在人胚肾 (HEK) 293T细胞和Hela细胞中,载体的复制能力随载体优化过程的推进而依次升高。Southern印迹分析确认了细胞中S/MAR附加型载体的存在状态。采用电穿孔法将SP-nS/MARt-A导入Jurkat76细胞后,80%以上的存活细胞可以在长达360天的期间中稳定表达报告基因。
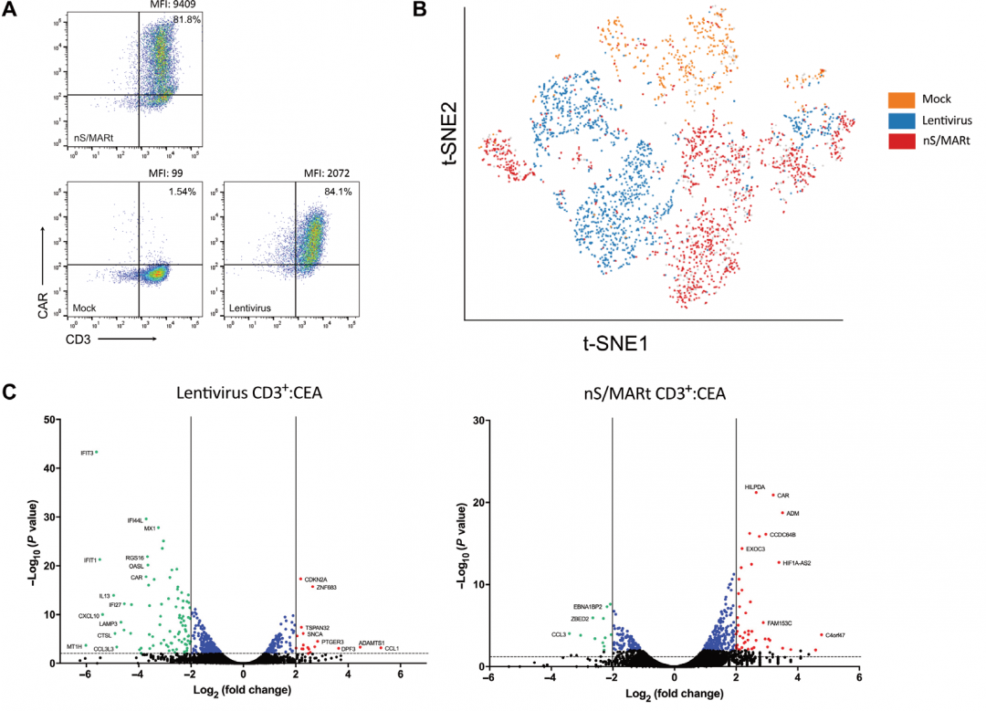
为了探讨nS/MARt载体对人类原代T细胞的影响,作者采用电穿孔法或慢病毒转染将靶向癌胚抗原(CEA)的CAR的基因导入CD3+ T细胞中,构建nS/MARt CEA-CAR-T细胞或慢病毒CEA-CAR-T细胞。通过上述两种方法产生的CAR-T细胞的百分比相近,但nS/MARt CEA-CAR-T细胞的CAR表达相对较强。与慢病毒CEA-CAR-T细胞相比,nS/MARt CEA-CAR-T细胞能更高效地杀死HT-29和MCF-7癌细胞株。
在CEA小鼠模型中,nS/MARt CEA-CAR-T细胞显著延缓肿瘤生长并缩小肿瘤体积。接受治疗的小鼠的生存期也因此有所改善。相对于慢病毒转染的T细胞,经nS/MARt载体修饰的T细胞对肿瘤的浸润程度相对较高。
为了将nS/MARt T细胞转化到临床应用,研究者还设计出能够提供临床级别CAR-T细胞的生产工艺,利用德国美天旎的CliniMacs系统纯化采集的T细胞,利用全自动细胞培养系统, GTx ExPERT (MaxCyte)大规模流式电转系统,能够在5天时间内从10.35×109个血液细胞中纯化出1×109个T细胞,并最终获得3.6×108个经过验证具有功能的CAR-T细胞。如若这一系列最后能够商品化,将必然给CAT-T细胞治疗的开发和推广应用带来巨大深远的影响!
参考资料:
[1] Matthias Bozza. et al., A nonviral, nonintegrating DNA nanovector platform for the safe, rapid, and persistent manufacture of recombinant T cells. Science Advances. 2021. DOI:10.1126/sciadv.abf1333.