服务热线
400-611-2850
普略医学是国内首家专注于医学科研咨询及技术服务的公司,专门为临床医生提供科研问题解决方案。
Phone: 400-611-2850
E-mail:: service@100biotech.com
或 在线留言 给我们
1、联系与咨询。
您可通过公司的服务热线400-611-2850和服务邮箱 service@100biotech.com,或者与您联系的普略医学服务人员,告知您的科研合作需求2、签订保密协议,洽谈具体服务内容。
在双方签订合作保密协议后,您可与普略医学科研合作咨询小组进行具体项目沟通;您和普略医学双方明确服务产品需求和具体项目要求;普略医学制作和提交项目实施方案和报价。3、双方签订合同,客户按合同支付费用。
双方对合同服务内容和价格无异议后,签订服务合同。您按合同约定支付费用,并提供必要的实验药品或样品(实验样品的寄送须采用特快专递形式邮寄,有低温要求的、固定要求的,按低温保存、固定防碎方法运输,以确保安全可靠)。4、项目实施,开始为客户提供科研咨询和技术服务。
普略医学按合同方案进行项目实施。项目实施过程中,普略医学项目经理按时与客户反馈及交流信息;普略医学开始为客户提供相关科研咨询和技术服务,并及时按合同将数据、材料、样本、模型等相关信息材料提供给客户。5、分析结果资料,整理提交数据。
普略医学技术团队分析整理数据,总结结论,将完整项目实施报告和数据、图片等相关信息提供给客户,同时根据合同处理相关的实验材料。项目报告内容将包括具体实验方法、步骤、所用试剂、仪器、数据、结果和结论等。6、项目完成,协商进一步合作。
项目完成,客户如有后续科研服务需求,双方协商进一步合作。

Nano-Micro Lett. | 肿瘤微环境多重调控与化疗/免疫联合治疗新策略-碳酸钙基纳米载体
发布时间:2021-04-16 15:28 文章来源:未知 作者:普略生物
一、 DNCaNPs的制备与性能表征
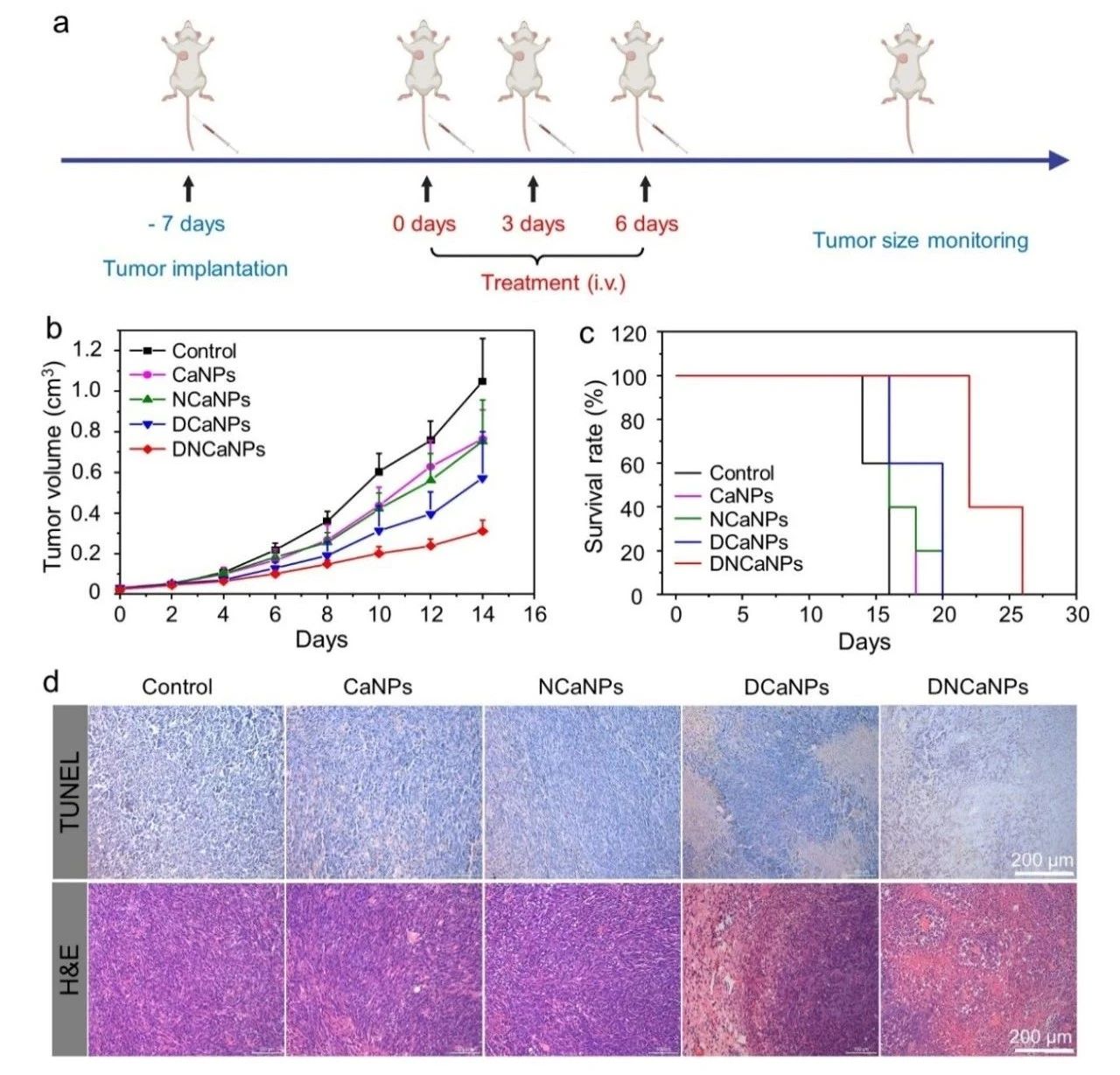
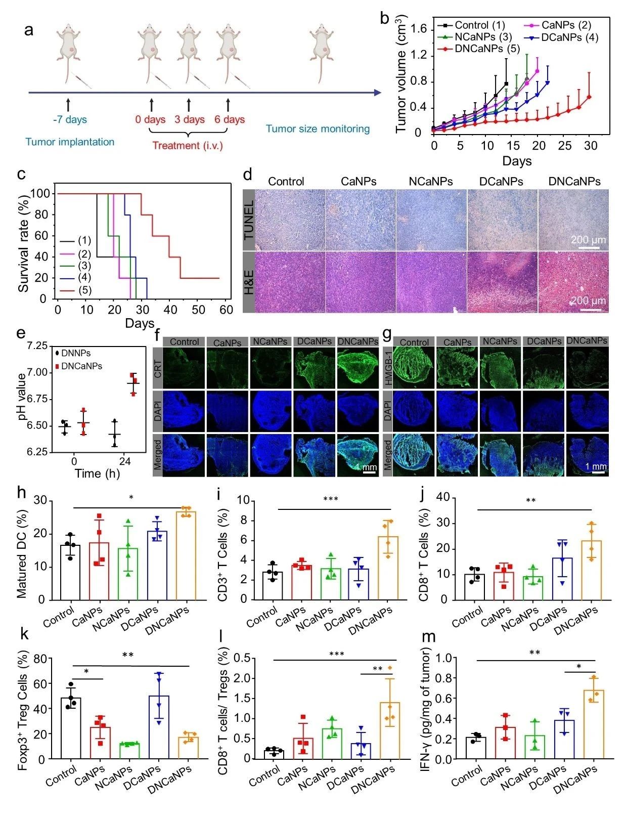
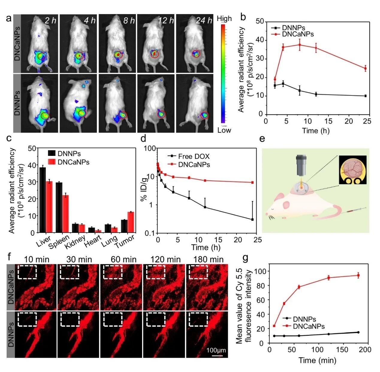
通过经典的双微乳法制备聚乙二醇-b-聚乳酸-羟基乙酸(PLGA-PEG)纳米颗粒,将CaCO₃引入颗粒内部水相,与传统方法制备的PLGA-PEG纳米颗粒相比,获得的CaCO₃@PLGA-PEG纳米颗粒(CaNPs)显著提高了这一载体对一系列不同分子的装载效率。通过同时包封化疗ICD诱导剂阿霉素(DOX)和IDO1抑制剂烷基化NLG919 (aNLG919),获得pH响应型DNCaNPs纳米颗粒,其内部有衬度明显较高的碳酸钙颗粒,粒径分布较为均匀,紫外吸收也发生了明显的变化。此外,碳酸钙的存在为DNCaNPs提供了优异的酸响应药物释放能力,在酸性环境中能够更快更有效的释放出负载药物DOX。而aNLG919由于负载在疏水的PLGA层中,释放速率较慢,能够实现长效免疫调节功能。
百T讲坛
专注纳米医药技术的转化和研发!