服务热线
400-611-2850
普略医学是国内首家专注于医学科研咨询及技术服务的公司,专门为临床医生提供科研问题解决方案。
Phone: 400-611-2850
E-mail:: service@100biotech.com
或 在线留言 给我们
1、联系与咨询。
您可通过公司的服务热线400-611-2850和服务邮箱 service@100biotech.com,或者与您联系的普略医学服务人员,告知您的科研合作需求2、签订保密协议,洽谈具体服务内容。
在双方签订合作保密协议后,您可与普略医学科研合作咨询小组进行具体项目沟通;您和普略医学双方明确服务产品需求和具体项目要求;普略医学制作和提交项目实施方案和报价。3、双方签订合同,客户按合同支付费用。
双方对合同服务内容和价格无异议后,签订服务合同。您按合同约定支付费用,并提供必要的实验药品或样品(实验样品的寄送须采用特快专递形式邮寄,有低温要求的、固定要求的,按低温保存、固定防碎方法运输,以确保安全可靠)。4、项目实施,开始为客户提供科研咨询和技术服务。
普略医学按合同方案进行项目实施。项目实施过程中,普略医学项目经理按时与客户反馈及交流信息;普略医学开始为客户提供相关科研咨询和技术服务,并及时按合同将数据、材料、样本、模型等相关信息材料提供给客户。5、分析结果资料,整理提交数据。
普略医学技术团队分析整理数据,总结结论,将完整项目实施报告和数据、图片等相关信息提供给客户,同时根据合同处理相关的实验材料。项目报告内容将包括具体实验方法、步骤、所用试剂、仪器、数据、结果和结论等。6、项目完成,协商进一步合作。
项目完成,客户如有后续科研服务需求,双方协商进一步合作。

刚刚!CDE发布纳米药物3大指导原则!纳米药物质量控制、非临床安评、非临床药代动力学!
发布时间:2021-04-09 11:37 文章来源:未知 作者:普略生物
纳米药物质量控制研究技术指导原则(试行)
一、概述
二、整体思路
三、纳米药物的分类
四、纳米药物的质量控制研究
(一)纳米药物的基本信息
(二)纳米药物的质量控制指标
(三)纳米药物的质量评价
3.1 纳米药物的原辅料质量控制
3.2 纳米药物的粒径大小及分布
3.3 纳米药物的结构及形态
3.4 纳米药物的表面性质
3.5 纳米药物的包封率和载药量
3.6 纳米药物的体外溶出或释放
3.7 注射用纳米药物的内毒素和无菌检测
(四)纳米药物全过程质量控制
(五)纳米药物的稳定性研究
(六)纳米药物的上市后变更
五、参考文献
六、附录
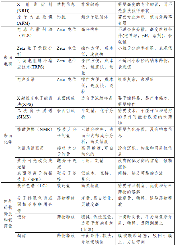
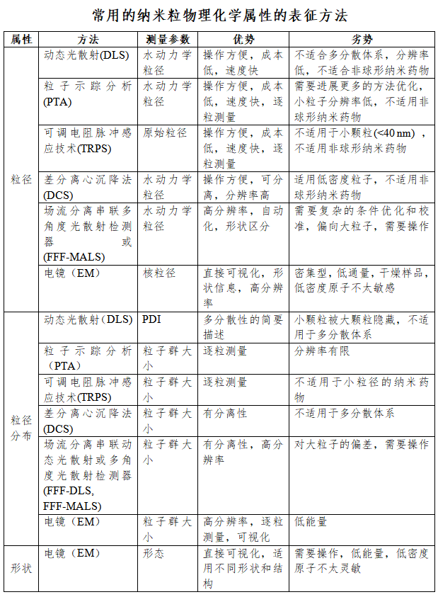
应谨慎选择表征纳米药物理化性能的仪器和技术,充分理解仪器测量的基本原则和被测量物的实际性能,应理解测量值与拟报告质量属性之间的相关性。另外,还应了解仪器是否具有测定需要的精密度和准确性,及其检测限和耐用性。
一、概述
二、基本原则
三、基本内容
(一)试验系统的选择
(二)受试物
(三)试验设计的基本考虑
3.1 给药剂量
3.2 对照组设置
3.3 检测时间和频率
3.4 结果分析和风险评估
(四)重点关注内容
4.1 免疫原性和免疫毒性
4.2 神经系统毒性
4.3 遗传毒性
4.4 致癌性
4.5 生殖毒性
4.6 制剂安全性
4.7 毒代动力学
(五)不同给药途径的特殊关注点
四、不同申报类型的要求
五、参考文献
一、概述
二、基本原则
(一)基本考虑
(二)受试物
三、载体类纳米药物药代动力学研究
1.1 生物样本中的稳定性
1.2 血浆蛋白吸附
1.3 蛋白冠研究
1.4 细胞摄取与转运
2.1 吸收
2.2 分布
2.3 代谢
2.4 排泄
2.5 药物相互作用
(三)样品分析
3.1 分析方法
3.2 样品处理方法
3.3 分析方法学验证
(四)数据分析及评价
四、药物纳米粒药代动力学研究
五、其他需关注的问题
(一)不同给药途径纳米药物的特殊考虑点
1.1 经皮给药
1.2 皮下给药
与其它给药途径(如皮肤给药)相比,经皮给药后纳米药物进入角质层下敏感性更高,也可能增强对其它过敏原的敏感性,需关注不溶性纳米药物在皮下的蓄积和转移。
1.3 吸入给药
1.4 静脉注射给药
1.5 口服给药
(二)不同申报情况的考虑
六、名词解释
七、参考文献