服务热线
400-611-2850
普略医学是国内首家专注于医学科研咨询及技术服务的公司,专门为临床医生提供科研问题解决方案。
Phone: 400-611-2850
E-mail:: service@100biotech.com
或 在线留言 给我们
1、联系与咨询。
您可通过公司的服务热线400-611-2850和服务邮箱 service@100biotech.com,或者与您联系的普略医学服务人员,告知您的科研合作需求2、签订保密协议,洽谈具体服务内容。
在双方签订合作保密协议后,您可与普略医学科研合作咨询小组进行具体项目沟通;您和普略医学双方明确服务产品需求和具体项目要求;普略医学制作和提交项目实施方案和报价。3、双方签订合同,客户按合同支付费用。
双方对合同服务内容和价格无异议后,签订服务合同。您按合同约定支付费用,并提供必要的实验药品或样品(实验样品的寄送须采用特快专递形式邮寄,有低温要求的、固定要求的,按低温保存、固定防碎方法运输,以确保安全可靠)。4、项目实施,开始为客户提供科研咨询和技术服务。
普略医学按合同方案进行项目实施。项目实施过程中,普略医学项目经理按时与客户反馈及交流信息;普略医学开始为客户提供相关科研咨询和技术服务,并及时按合同将数据、材料、样本、模型等相关信息材料提供给客户。5、分析结果资料,整理提交数据。
普略医学技术团队分析整理数据,总结结论,将完整项目实施报告和数据、图片等相关信息提供给客户,同时根据合同处理相关的实验材料。项目报告内容将包括具体实验方法、步骤、所用试剂、仪器、数据、结果和结论等。6、项目完成,协商进一步合作。
项目完成,客户如有后续科研服务需求,双方协商进一步合作。

Sci. Adv. | 开拓新思路!最新研究开发新的基于PTT的纳米药物,更好的杀伤肿瘤细胞
发布时间:2021-03-31 17:06 文章来源:未知 作者:普略生物
近年来,光热疗法(PTT)由于治疗部位精确可控、杀伤效率高且副作用小等优点,受到越来越多的关注。研究人员目前已研发了多种载体,期望将治疗药物准确地递送至肿瘤部位。然而由于癌症的异质性,特别是在肿瘤发展过程中不同肿瘤和患者之间这些受体的不稳定和不均匀表达,极大地降低了靶向效率。此外,纳米载体在肿瘤内的穿透受到致密的细胞外基质及其相关的异常高的间质压力的限制。因此,开发新的基于PTT的药物,使其能够在肿瘤部位富集和穿透,并通过相加甚至协同作用显示出更高的治疗效果至关重要!
近日,中国科学院过程工程研究所马光辉、魏炜及中国科学院大学田志远共同通讯在《Science Advances》上发表了题为“Near-infrared light–triggered platelet arsenal for combined photothermal-immunotherapy against cancer”的文章,该研究通过在血小板中装载光热纳米颗粒与免疫激动剂,制备出新型血小板仿生剂型。该仿生剂型在动物模型上实现了高效的肿瘤光热-免疫联合治疗,不仅有利于更多地清除肿瘤细胞,还有利于抑制肿瘤的转移和复发。
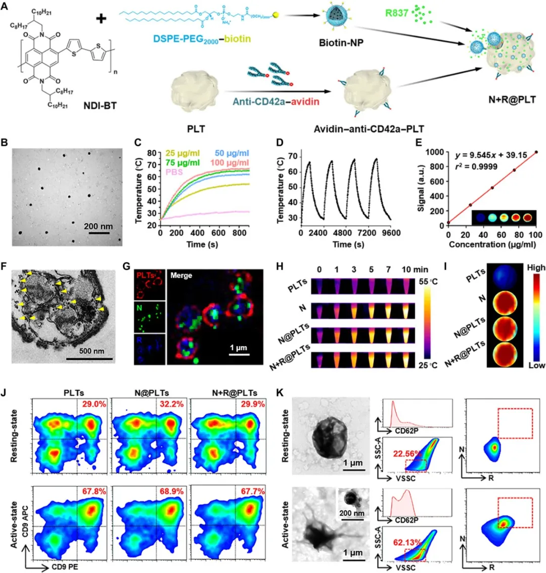
研究人员设计了一种嵌段共聚物-萘二酰亚胺-二噻吩衍生物(naphthalene diimide–bithiophene derivative, NDI-BT)作为光热材料,合成了光热纳米颗粒(N),并与免疫刺激剂R837盐酸盐(R)一起导入血小板(platelets, PLTs)中,以“1+1”的组合方式构建复合物(N+R@PLTs)。N+R@PLTS利用血小板的聚集特性和较高的光热容量,通过靶向有缺陷的肿瘤血管内皮细胞,在N诱导的局部热疗引起的急性血管损伤部位以正反馈的聚集级联方式聚集,随后分泌纳米级的前血小板(nanosized proplatelets, nPLT),将活性成分输送到肿瘤组织深处,发挥弹药库的作用。免疫刺激剂增强了消融肿瘤释放的抗原的免疫原性,诱导了对攻击残留、转移和复发肿瘤的更强的免疫反应。在低功率近红外光照射激活后,光热和免疫治疗的联用在模拟一系列临床要求的九种小鼠模型中协同提供极高的治疗效果。
N+R@PLTs的构建示意图和相关化学表征.
文章亮点
研究人员用静脉注射后,N + R @ PLTs在血液中起循环前哨的作用,并对血管损伤具有敏感的反应。由于肿瘤组织附近的血管内皮细胞之间的连接总是被缺陷所削弱,因此一部分N + R @ PLT可以充当矛头来引发这些血管内皮细胞的粘附,从而最初将N + R货物转运至血管内皮细胞。
用NIR照射后,局部热疗会导致急性血管损伤,随后引起聚集级联反应,从而在肿瘤血管处形成阻塞。在这方面,有可能以更多依赖反馈的方式招募更多增强型PLT,从而使N + R货物的进一步积累能够就地形成。随后,在这些激活的PLT上进一步从质膜上产生纳米级前血小板(nPLT),这些前血小板将货物转移到深部肿瘤组织中,扩大了侵袭面积。PTT诱发肿瘤消融后,释放的肿瘤相关抗原的免疫原性会诱导人体对残留,转移性和复发性肿瘤的免疫应答。在免疫刺激剂R的帮助下,这种作用得到了显著改善。
基于血小板的仿生剂型在肿瘤光热-免疫联合治疗中的作用示意图
参考资料:
[1] Yanlin Lv, et al., Near-infrared light–triggered platelet arsenal for combined photothermal-immunotherapy against cancer. Science Advances. 2021. DOI:10.1126/sciadv.abd7614
专注纳米医药技术的转化和研发!