服务热线
400-611-2850
普略医学是国内首家专注于医学科研咨询及技术服务的公司,专门为临床医生提供科研问题解决方案。
Phone: 400-611-2850
E-mail:: service@100biotech.com
或 在线留言 给我们
1、联系与咨询。
您可通过公司的服务热线400-611-2850和服务邮箱 service@100biotech.com,或者与您联系的普略医学服务人员,告知您的科研合作需求2、签订保密协议,洽谈具体服务内容。
在双方签订合作保密协议后,您可与普略医学科研合作咨询小组进行具体项目沟通;您和普略医学双方明确服务产品需求和具体项目要求;普略医学制作和提交项目实施方案和报价。3、双方签订合同,客户按合同支付费用。
双方对合同服务内容和价格无异议后,签订服务合同。您按合同约定支付费用,并提供必要的实验药品或样品(实验样品的寄送须采用特快专递形式邮寄,有低温要求的、固定要求的,按低温保存、固定防碎方法运输,以确保安全可靠)。4、项目实施,开始为客户提供科研咨询和技术服务。
普略医学按合同方案进行项目实施。项目实施过程中,普略医学项目经理按时与客户反馈及交流信息;普略医学开始为客户提供相关科研咨询和技术服务,并及时按合同将数据、材料、样本、模型等相关信息材料提供给客户。5、分析结果资料,整理提交数据。
普略医学技术团队分析整理数据,总结结论,将完整项目实施报告和数据、图片等相关信息提供给客户,同时根据合同处理相关的实验材料。项目报告内容将包括具体实验方法、步骤、所用试剂、仪器、数据、结果和结论等。6、项目完成,协商进一步合作。
项目完成,客户如有后续科研服务需求,双方协商进一步合作。

Adv. Mater. | 多细胞纳米接合器让肿瘤无处可逃
发布时间:2021-03-30 10:07 文章来源:未知 作者:普略生物
多细胞纳米接合器(SPNE)由一种NIR‐II吸收聚合物作为光热核,由免疫工程肿瘤细胞和树突状细胞(DC)形成的融合膜伪装成癌症疫苗的外壳,这种设计允许肿瘤细胞、DC和T细胞之间的多细胞结合。与淋巴结和肿瘤的高聚集相关,SPNE的多细胞结合能力使肿瘤细胞、DCs和T细胞之间能够进行有效的交叉相互作用,导致相对于裸的或肿瘤细胞包覆的纳米粒子而言T细胞激活增强。如图1,为了在近红外窗口获得有效的吸收,通过施蒂勒反应合成了聚合物pBBTT, 将其与荧光染料NCBS进行掺杂获得近红外荧光属性。加入PEG-b-PPG-b-PEG,得到水溶性纳米粒子(SPNU)。
图1 协同近红外-ⅱ型光热免疫疗法的SPNE示意图
图2 纳米粒子材料表征
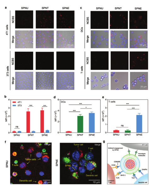
图3 SPNE的体外多细胞接合
研究人员给4T1荷瘤小鼠静脉注射SPNE或SPNU后,通过近红外荧光成像来评估SPNE和SPNU的最佳治疗窗(图5a,b)。在注射24h后,SPNE和SPNU注射小鼠肿瘤的荧光强度逐渐增加并达到峰值,此时,来自SPNE处理的小鼠的肿瘤的信号比来自SPNU处理的组的信号高1.8倍。说明了在4T1荷瘤小鼠上检测了SPNE介导的近红外-ⅱ型光热免疫疗法的治疗效果更好。
参考资料:
[1] Cheng Xu, et al.,A Polymer Multicellular Nanoengager for Synergistic NIR-II Photothermal Immunotherapy. Advanced Materials. 2021. Doi:10.1002/adma.202008061
专注纳米医药技术的转化和研发!