服务热线
400-611-2850
普略医学是国内首家专注于医学科研咨询及技术服务的公司,专门为临床医生提供科研问题解决方案。
Phone: 400-611-2850
E-mail:: service@100biotech.com
或 在线留言 给我们
1、联系与咨询。
您可通过公司的服务热线400-611-2850和服务邮箱 service@100biotech.com,或者与您联系的普略医学服务人员,告知您的科研合作需求2、签订保密协议,洽谈具体服务内容。
在双方签订合作保密协议后,您可与普略医学科研合作咨询小组进行具体项目沟通;您和普略医学双方明确服务产品需求和具体项目要求;普略医学制作和提交项目实施方案和报价。3、双方签订合同,客户按合同支付费用。
双方对合同服务内容和价格无异议后,签订服务合同。您按合同约定支付费用,并提供必要的实验药品或样品(实验样品的寄送须采用特快专递形式邮寄,有低温要求的、固定要求的,按低温保存、固定防碎方法运输,以确保安全可靠)。4、项目实施,开始为客户提供科研咨询和技术服务。
普略医学按合同方案进行项目实施。项目实施过程中,普略医学项目经理按时与客户反馈及交流信息;普略医学开始为客户提供相关科研咨询和技术服务,并及时按合同将数据、材料、样本、模型等相关信息材料提供给客户。5、分析结果资料,整理提交数据。
普略医学技术团队分析整理数据,总结结论,将完整项目实施报告和数据、图片等相关信息提供给客户,同时根据合同处理相关的实验材料。项目报告内容将包括具体实验方法、步骤、所用试剂、仪器、数据、结果和结论等。6、项目完成,协商进一步合作。
项目完成,客户如有后续科研服务需求,双方协商进一步合作。

可持久预防治疗癌症,我国学者开发水凝胶缓释mRNA癌症疫苗
发布时间:2021-03-03 14:38 文章来源:未知 作者:普略生物
mRNA疫苗,是将编码抗原蛋白的mRNA直接导入到人体细胞内,通过人体细胞的翻译系统合成相应的抗原蛋白,进而诱导人体产生对该抗原蛋白的免疫应答,以达到预防病毒感染或治疗疾病的目的。
mRNA疫苗,将体外的表达过程转移到体内,能够大大缩短了研发时间,降低研发成本,是对传统疫苗和药物研发的一次技术革新。在mRNA疫苗成功应用于新冠肺炎之前,全世界的科学家已经在研究mRNA疫苗在癌症预防和治疗中的用途,但始终未获得突破性进展。
中国国家纳米科学技术中心(NCNST)的科学家在《Nano Letters》上发表了题为“In Situ Transforming RNA Nanovaccines from Polyethylenimine Functionalized Graphene Oxide Hydrogel for Durable Cancer Immunotherapy”论文,报道了其设计的一种水凝胶,可提供带有免疫刺激佐剂的mRNA疫苗。
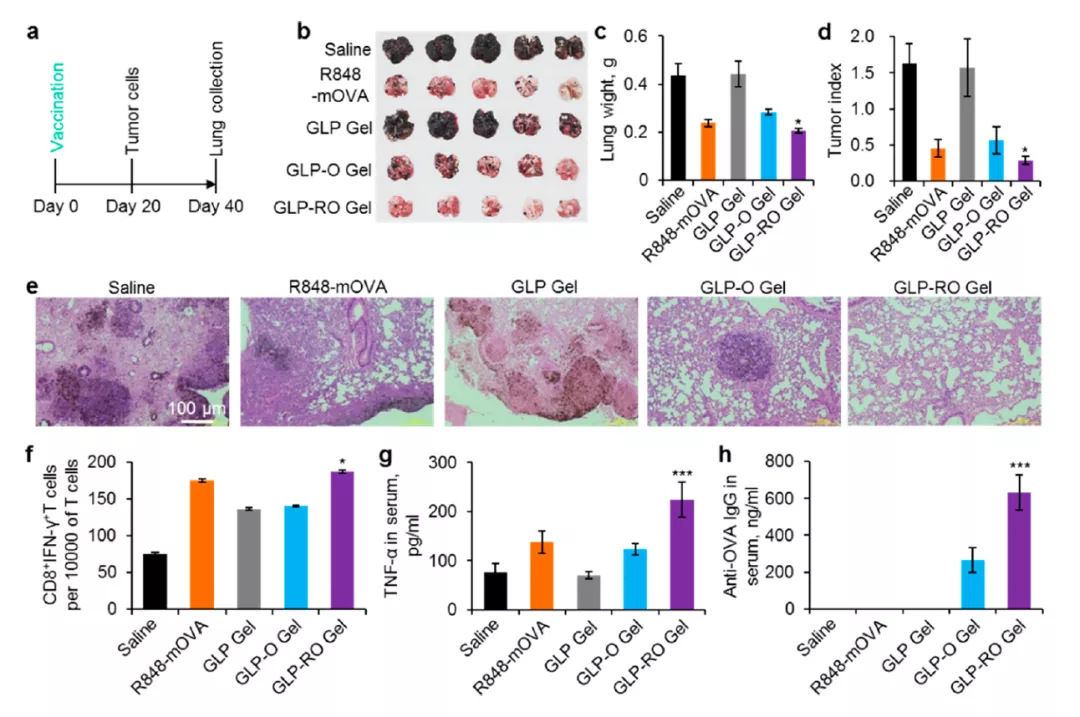
研究团队设计了一种包含氧化石墨烯(RO)和低分子量聚乙烯亚胺(LPEI)的水凝胶,可用于递送携带了免疫刺激佐剂的mRNA疫苗,氧化石墨烯具有表面积大的特点,可以有效载药,而聚乙烯亚胺则能够结合mRNA进行翻译。将这种疫苗注射到黑色素瘤小鼠体内后,其活性至少可以维持30天,抑制肿瘤生长并防止转移。
结果表明水凝胶输送系统具有潜力,可以帮助mRNA疫苗实现长期的抗肿瘤作用,如癌症免疫疗法。研究人员还添加了Galderma公司开发的TLR7/8激动剂瑞喹莫德(Resiquimod)作为佐剂,进一步增强对抗肿瘤免疫反应至关重要的抗原特异性CD8+T细胞的刺激和扩增。
在癌症中,疫苗通常被设计为翻译与肿瘤相关的抗原,因此免疫系统可以识别并消除癌症。短暂的免疫过程可以预防COVID-19,但是在癌症治疗中,需要更持久的mRNA递送才能达到稳定的治疗效果。
为了测试其mRNA平台,研究人员使用卵清蛋白(一种在鸡蛋白中发现的蛋白)作为模型抗原。他们将卵清蛋白mRNA和佐剂与水凝胶混合,并将其注射到黑素瘤肿瘤小鼠的皮肤下,该瘤被设计为在其表面表达卵白蛋白。
研究小组显示,水凝胶至少在30天之内稳定地将疫苗(包括mRNA和佐剂)释放到纳米颗粒中,并迁移到淋巴结。
与接受游离佐剂和无水凝胶mRNA的小鼠或接受无佐剂mRNA水凝胶的小鼠相比,仅接受一次完整疗法注射的动物的肿瘤明显较小。科学家发现,接受了完整疗法的小鼠也显示出进入肿瘤的CD8+ T细胞数量最多。
而且,与其他抗体相比,新型的mRNA凝胶疗法在血清中诱导了最高水平的卵白蛋白特异性抗体,表明它不仅抑制了肿瘤的生长,而且还防止了肿瘤的复发或形成远处转移。
该研究提示,氧化石墨烯-聚乙烯亚胺水凝胶递送mRNA+佐剂,能够实现持久的癌症免疫治疗效果,有望成为有效的癌症mRNA疫苗递送平台。
● 后台直接留言