服务热线
400-611-2850
普略医学是国内首家专注于医学科研咨询及技术服务的公司,专门为临床医生提供科研问题解决方案。
Phone: 400-611-2850
E-mail:: service@100biotech.com
或 在线留言 给我们
1、联系与咨询。
您可通过公司的服务热线400-611-2850和服务邮箱 service@100biotech.com,或者与您联系的普略医学服务人员,告知您的科研合作需求2、签订保密协议,洽谈具体服务内容。
在双方签订合作保密协议后,您可与普略医学科研合作咨询小组进行具体项目沟通;您和普略医学双方明确服务产品需求和具体项目要求;普略医学制作和提交项目实施方案和报价。3、双方签订合同,客户按合同支付费用。
双方对合同服务内容和价格无异议后,签订服务合同。您按合同约定支付费用,并提供必要的实验药品或样品(实验样品的寄送须采用特快专递形式邮寄,有低温要求的、固定要求的,按低温保存、固定防碎方法运输,以确保安全可靠)。4、项目实施,开始为客户提供科研咨询和技术服务。
普略医学按合同方案进行项目实施。项目实施过程中,普略医学项目经理按时与客户反馈及交流信息;普略医学开始为客户提供相关科研咨询和技术服务,并及时按合同将数据、材料、样本、模型等相关信息材料提供给客户。5、分析结果资料,整理提交数据。
普略医学技术团队分析整理数据,总结结论,将完整项目实施报告和数据、图片等相关信息提供给客户,同时根据合同处理相关的实验材料。项目报告内容将包括具体实验方法、步骤、所用试剂、仪器、数据、结果和结论等。6、项目完成,协商进一步合作。
项目完成,客户如有后续科研服务需求,双方协商进一步合作。

Science子刊 | 逆转衰老“新武器”——脐带间充质干细胞分泌的细胞外囊泡
发布时间:2021-02-01 16:57 文章来源:未知 作者:普略生物
长命百岁和返老还童自古以来就是人类的终极梦想,随着年龄的增长,人类不可避免的出现衰老。衰老会导致机体出现多种组织和器官的退行性变及功能减退,也是导致肿瘤、心脑血管以及代谢性疾病等多种复杂疾患的主要危险因素。同时,人类社会的加速老龄化,也使得如何延缓甚或逆转衰老的研究日益急迫。
机体的衰老主要在于干细胞的衰老。间充质干细胞(MSCs)是来源于中胚层的一种多能干细胞,广泛分布于机体多种组织器官中,具有强大的自我更新和分化能力。间充质干细胞(MSCs)的衰老是限制其组织工程和细胞治疗应用的关键因素,但更为重要的是与机体多组织器官功能退行性变和功能减损密切相关。
2021年1月27日,华中科技大学生命科学与技术学院郭安源教授、华中科技大学同济医学院附属协和医院胡豫教授和李秋柏教授作为共同通讯作者,在《Science》子刊《Science Translational Medicine》杂志在线发表了题为"Extracellular vesicles deposit PCNA to rejuvenate aged bone marrow-derived mesenchymal stem cells and slow age-related degeneration"的研究论文。
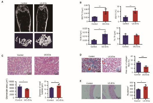
该研究证实新生儿脐带间充质干细胞(UC-MSCs)来源的细胞外囊泡(UC-EVs)可以逆转成人骨髓间充质干细胞(AB-MSCs)的衰老,显著增强后者成骨和损伤修复能力。特别是体内应用这种细胞外囊泡可明显延缓自然衰老小鼠的衰老,对骨骼、肾脏以及血管平滑肌等多种组织器官的退行性变有显著影响。
研究人员发现新生儿脐带间充质干细胞(UC-MSCs)分泌细胞外囊泡(EVs)的能力远高于成人骨髓间充质干细胞(AB-MSCs),而且通过测序和生物信息学比较分析发现,UC-EVs中富含细胞周期、DNA复制和修复相关的“年轻信息”。
UC-EVs改善自然衰老小鼠骨骼、肾脏和血管等组织器官的退行性变
这些UC-EVs可以显著提高衰老间充质干细胞的增殖、自我更新和DNA复制能力,并降低β-半乳糖苷酶的表达;通过转录组数据的生物信息分析发现,富含“年轻信息”的UC-EVs可以使衰老细胞在基因表达上呈现从衰老向年轻切换的转变模式,使得衰老的靶细胞富集于细胞周期、DNA复制修复相关的多种信号通路信息,其中PCNA可能是关键的效应分子,UC-EVs的逆转效应至少部分是通过水平传递PCNA实现,其具体作用机制和下游效应分子还有待进一步的深入研究。
UC-EVs使衰老细胞的基因表达模式向年轻细胞的方向发生转变
该项研究从年轻间充质干细胞(脐带来源)分泌的细胞外囊泡入手,通过体内外实验从分子、细胞和机体多层次证实,新生儿脐带间充质干细胞来源的细胞外囊泡(UC-EVs)对成人骨髓间充质干细胞衰老的强大逆转效应。
更重要的是,该研究证明了UC-EVs可以在机体整体水平上延缓自然衰老小鼠的衰老,特别是各个组织脏器的退行性功能得到显著改变。
延缓自然衰老在当前日益加剧的老龄化社会对人类健康和社会发展有重要意义。该研究为人类抗衰老和治疗衰老相关退行性疾病提供了新的思路和具有安全转化应用前景的新手段,也将对我国有着丰富资源的脐带的科学研究和高赋值再开发应用打开新的广阔领域。
参考文献: