服务热线
400-611-2850
普略医学是国内首家专注于医学科研咨询及技术服务的公司,专门为临床医生提供科研问题解决方案。
Phone: 400-611-2850
E-mail:: service@100biotech.com
或 在线留言 给我们
1、联系与咨询。
您可通过公司的服务热线400-611-2850和服务邮箱 service@100biotech.com,或者与您联系的普略医学服务人员,告知您的科研合作需求2、签订保密协议,洽谈具体服务内容。
在双方签订合作保密协议后,您可与普略医学科研合作咨询小组进行具体项目沟通;您和普略医学双方明确服务产品需求和具体项目要求;普略医学制作和提交项目实施方案和报价。3、双方签订合同,客户按合同支付费用。
双方对合同服务内容和价格无异议后,签订服务合同。您按合同约定支付费用,并提供必要的实验药品或样品(实验样品的寄送须采用特快专递形式邮寄,有低温要求的、固定要求的,按低温保存、固定防碎方法运输,以确保安全可靠)。4、项目实施,开始为客户提供科研咨询和技术服务。
普略医学按合同方案进行项目实施。项目实施过程中,普略医学项目经理按时与客户反馈及交流信息;普略医学开始为客户提供相关科研咨询和技术服务,并及时按合同将数据、材料、样本、模型等相关信息材料提供给客户。5、分析结果资料,整理提交数据。
普略医学技术团队分析整理数据,总结结论,将完整项目实施报告和数据、图片等相关信息提供给客户,同时根据合同处理相关的实验材料。项目报告内容将包括具体实验方法、步骤、所用试剂、仪器、数据、结果和结论等。6、项目完成,协商进一步合作。
项目完成,客户如有后续科研服务需求,双方协商进一步合作。

CRISPR技术联合脂质纳米颗粒实现抗癌突破,显著抑制肿瘤生长!
发布时间:2020-11-28 16:19 文章来源:未知 作者:百替生物
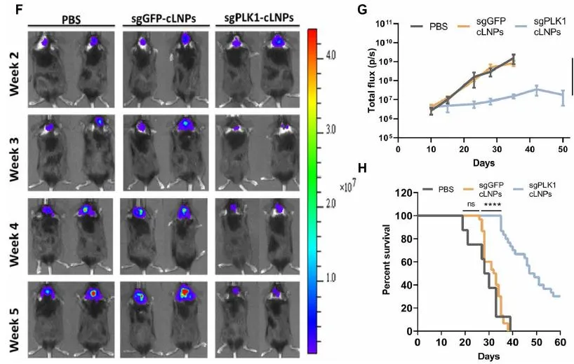
脑内注射CRISPR-LNP后,胶质母细胞瘤的生长得到了显著抑制,动物生存时间延长
进一步研究发现利用抗体修饰构建的脂质纳米颗粒可以特异性针对癌细胞上过表达的受体EGFR,使它们选择性地进入卵巢癌细胞。只要单次注射,基因编辑效率就可达80%,两次注射后,肿瘤的生长被显著抑制,小鼠的总体生存率提高近80%,表明这种疗法可显著改善转移性卵巢癌小鼠的生存。
此外,新疗法的安全性也得到了研究人员的关注。实验分析结果显示,在治疗所用的剂量下,CRISPR-LNP没有出现毒性和免疫原性。研究人员指出,很多类型的癌症有复发率高、出现耐药性等的现象,重复给药还会增加与治疗相关的毒性,严重降低患者的生活质量。利用CRISPR-Cas基因编辑技术,将有望永久性地破坏肿瘤存活基因,提高治疗效果。
普略医学纳米医药技术
普略医学聚焦纳米医药技术,包括纳米载药技术、通用纳米晶技术、膜囊泡载药技术、肿瘤个体化纳米疫苗技术等,为肿瘤、心血管和炎症等疾病方向的研究组织和机构提供临床转化和研发支持。平台齐备纳米药物设计、合成、表征,药理药效、体内外生物学评价和机制研究等实验室,可快速产出重大疾病诊疗创新医药技术成果,和顶级研究型三甲医院1100多个专家组深度合作,可保障转化和研发项目的高效实施。