服务热线
400-611-2850
普略医学是国内首家专注于医学科研咨询及技术服务的公司,专门为临床医生提供科研问题解决方案。
Phone: 400-611-2850
E-mail:: service@100biotech.com
或 在线留言 给我们
1、联系与咨询。
您可通过公司的服务热线400-611-2850和服务邮箱 service@100biotech.com,或者与您联系的普略医学服务人员,告知您的科研合作需求2、签订保密协议,洽谈具体服务内容。
在双方签订合作保密协议后,您可与普略医学科研合作咨询小组进行具体项目沟通;您和普略医学双方明确服务产品需求和具体项目要求;普略医学制作和提交项目实施方案和报价。3、双方签订合同,客户按合同支付费用。
双方对合同服务内容和价格无异议后,签订服务合同。您按合同约定支付费用,并提供必要的实验药品或样品(实验样品的寄送须采用特快专递形式邮寄,有低温要求的、固定要求的,按低温保存、固定防碎方法运输,以确保安全可靠)。4、项目实施,开始为客户提供科研咨询和技术服务。
普略医学按合同方案进行项目实施。项目实施过程中,普略医学项目经理按时与客户反馈及交流信息;普略医学开始为客户提供相关科研咨询和技术服务,并及时按合同将数据、材料、样本、模型等相关信息材料提供给客户。5、分析结果资料,整理提交数据。
普略医学技术团队分析整理数据,总结结论,将完整项目实施报告和数据、图片等相关信息提供给客户,同时根据合同处理相关的实验材料。项目报告内容将包括具体实验方法、步骤、所用试剂、仪器、数据、结果和结论等。6、项目完成,协商进一步合作。
项目完成,客户如有后续科研服务需求,双方协商进一步合作。

Angew Chem Int Edit | 铁离子作红娘,牵线天然与合成,用于肿瘤联合治疗!
发布时间:2020-10-27 10:47 文章来源:未知 作者:百替生物
澳门大学代云路团队利用独特的金属多酚配位生物材料设计理念,进行天然多酚、多酚衍生物的模块化合成和制备。多酚与金属离子可以通过配位螯合作用形成三维网络,实现不同药物的承载和靶向运送。在此研究中,通过将天然多酚与化学合成的多酚衍生物相结合,进一步与铁离子配位,合成纳米化多酚药物,用于肿瘤联合治疗。
整体示意图
纳米药物设计:
在此设计中,卟吩-多酚衍生物是由8臂聚乙二醇、多巴胺及二氢卟吩e6合成。在Fe2+的“牵线”下,卟吩-多酚衍生物与提取于棉花种子的具有抗肿瘤功效的天然多酚-棉酚通过金属多酚配位进行螯合作用,自组装形成纳米化多酚药物。
纳米载体设计
整体免疫疗效:
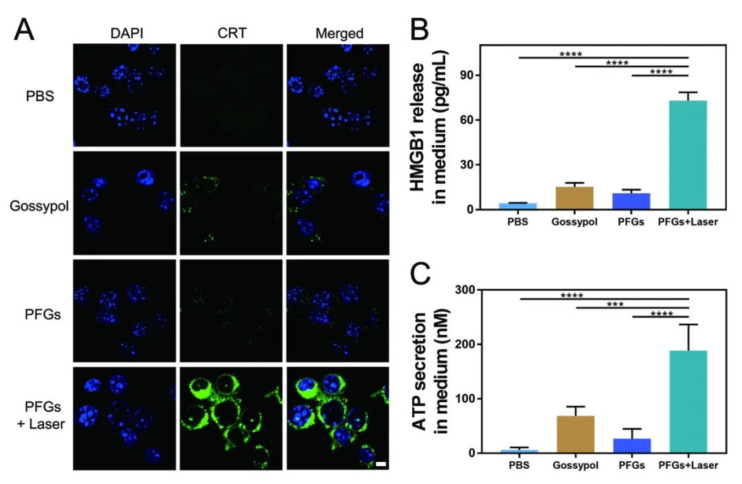
研究表明:此纳米药物在660nm激光的照射下可有效地引起肿瘤细胞的免疫原性死亡,释放大量肿瘤相关抗原,促进抗原递呈细胞-树突状细胞的成熟及抗肿瘤相关细胞因子的释放。
体外细胞实验
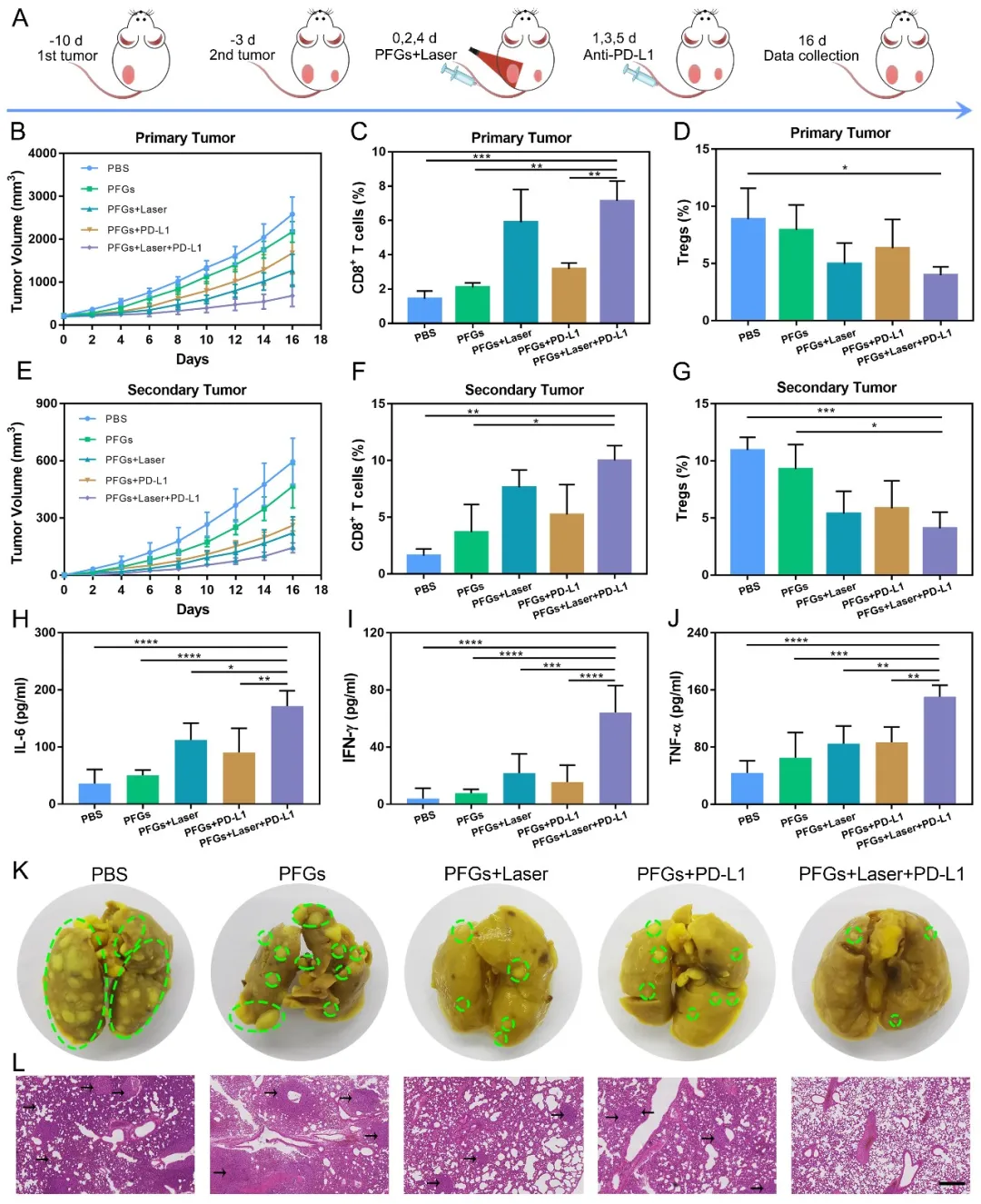
小鼠乳腺癌免疫治疗结果显示:通过将纳米化多酚药物与肿瘤免疫检查点PD-L1抑制剂(Anti-PD-L1抗体)相结合,机体免疫系统被再次激活,细胞杀伤性T细胞可有效浸润于肿瘤组织,减少调节性T细胞在肿瘤组织所占比例,释放抗肿瘤细胞因子,从而显著抑制肿瘤的生长与肺部转移。
体内动物实验
小结:
该纳米化多酚药物,通过光动力及化疗联合治疗方法,诱发肿瘤细胞免疫原性死亡,激活机体免疫细胞发挥其功效。通过联合PD-L1抑制剂,进一步解除免疫抑制,从而有效地抑制肿瘤。纳米化多酚药物的设计将会为肿瘤联合治疗提供新的策略,更好地服务于临床肿瘤治疗。