服务热线
400-611-2850
普略医学是国内首家专注于医学科研咨询及技术服务的公司,专门为临床医生提供科研问题解决方案。
Phone: 400-611-2850
E-mail:: service@100biotech.com
或 在线留言 给我们
1、联系与咨询。
您可通过公司的服务热线400-611-2850和服务邮箱 service@100biotech.com,或者与您联系的普略医学服务人员,告知您的科研合作需求2、签订保密协议,洽谈具体服务内容。
在双方签订合作保密协议后,您可与普略医学科研合作咨询小组进行具体项目沟通;您和普略医学双方明确服务产品需求和具体项目要求;普略医学制作和提交项目实施方案和报价。3、双方签订合同,客户按合同支付费用。
双方对合同服务内容和价格无异议后,签订服务合同。您按合同约定支付费用,并提供必要的实验药品或样品(实验样品的寄送须采用特快专递形式邮寄,有低温要求的、固定要求的,按低温保存、固定防碎方法运输,以确保安全可靠)。4、项目实施,开始为客户提供科研咨询和技术服务。
普略医学按合同方案进行项目实施。项目实施过程中,普略医学项目经理按时与客户反馈及交流信息;普略医学开始为客户提供相关科研咨询和技术服务,并及时按合同将数据、材料、样本、模型等相关信息材料提供给客户。5、分析结果资料,整理提交数据。
普略医学技术团队分析整理数据,总结结论,将完整项目实施报告和数据、图片等相关信息提供给客户,同时根据合同处理相关的实验材料。项目报告内容将包括具体实验方法、步骤、所用试剂、仪器、数据、结果和结论等。6、项目完成,协商进一步合作。
项目完成,客户如有后续科研服务需求,双方协商进一步合作。

Science Advances | 浙大团队发文阐述高效肿瘤免疫激活纳米药物杀伤肿瘤的新策略
发布时间:2020-09-15 11:52 文章来源:未知 作者:百替生物
肿瘤免疫治疗策略是当前极具前景的肿瘤治疗策略,具有高度的肿瘤特异性、靶向性和有效性,被认为是彻底治愈肿瘤的终极思路。然而,越来越多研究表明多种肿瘤微环境缺乏有效杀伤肿瘤的免疫细胞浸润,这种肿瘤被称为“冷肿瘤”,如何促进肿瘤杀伤性免疫细胞浸润,将“冷肿瘤”转化为“热肿瘤”,增强肿瘤免疫功能,已成为当前肿瘤免疫治疗领域亟待解决的重点问题。
近日,浙大附属邵逸夫医院放射科孙继红团队在《Science Advances》上发表了题为:Nanoparticle-enhanced chemo-immunotherapy to trigger robust antitumor immunity 的研究论文,阐述了基于化疗药物为载体的肿瘤免疫激动剂纳米药物增强机体肿瘤免疫应答,促进肿瘤微环境(TME)中杀伤性免疫细胞浸润,将“冷肿瘤”转化为“热肿瘤”从而实现有效杀伤肿瘤的治疗策略。
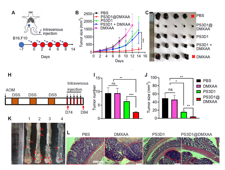
在本研究中,研究者通过将STING激动剂DMXAA荷载于化疗药物SN38前药纳米聚合物从而制备成纳米药物PS3D1@DMXAA,通过体外细胞实验、小鼠肿瘤模型及体内抑瘤实验研究PS3D1@DMXAA增强小鼠肿瘤免疫及杀伤肿瘤的功能。
研究者首先合成了肿瘤微环境响应性PS3D1@DMXAA的三嵌段共聚物纳米粒子,同时将化疗药物伊利替康的活性代谢产物SN38(7-乙基-10-羟基喜树碱)和STING激动剂DMXAA (5,6-二甲基黄嘌呤-4-乙酸)共输送到肿瘤中(图1)。