服务热线
400-611-2850
普略医学是国内首家专注于医学科研咨询及技术服务的公司,专门为临床医生提供科研问题解决方案。
Phone: 400-611-2850
E-mail:: service@100biotech.com
或 在线留言 给我们
1、联系与咨询。
您可通过公司的服务热线400-611-2850和服务邮箱 service@100biotech.com,或者与您联系的普略医学服务人员,告知您的科研合作需求2、签订保密协议,洽谈具体服务内容。
在双方签订合作保密协议后,您可与普略医学科研合作咨询小组进行具体项目沟通;您和普略医学双方明确服务产品需求和具体项目要求;普略医学制作和提交项目实施方案和报价。3、双方签订合同,客户按合同支付费用。
双方对合同服务内容和价格无异议后,签订服务合同。您按合同约定支付费用,并提供必要的实验药品或样品(实验样品的寄送须采用特快专递形式邮寄,有低温要求的、固定要求的,按低温保存、固定防碎方法运输,以确保安全可靠)。4、项目实施,开始为客户提供科研咨询和技术服务。
普略医学按合同方案进行项目实施。项目实施过程中,普略医学项目经理按时与客户反馈及交流信息;普略医学开始为客户提供相关科研咨询和技术服务,并及时按合同将数据、材料、样本、模型等相关信息材料提供给客户。5、分析结果资料,整理提交数据。
普略医学技术团队分析整理数据,总结结论,将完整项目实施报告和数据、图片等相关信息提供给客户,同时根据合同处理相关的实验材料。项目报告内容将包括具体实验方法、步骤、所用试剂、仪器、数据、结果和结论等。6、项目完成,协商进一步合作。
项目完成,客户如有后续科研服务需求,双方协商进一步合作。

全能的纳米AIE!只用一个分子,即可实现所有的光诊疗方式!
发布时间:2020-07-27 10:24 文章来源:未知 作者:百替生物
光诊疗学近年来引起了人们的极大兴趣,因为它允许在光照开始时同时进行实时诊断和原位治疗,从而为癌症研究开辟了一条新的途径。为了构建光诊疗系统,人们不断探索各种诊断成像和治疗方法,此外,构建多功能光诊疗系统,允许多模式成像和协同光疗同时进行也是至关重要的。
目前构建多模态光诊疗系统的最常用方法是将具有单个功能的各种组件组合到一个纳米平台中。尽管这种多合一方法在某种程度上是有效的,但不可避免地会受到复杂的组成、难以重复和不确定的药代动力学的阻碍,因此难以进行临床转化。
是否可以抛去所有的繁杂组分,只需要一种物质就可以实现荧光成像(FLI),光声成像(PAI),光热成像(PTI),光动力疗法(PDT)和光热疗法(PTT)功能的全能光诊疗系统呢?这是一项非常有挑战性和吸引力的任务,因为想要实现全能光诊疗系统,需要巧妙地调节辐射和非辐射能量耗散之间的平衡。
有鉴于此,香港科技大学唐本忠院士和深圳大学王东等人在《Advanced Materials》上发表了题为:An All‐Round Athlete on the Track of Phototheranostics: SubtlyRegulating the Balance between Radiative and Nonradiative Decays for MultimodalImaging‐Guided Synergistic Therapy的研究文章,报告了基于单个AIEgen的简单且全能的光诊疗法。只需一个分子就实现了所有的光诊疗形式,包括FLI,PAI,PTI,PDT和PTT。
AIEgens结构中具有大量自由运动的分子旋转器或振动器,且在NP状态下,AIEgens的分子内运动将受到部分限制,同时,其固有的螺旋状螺旋构象可使AIE NPs形成松散堆积,而分子内运动仍然活跃,这使AIEgens成为平衡能量耗散的绝佳模板,以及开发多功能光诊疗技术。
凭借其强大的电子供体-受体相互作用和精细调节的分子内运动,基于AIE荧光团的纳米粒子同时展现出明亮的近红外II区(NIR-II)荧光发射,有效的活性氧生成以及在NIR照射下具有高的光热转化效率,表明实现了辐射和非辐射能量耗散之间的平衡。
分子结构、纳米制备和多功能光热学应用的示意图
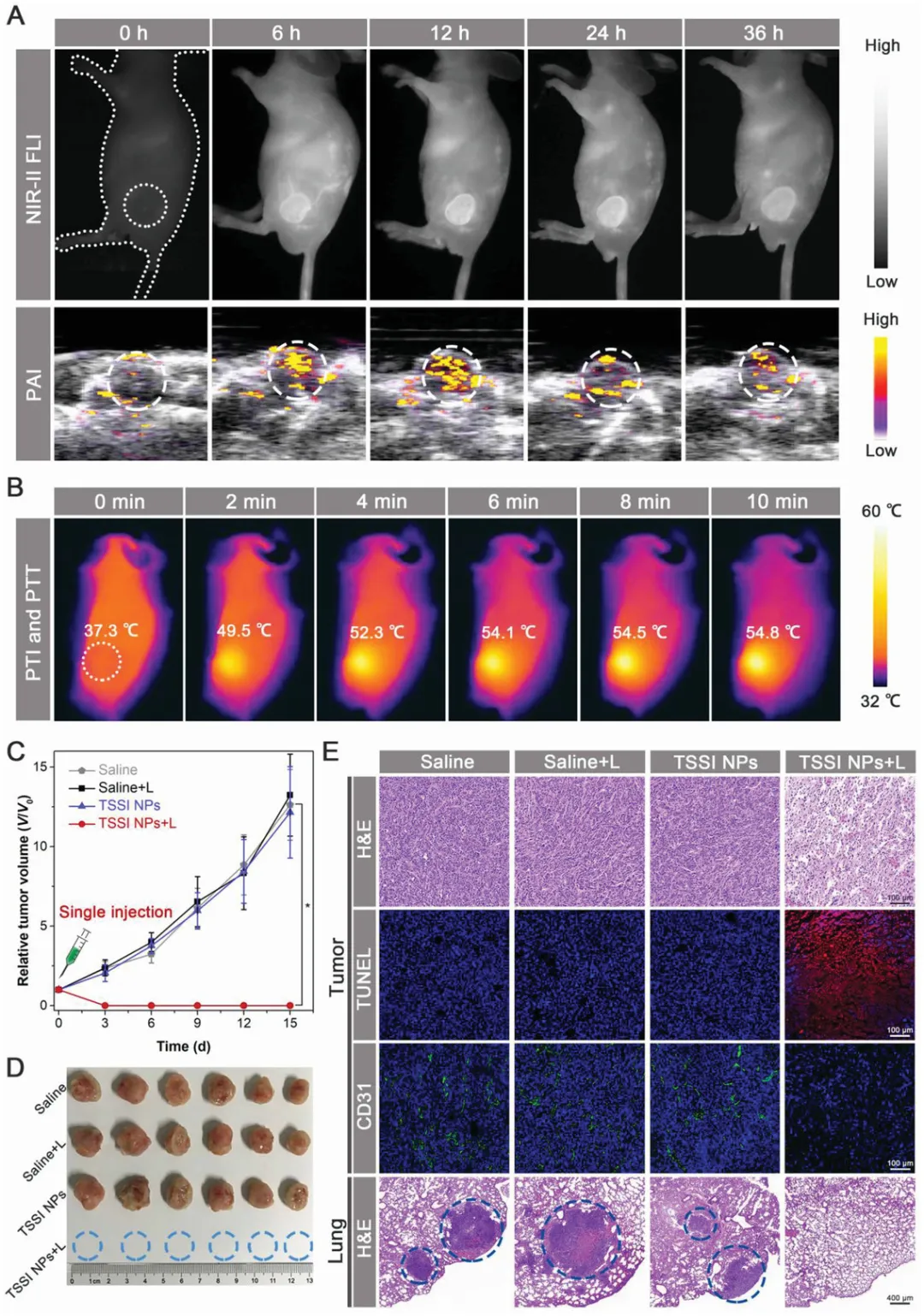
体外和体内研究均证实,具有出色生物相容性、高通用性的AIE NP在NIR-II FLI-PAI-PTI三模式成像引导的PDT-PTT协同治疗中表现良好。值得注意的是,在体内治疗过程中只采用一次注射和一次照射的方法,就具有良好的治疗效果。该研究结果为实用的癌症治疗学的高级多功能光热治疗技术的发展带来了新的见解。
TSSINPs的体内多模式成像指导协同治疗效果
综上所述,本研究报告一种基于单一AIE荧光团的全能光诊疗试剂,该试剂允许所有FLI,PAI,PTI,PDT和PTT。与传统的all-in-one策略相比,基于AIEgen的one-for-all方法在实现多模式功能和最大化光疗效果方面更为直接。本研究的这些发现将为癌症光诊疗多功能平台的设计开辟新的视角,并引发临床试验中治疗学的最新发展!