服务热线
400-611-2850
普略医学是国内首家专注于医学科研咨询及技术服务的公司,专门为临床医生提供科研问题解决方案。
Phone: 400-611-2850
E-mail:: service@100biotech.com
或 在线留言 给我们
1、联系与咨询。
您可通过公司的服务热线400-611-2850和服务邮箱 service@100biotech.com,或者与您联系的普略医学服务人员,告知您的科研合作需求2、签订保密协议,洽谈具体服务内容。
在双方签订合作保密协议后,您可与普略医学科研合作咨询小组进行具体项目沟通;您和普略医学双方明确服务产品需求和具体项目要求;普略医学制作和提交项目实施方案和报价。3、双方签订合同,客户按合同支付费用。
双方对合同服务内容和价格无异议后,签订服务合同。您按合同约定支付费用,并提供必要的实验药品或样品(实验样品的寄送须采用特快专递形式邮寄,有低温要求的、固定要求的,按低温保存、固定防碎方法运输,以确保安全可靠)。4、项目实施,开始为客户提供科研咨询和技术服务。
普略医学按合同方案进行项目实施。项目实施过程中,普略医学项目经理按时与客户反馈及交流信息;普略医学开始为客户提供相关科研咨询和技术服务,并及时按合同将数据、材料、样本、模型等相关信息材料提供给客户。5、分析结果资料,整理提交数据。
普略医学技术团队分析整理数据,总结结论,将完整项目实施报告和数据、图片等相关信息提供给客户,同时根据合同处理相关的实验材料。项目报告内容将包括具体实验方法、步骤、所用试剂、仪器、数据、结果和结论等。6、项目完成,协商进一步合作。
项目完成,客户如有后续科研服务需求,双方协商进一步合作。

Nature子刊 | 靶向蛋白质降解技术赋能三阴性乳腺癌靶向治疗!
发布时间:2019-12-11 14:43 文章来源:未知 作者:百替生物
近日,一项发表在nature旗下子刊《Nature Chemical Biology》上的来自纽约西奈山伊坎医学院的一项新研究从EZH2这一甲基转移酶入手,首创性开发出EZH2的高效、高选择性且安全的降解剂MS1943,助力攻克三阴性乳腺癌的治疗难题!
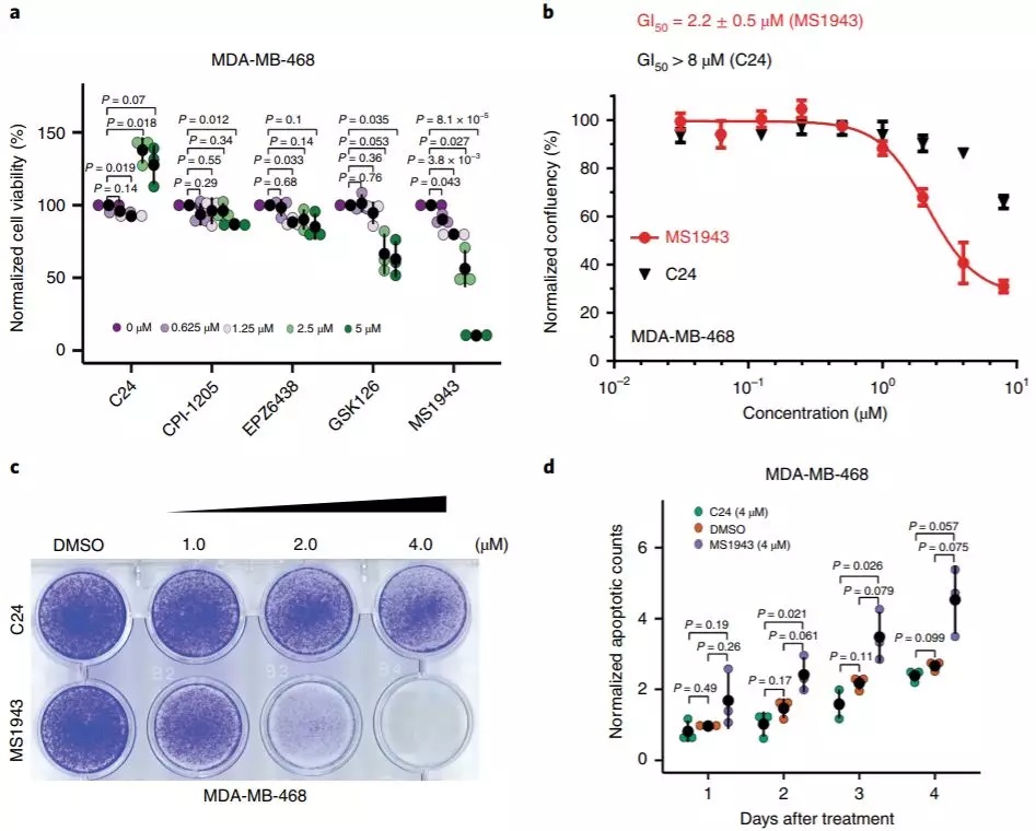
研究者首先使用对EZH2敏感的MDA-MB-468三阴性乳腺癌细胞,表征了MS1943在体外对EZH2蛋白的降解活性。在MS1943的作用下,EZH2的含量明显下降,同时,作为EZH2催化功能产物的H3K27me3蛋白含量随之下降,且具有M很高的选择性。
在文章的最后,研究者进行了MS1943有效杀灭三阴性乳腺癌细胞的机制研究,结果显示MS1943通过降解EZH2导致内质网功能持续紊乱,未折叠蛋白质应答过度激活,从而启动癌细胞凋亡程序。
EZH2蛋白存在于多种癌细胞中,曾得到了生物医药学界的广泛关注,然而尽管多个研究表明EZH2在三阴性乳腺癌细胞中也存在过度表达,且其含量与肿瘤体积、癌症分期、癌症预后密切相关,但从未有人将其作为三阴性乳腺癌的靶点进行研究,这可能与各种EZH2抑制剂对三阴性乳腺癌细胞均无效有关。