服务热线
400-611-2850
普略医学是国内首家专注于医学科研咨询及技术服务的公司,专门为临床医生提供科研问题解决方案。
Phone: 400-611-2850
E-mail:: service@100biotech.com
或 在线留言 给我们
1、联系与咨询。
您可通过公司的服务热线400-611-2850和服务邮箱 service@100biotech.com,或者与您联系的普略医学服务人员,告知您的科研合作需求2、签订保密协议,洽谈具体服务内容。
在双方签订合作保密协议后,您可与普略医学科研合作咨询小组进行具体项目沟通;您和普略医学双方明确服务产品需求和具体项目要求;普略医学制作和提交项目实施方案和报价。3、双方签订合同,客户按合同支付费用。
双方对合同服务内容和价格无异议后,签订服务合同。您按合同约定支付费用,并提供必要的实验药品或样品(实验样品的寄送须采用特快专递形式邮寄,有低温要求的、固定要求的,按低温保存、固定防碎方法运输,以确保安全可靠)。4、项目实施,开始为客户提供科研咨询和技术服务。
普略医学按合同方案进行项目实施。项目实施过程中,普略医学项目经理按时与客户反馈及交流信息;普略医学开始为客户提供相关科研咨询和技术服务,并及时按合同将数据、材料、样本、模型等相关信息材料提供给客户。5、分析结果资料,整理提交数据。
普略医学技术团队分析整理数据,总结结论,将完整项目实施报告和数据、图片等相关信息提供给客户,同时根据合同处理相关的实验材料。项目报告内容将包括具体实验方法、步骤、所用试剂、仪器、数据、结果和结论等。6、项目完成,协商进一步合作。
项目完成,客户如有后续科研服务需求,双方协商进一步合作。

让儿童痛不欲生的神经母细胞瘤 谁之过?
发布时间:2016-07-19 10:38 文章来源:未知 作者:百替生物
神经母细胞瘤是婴幼儿最常见的肿瘤,晚期致命,即使有幸存活下来的儿童也是痛不欲生,一生遭受体能和智力的双重考验。最近波士顿儿童医院儿童肿瘤科John T. Powers博士研究发现let-7缺失是神经母细胞瘤产生的关键,使得神经母细胞瘤的治疗取得突破性进展,成果发表在Nature上。
let-7 family是一类microRNAs,参与胚胎发育的调控和组织分化的维持等;能够对多种致癌基因的mRNA 进行转录后抑制(如RAS、MYC和HMGA2)来有效抑制肿瘤,let-7功能失调常见于多种肿瘤疾病包括神经母细胞瘤、肝癌、结肠癌、霍奇金病。而机体内有多种破坏let-7的方式:1)LIN28B是 RNA结合蛋白能够抑制let-7的产生;2)内源竞争性RNAs(ceRNA)和let-7结合进行miRNA sponge从而长效抑制; 3)染色体缺失,let-7基因缺失与多种实体瘤相关。
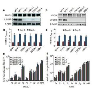
MYCN是神经母细胞瘤的主要癌基因,25%的神经母细胞瘤儿童发生MYCN癌基因增殖(mRNA和protein均增多),预后非常差。那在神经母细胞瘤中,MYCN增殖与let-7失调之间有什么联系吗?作者发现:MYCN的mRNA 3’UTR上有两个let-7结合位点而且非常保守,表明两者功能密切相关,那两者到底是怎样相互作用的呢?JohnT. Powers等人通过加合创新法将关于神经母细胞瘤的理论统一起来。他们发现,LIN28B对let-7的抑制只是几种参与let-7抑制的癌症机制中的一种。
通过在非MYCN增殖神经母细胞瘤细胞系(SH-SY5Y ,SK-N-AS)中共转LIN28B和MYCN(含或不含3’UTR及其突变体等)发现LIN28B确实能够抑制let-7从而促进MYCN的增殖,LIN28B/ let-7/MYCN符合前期结果。但关键的是他们在MYCN增殖神经母细胞瘤细胞系(BE(2)C 、Kelly)中利用Cas9敲除LIN28B时,MYCN的蛋白水平和细胞生长都没有明显变化(预期会减少!),let-7确实出现明显的去抑制现象,说明在MYCN增殖神经母细胞瘤细胞系中敲除LIN28B并没有影响。不禁追问,在MYCN增殖神经母细胞瘤细胞系中let-7和MYCN之间是怎样的相恨相杀呢?
结合机体消除let-7的三种方式,排除LIN28B的抑制。那MYCN的mRNA可能是以miRNAsponge法将let-7清除,即以竞争性内源 RNA(ceRNA)机制。作者先利用判定是否为ceRNA的标准:the miRNA : miRNA-target site 比率作为参考(原文:Evenupon LIN28B knockout, the MYCN-let-7-site:let-7 ratiois 1.35 in BE(2)C and 1.78 in Kelly)发现是符合的,在利用荧光素酶活性检测内源性的MYCN-3’UTR能够海绵式吸附let-7。
let-7基因缺失引起染色体畸变致癌如神经母细胞瘤,且预后也非常差。let-7family中let-7a2和let-7g(分别位于Chr3p 和11q)基因缺失频率较高,但是作者临床数据统计发现let-7基因缺失与MYCN增殖现象这两种事件鲜少会同时发生。
John T. Powers将关于神经母细胞瘤的研究结果整合起来发现,无论哪种机制,共同点就是let-7缺失产生神经母细胞瘤。未来let-7本身可能就是潜在的治疗药物。这些发现如果能在更多的患者样品中出现的话,那么也可能有助于建立神经母细胞瘤的基因分型,基于LIN28B水平、let-7基因缺失和MYCN增殖预测疾病严重性,以及指导人们开发一种精准医疗方法。作者通过对研究过程的梳理和总结发现,作者先通过简单的换物法(换细胞系)得到与前期不同的结果意外收获,再进行加和创新得到更实质的进展。
备注:近年的研究表 明,circRNA分子富含microRNA(miRNA)结合位点,在细胞中起到miRNA海绵(miRNA sponge)的作用,进而解除miRNA对其靶基因的抑制作用,升高靶基因的表达水平,这一作用机制被称为竞争性内源RNA(ceRNA)机制,通过与 疾病关联的miRNA相互作用, ceRNAs在疾病中发挥着重要的调控作用。