服务热线
400-611-2850
普略医学是国内首家专注于医学科研咨询及技术服务的公司,专门为临床医生提供科研问题解决方案。
Phone: 400-611-2850
E-mail:: service@100biotech.com
或 在线留言 给我们
1、联系与咨询。
您可通过公司的服务热线400-611-2850和服务邮箱 service@100biotech.com,或者与您联系的普略医学服务人员,告知您的科研合作需求2、签订保密协议,洽谈具体服务内容。
在双方签订合作保密协议后,您可与普略医学科研合作咨询小组进行具体项目沟通;您和普略医学双方明确服务产品需求和具体项目要求;普略医学制作和提交项目实施方案和报价。3、双方签订合同,客户按合同支付费用。
双方对合同服务内容和价格无异议后,签订服务合同。您按合同约定支付费用,并提供必要的实验药品或样品(实验样品的寄送须采用特快专递形式邮寄,有低温要求的、固定要求的,按低温保存、固定防碎方法运输,以确保安全可靠)。4、项目实施,开始为客户提供科研咨询和技术服务。
普略医学按合同方案进行项目实施。项目实施过程中,普略医学项目经理按时与客户反馈及交流信息;普略医学开始为客户提供相关科研咨询和技术服务,并及时按合同将数据、材料、样本、模型等相关信息材料提供给客户。5、分析结果资料,整理提交数据。
普略医学技术团队分析整理数据,总结结论,将完整项目实施报告和数据、图片等相关信息提供给客户,同时根据合同处理相关的实验材料。项目报告内容将包括具体实验方法、步骤、所用试剂、仪器、数据、结果和结论等。6、项目完成,协商进一步合作。
项目完成,客户如有后续科研服务需求,双方协商进一步合作。

小头症和寨卡的恩怨情仇!-cell stem cell, IF 22.268
发布时间:2016-06-30 16:26 文章来源:未知 作者:百替生物
孕妇在怀孕期间,都会各种小心,按时产检,注意饮食起居。近期在多国肆虐的寨卡病毒让全球心慌,而感染寨卡病毒的孕妇很有可能诱发婴儿小头症!这个猜测已经引起全球的高度重视。
那什么是小头症呢?小头症头顶小而尖,脑的重量明显轻于正常,脑回过小或根本无脑回。小头症有可能由一系列环境和遗传因素造成,比如唐氏综合症;接触药物或者怀孕期间出现风疹感染等。除了以上原因,还有一种可能,那就是感染了寨卡病毒。
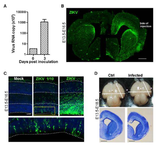
然而,到目前为止并没有直接的证据证明寨卡病毒感染会影响大脑的发育。在最新的cell stem cell上发表的文章《Zika Virus Disrupts Neural Progenitor Development and LeadstoMicrocephaly in Mice》中,研究人员Li,Xu和他们的科研团队展示了在胚鼠大脑中,寨卡病毒以神经前体细胞为目标大量复制的过程。他们展示了被感染的大脑的脑室缩小,大脑皮质变薄,这些表现与小头畸形的表型一致。
他们的文章讲了怎样的实验故事呢?首先,他们证明了寨卡病毒在胚鼠大脑中能够高效自我复制。其次,他们证明了寨卡病毒感染神经前体细胞会导致小头畸形。然后,他们证明了感染寨卡病毒会导致神经前体细胞分化周期阻滞。最后,他们证明了寨卡病毒会诱导大脑中免疫反应的发生以及有丝分裂后神经元发生细胞凋亡。综上所述,寨卡病毒真的跟小头症相关呀!
温故而知新,历史上对非洲人民影响很大的是寨卡病毒MR766。最近MR766用来感染培养的人神经元前体细胞,发现不同于目前的寨卡病毒株,MR766并不能导致小头畸形症的发生。研究中,科学家们调查研究了亚洲寨卡病毒株SZ01在体内是否会感染神经元前体细胞以及影响大脑的发育。研究人员发现SZ01在胚鼠大脑中通过以不同的神经元为目标,快速高效地自我复制。感染寨卡病毒会导致细胞周期阻滞,细胞凋亡以及抑制了神经前体细胞的分化,最终造成大脑皮质变薄和小头畸形。对寨卡病毒感染的大脑全基因表达的检测分析,揭露了黄病毒属受体(没错,寨卡病毒就是属于黄病毒属)的上调情况,免疫反应相关基因、细胞凋亡基因和小头畸形相关基因的出现调节异常的情况。本文的模型为寨卡病毒和小头畸形的关系提供了有力的证据,为将来进一步研究其潜在机制提供了可能。
另外,研究人员对胚鼠注射寨卡病毒的几天以后,寨卡病毒的含量会显著的增加,在胚胎18.5天的时候寨卡病毒感染神经元,这说明神经元被感染寨卡病毒的效率比神经前体细胞低。神经前体细胞被感染以后出现细胞凋亡和细胞周期阻滞而减弱神经前体细胞的扩增。以上提到的寨卡病毒对神经前体细胞分化的影响就有可能导致新生婴儿小头畸形的产生。
研究人员同时强调,研究寨卡病毒相关神经病理学的科研人员,需要把关注点更多地放在这些神经前体细胞和未成熟的神经元上面,未来研究的重点,可以是探讨寨卡病毒是否会感染成体神经干细胞和神经发生。
现在夏天到了,孕妇要做好防蚊的准备,因为寨卡病毒主要是通过蚊虫叮咬来传播的。孕妇们更不要在怀孕期间跑去寨卡病毒肆虐的地区哦!