服务热线
400-611-2850
普略医学是国内首家专注于医学科研咨询及技术服务的公司,专门为临床医生提供科研问题解决方案。
Phone: 400-611-2850
E-mail:: service@100biotech.com
或 在线留言 给我们
1、联系与咨询。
您可通过公司的服务热线400-611-2850和服务邮箱 service@100biotech.com,或者与您联系的普略医学服务人员,告知您的科研合作需求2、签订保密协议,洽谈具体服务内容。
在双方签订合作保密协议后,您可与普略医学科研合作咨询小组进行具体项目沟通;您和普略医学双方明确服务产品需求和具体项目要求;普略医学制作和提交项目实施方案和报价。3、双方签订合同,客户按合同支付费用。
双方对合同服务内容和价格无异议后,签订服务合同。您按合同约定支付费用,并提供必要的实验药品或样品(实验样品的寄送须采用特快专递形式邮寄,有低温要求的、固定要求的,按低温保存、固定防碎方法运输,以确保安全可靠)。4、项目实施,开始为客户提供科研咨询和技术服务。
普略医学按合同方案进行项目实施。项目实施过程中,普略医学项目经理按时与客户反馈及交流信息;普略医学开始为客户提供相关科研咨询和技术服务,并及时按合同将数据、材料、样本、模型等相关信息材料提供给客户。5、分析结果资料,整理提交数据。
普略医学技术团队分析整理数据,总结结论,将完整项目实施报告和数据、图片等相关信息提供给客户,同时根据合同处理相关的实验材料。项目报告内容将包括具体实验方法、步骤、所用试剂、仪器、数据、结果和结论等。6、项目完成,协商进一步合作。
项目完成,客户如有后续科研服务需求,双方协商进一步合作。

【独家权威解读】Nature Medicine :SerpinA3N帮助患者
发布时间:2015-07-24 00:00 文章来源: 作者:
众所周知,神经性疼痛是一种顽固的临床疾病,但及至目前为止,其病理机制尚不清楚。尽管已有报道表明,基因组研究已经鉴定出不少新的调控神经性疼痛的相关基因,但是在调控神经性疼痛的近百种基因中,仍然不能确定哪些能够在疼痛调节机制中发挥重要作用。
近期,发表在《Nature Medicine》上的一篇文章“The serine protease inhibitor SerpinA3N attenuates neuropathic pain by inhibiting T cell–derived leukocyte elastase”提出了SerpinA3N能帮助患者缓解神经性疼痛,为该方面的研究提出了全新的思路。
为缓解患者的神经性疼痛,该研究对调控神经性疼痛的丝氨酸蛋白酶抑制剂的SerpinA3N基因做了深入的探索。为避免其他功能性基因的干扰,该试验选择了两组小鼠(即缺乏SerpinA3N蛋白的试验组小鼠与野生对照组小鼠),试验结果显示,缺乏SerpinA3N蛋白的试验组小鼠患有较为严重的神经性疼痛。进一步深入研究,为缺乏SerpinA3N蛋白的试验组小鼠注入SerpinA3N蛋白后,则会减轻小鼠的神经性疼痛病症。该试验结果初步证明:SerpinA3N能够调节与神经性疼痛相关的背根神经节的丝氨酸蛋白酶抑制剂,具有抑制弹性蛋白的功能。白细胞弹性蛋白能够引起神经性疼痛,抑制小鼠白细胞弹性蛋白的表达或向小鼠体内注入白细胞弹性蛋白的抑制剂(Sivelastat),会减轻神经性疼痛。小鼠遭受神经伤害后,T淋巴细胞会浸润背根神经节并分泌出白细胞弹性蛋白,由背根神经元分泌的SerpinA3N能够抑制白细胞弹性蛋白,从而减轻神经性疼痛。总之,该研究揭示出一种全新的视角,来解决临床治疗神经性疼痛,即关注丝氨酸蛋白酶抑制剂家族成员SerpinA3N与神经性疼痛所涉及到的T细胞分泌的白细胞蛋白酶抑制剂的关系,从而更进一步的去研究神经性疼痛。
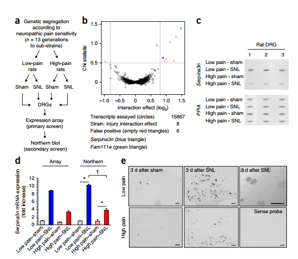
为确定神经性疼痛相关基因,脊椎神经结扎后测定3天内小鼠第4与第5脊椎骨中与神经性疼痛相关的mRNA表达量发现,虽然有大量的基因表达与神经性疼痛相关,但是只发现8种基因与神经性疼痛的敏感性有关,通过northern杂交的进一步试验验证,只有SerpinA3N与fam111a基因在转录水平上有所变化。其中,SerpinA3N在根神经节中的作用底物为T细胞分泌的白细胞弹性蛋白。由荧光定量PCR分析结果可知,在多余神经伤害试验中,随着神经性疼痛的加剧,SerpinA3N的表达量升高明显。SerpinA3N与Serpin家族的其他成员具有相似的蛋白结构,检测发现,SerpinA3N存在于小鼠的背根神经节中,在血浆细胞中并没有发现SerpinA3N,而背根神经节的去极化与激活试验中,均没有发现SerpinA3N表达量的变化。在多余神经伤害试验(SNI)的前7天内,SerpinA3N基因的上调作用明显,表明SerpinA3N仅在小鼠遭受神经性疼痛疾病侵害时才会表达。为了进一步验证SerpinA3N在神经性疼痛中的调节作用,对野生型小鼠进行基因的过表达试验,结果发现,与空白对照相比,植入SerpinA3N基因的小鼠,其神经性疼痛减弱显著,进一步证明了SerpinA3N在神经性疼痛缓解中的重要调控作用。试验中,SNI的3-7天内,SerpinA3N基因的表达量最高,SerpinA3N的表达与疼痛的强度无关。为了证明外源SerpinA3N蛋白是否对弹性蛋白具有抑制作用,文章采取体外注射的方式研究其功能,分别向两组SNI处理过的小鼠体内注射外源SerpinA3N蛋白与相同浓度的BSA,与对照相比,注射SerpinA3N 1小时后,小鼠的神经性疼痛开始减弱,这种作用持续了72h。并且疼痛的减轻需要依赖试剂的注射,连续注入18天后,SerpinA3N的注入并没有损伤小鼠的神经系统,胶质细胞与星状细胞。
深入研究表明,SerpinA3N类蛋白能够控制感觉神经末梢的敏感性,这类蛋白是神经性疼痛由剧烈向缓解转变的转换机制的重要调控因素。SerpinA3N发挥作用的机制,并不是控制机体神经胶质反应或阻止免疫细胞的浸润,而是通过抑制免疫细胞中的蛋白酶来发挥作用。SerpinA3N作用的底物----白细胞弹性蛋白在生物体通过T-淋巴细胞发挥调节生命体神经性疼痛的作用。
该研究,除了发现SerpinA3N与白细胞弹性蛋白及T-细胞诱导神经性功能之间的联系,同时还发现了SerpinA3N抑制白细胞弹性蛋白,可以持续性的抑制神经性疼痛,但是T-淋巴细胞的不断渗入会导致白细胞弹性蛋白的不断增多,势必会引起SerpinA3N增多,产生对其他蛋白的抑制作用。此外,白细胞弹性蛋白可通过其他部位分泌,同时受到除SerpinA3N外的其他抑制剂的抑制作用,例如器官,结肠或心脑血管的伤害都会引发白细胞弹性蛋白的增多。弹力素及分泌型白细胞肽酶抑制剂都可以抑制白细胞弹性蛋白的活性。这些因素都会对SerpinA3N蛋白的功能产生干扰。排除其他因素对SerpinA3N药物的干扰是经后研究的重点。
目前,临床上用于治疗神经性疼痛的药物只能使用小剂量的西维来司他,未来科学家将有可能探究通过阻断白细胞弹性蛋白发挥作用的药物来治疗神经性疼痛。让更多患者摆脱神经性疼痛的困扰,解决人类该类疾病的难题,因此,有望期待科学家们能研制出更多更好的临床药物,来摆脱当前的瓶颈。
(来源:百替生物 作者:Farrah)
原文下载链接:(密码: 9f3t)