服务热线
400-611-2850
普略医学是国内首家专注于医学科研咨询及技术服务的公司,专门为临床医生提供科研问题解决方案。
Phone: 400-611-2850
E-mail:: service@100biotech.com
或 在线留言 给我们
1、联系与咨询。
您可通过公司的服务热线400-611-2850和服务邮箱 service@100biotech.com,或者与您联系的普略医学服务人员,告知您的科研合作需求2、签订保密协议,洽谈具体服务内容。
在双方签订合作保密协议后,您可与普略医学科研合作咨询小组进行具体项目沟通;您和普略医学双方明确服务产品需求和具体项目要求;普略医学制作和提交项目实施方案和报价。3、双方签订合同,客户按合同支付费用。
双方对合同服务内容和价格无异议后,签订服务合同。您按合同约定支付费用,并提供必要的实验药品或样品(实验样品的寄送须采用特快专递形式邮寄,有低温要求的、固定要求的,按低温保存、固定防碎方法运输,以确保安全可靠)。4、项目实施,开始为客户提供科研咨询和技术服务。
普略医学按合同方案进行项目实施。项目实施过程中,普略医学项目经理按时与客户反馈及交流信息;普略医学开始为客户提供相关科研咨询和技术服务,并及时按合同将数据、材料、样本、模型等相关信息材料提供给客户。5、分析结果资料,整理提交数据。
普略医学技术团队分析整理数据,总结结论,将完整项目实施报告和数据、图片等相关信息提供给客户,同时根据合同处理相关的实验材料。项目报告内容将包括具体实验方法、步骤、所用试剂、仪器、数据、结果和结论等。6、项目完成,协商进一步合作。
项目完成,客户如有后续科研服务需求,双方协商进一步合作。

博医快讯 | 类器官培养技术或可用于癌症精准化
发布时间:2015-11-11 00:00 文章来源: 作者:
近日《Nature Medicine》发文,介绍使用三维细胞培养技术从胰腺癌症病人组织中扩增和培养原代癌细胞类器官的新成果。这些三维类器官实质上就是生长在培养皿中的微小肿瘤。它们保留了病人组织的病理形态和生物机理,而且能够在体外保留病人组织本身对新型药剂的敏感性,因此有望直接使用病人的组织进行有针对性的研究和快速而经济的个体化的药物测试。
胰腺癌是致死率极高的一种癌症,其5年生存率在不到5%。由于缺少有效的早期检测方法以及该种癌症初次诊断后的高转移率,只有15%~20%的病人能够进行切除手术,因此,提高临床治疗的实践性迫在眉睫。虽然,目前已有研究报道发现KRAS、CDKN2A、TP53、SMAD4基因与胰腺导管腺癌(PDAC)有关,但对胰腺导管腺癌(PDAC)发生和发展的分子机制知之甚少。
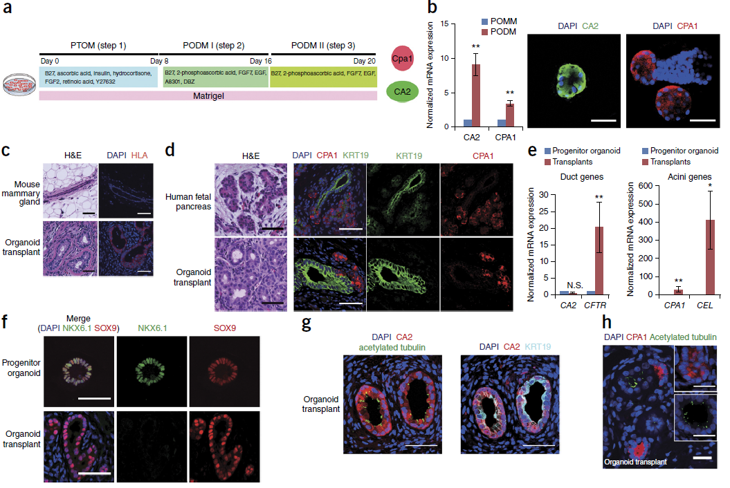
iPSCs体外诱导3D培养胰腺类器官
由于正常胰腺生长过程,Wnt、notch、TGF-b和Hedgehog相关信号会受到机体调控,因此该研究中,在体外诱导人类多功能干细胞(PSCs)分化为胰腺类器官过程中(图1.),steps2中培养基中增加了TGF-b1抑制剂A8301和notch抑制剂DBZ;steps3中则在培养基中增加了生长因子FGF7与EGF。研究者利用该方法成功诱导分化胰腺类器官包含10-15%CA2阳性表达的导管类器官和0.5-1%CPA1阳性表达的腺泡类器官。
02类器官→类肿瘤组织所得的类器官,模拟PDAC肿瘤组织中广泛存在KRAS和TP53基因突变,继续通过3D培养,可以获得类PDAC肿瘤组织。类肿瘤组织保留肿瘤细胞表型特异性,接种小鼠可成瘤。
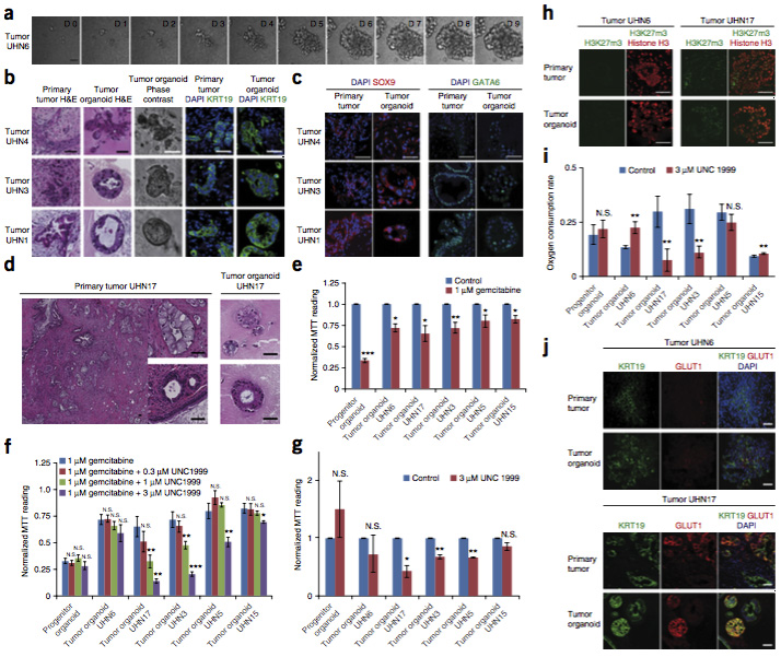
03 肿瘤类组织可用于特异型鉴定在PDAC病人中,常常发现KRAS、TP53基因会发生突变且与病死率有关。在该项研究中,研究者利用原代癌细胞类器官可鉴定基因型与表型之间的关系。例如,TP53R175H会引起细胞质SOX9蛋白位置的变化,而非KRASG12V(图2.)。
04 肿瘤类组织可用于新药筛选肿瘤类器官的培养方法能够使研究者有效的建立生物的活体组织库。这种活体组织库能够被用来发现和验证新型药物,模拟和研究靶向药物的抗性。
使用一组病人的肿瘤类器官来研究药物反应和基因突变之间的关系,这就有可能了解为何一部分病人能有效的响应药剂而另一部病人却无法有效响应治疗。由此,医生就能够避免对病人使用不必要或无效的治疗方法。从临床治疗的角度来说,这一方法能够帮助病人和医生更有效的选择治疗方案。
(百替生物:Gracie)