服务热线
400-611-2850
普略医学是国内首家专注于医学科研咨询及技术服务的公司,专门为临床医生提供科研问题解决方案。
Phone: 400-611-2850
E-mail:: service@100biotech.com
或 在线留言 给我们
1、联系与咨询。
您可通过公司的服务热线400-611-2850和服务邮箱 service@100biotech.com,或者与您联系的普略医学服务人员,告知您的科研合作需求2、签订保密协议,洽谈具体服务内容。
在双方签订合作保密协议后,您可与普略医学科研合作咨询小组进行具体项目沟通;您和普略医学双方明确服务产品需求和具体项目要求;普略医学制作和提交项目实施方案和报价。3、双方签订合同,客户按合同支付费用。
双方对合同服务内容和价格无异议后,签订服务合同。您按合同约定支付费用,并提供必要的实验药品或样品(实验样品的寄送须采用特快专递形式邮寄,有低温要求的、固定要求的,按低温保存、固定防碎方法运输,以确保安全可靠)。4、项目实施,开始为客户提供科研咨询和技术服务。
普略医学按合同方案进行项目实施。项目实施过程中,普略医学项目经理按时与客户反馈及交流信息;普略医学开始为客户提供相关科研咨询和技术服务,并及时按合同将数据、材料、样本、模型等相关信息材料提供给客户。5、分析结果资料,整理提交数据。
普略医学技术团队分析整理数据,总结结论,将完整项目实施报告和数据、图片等相关信息提供给客户,同时根据合同处理相关的实验材料。项目报告内容将包括具体实验方法、步骤、所用试剂、仪器、数据、结果和结论等。6、项目完成,协商进一步合作。
项目完成,客户如有后续科研服务需求,双方协商进一步合作。

博医快讯 | 国人Nature又一力作,聚焦“抑郁狂躁
发布时间:2015-11-03 00:00 文章来源: 作者:
抑郁狂躁型忧郁症(Bipolar Disorder, BD)患者时而充满精力,极其兴奋,脾气暴躁,感官异常灵敏;随之而来的是连续几个星期的低潮期,表现乏力,没精神,对什么都提不起兴趣,严重威胁人类的正常生活甚至生命安全。大部分BD患者脑部运作方式和精神分裂患者类似,以分散无连续性的思维为主要症状之一。BD被世界卫生组织(WHO)定级为发病率和工作能力丧失度最高的疾病之一。
以往的神经病理学通过对BD患者或模式动物的研究,发现在大脑里有一系列的变化,例如,前额皮质区神经胶质细胞减少,PKA和PKC信号通路活性增加,以及神经递质传递的变化等。然而这些现象的作用以及发生的原因十分复杂,目前还没得到详细的解释。
在治疗此种疾病中,锂盐经常被采用,然而却发现对有些人有显著的效果,而对有些人却没有什么作用,锂盐的作用机理以及什么因素导致锂盐无效却不清楚。因此制造合适的模型来研究遇到了很大的挑战。
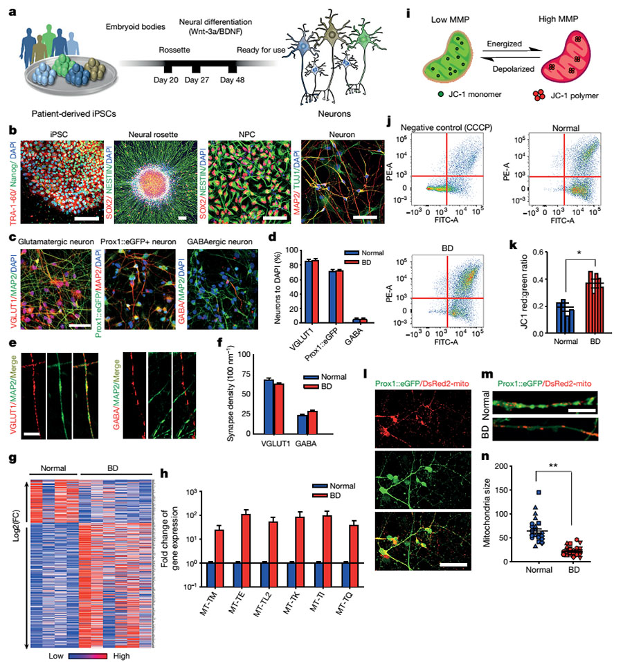
2015年10月28日,《Nature》杂志在线发表清华大学姚骏研究组与美国索尔克研究所弗雷德▪盖奇研究组以及加州大学圣迭戈分校约翰▪凯尔索研究组共同合作发表题为“抑郁狂躁型忧郁症病人的过度兴奋神经元对锂处理的不同反应”的研究论文,文章报道了使用诱导多能干细胞技术(iPS)研究人类躁狂抑郁症发病机制方面的最新进展。
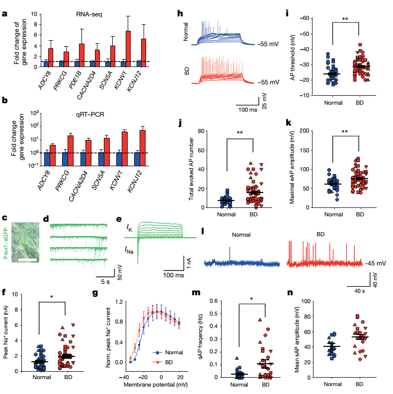
01 BD患者来源的神经元表达谱以及线粒体功能异常研究人员共同合作,利用iPSC技术将BD病人以及正常人成纤维细胞重编程因子以获得携带BD遗传信息的的诱导多能干细胞以及正常细胞,并进一步将这类干细胞定向分化为大脑海马齿状回颗粒神经元。通过RNA-seq分析,发现多个与线粒体功能相关基因表达普遍升高,结合线粒体功能检测、膜片钳以及钙离子成像实验,发现BD患者神经元线粒体功能显著增强,线粒体代谢增强为神经元的超兴奋提供了必需的能量,这是BD病人情绪表现异常的一个原因。
02 BD患者来源的神经元表现出过度兴奋进一步研究发现,BD患者来源的神经元表现为异常兴奋,离子流以及电流更强。
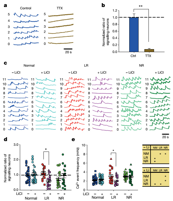
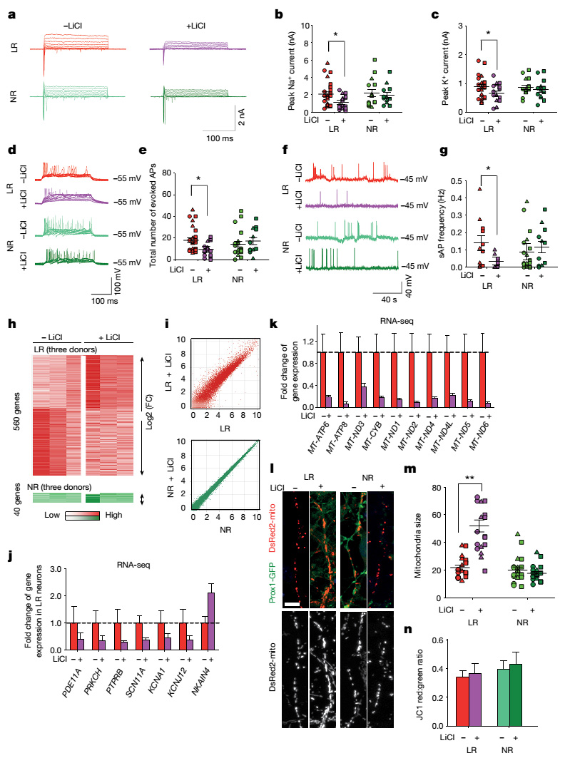
03 Li能改善线粒体功能和细胞兴奋性锂盐被广泛用来治疗躁狂病人,但是只对有部分BD患者有效。将参与研究的BD患者分为对锂盐有反应组和无反应组,并将这两组来源的神经元进行研究。结果表明,用锂盐处理对锂有反应的病人来源的神经元,细胞的兴奋性和线粒体功能会得到显著改善,而对于对锂无反应的病人来源的神经元,锂盐处理则没有显著效果。
这种差异从两组细胞在Li处理后的RNA-seq分析以及膜片钳和钙离子成像实验中得到了证实。
这项研究发现了BD患者中线粒体功能以及神经元电路活动的异常,证实了锂对BD患者的治疗至少部分是通过改善线粒体功能和电路活动来发挥作用,补充了对BD疾病机理的认识,为疾病的诊断提供了一些思路。同时本实验通过iPS技术所诱导成功的BD细胞模型为BD治疗药物筛选提供了良好的细胞模型。
目前,随着社会的发展,除了传统的产后抑郁、儿童抑郁之外,其他由于工作和生活而产生的抑郁、狂躁比较常见,深入研究其致病机理以及寻找合适的治疗方式将十分重要。百替生物将时刻关注这方面的研究进展以及技术发展,积极参与这方面的研究。
(百替生物:George)