服务热线
400-611-2850
普略医学是国内首家专注于医学科研咨询及技术服务的公司,专门为临床医生提供科研问题解决方案。
Phone: 400-611-2850
E-mail:: service@100biotech.com
或 在线留言 给我们
1、联系与咨询。
您可通过公司的服务热线400-611-2850和服务邮箱 service@100biotech.com,或者与您联系的普略医学服务人员,告知您的科研合作需求2、签订保密协议,洽谈具体服务内容。
在双方签订合作保密协议后,您可与普略医学科研合作咨询小组进行具体项目沟通;您和普略医学双方明确服务产品需求和具体项目要求;普略医学制作和提交项目实施方案和报价。3、双方签订合同,客户按合同支付费用。
双方对合同服务内容和价格无异议后,签订服务合同。您按合同约定支付费用,并提供必要的实验药品或样品(实验样品的寄送须采用特快专递形式邮寄,有低温要求的、固定要求的,按低温保存、固定防碎方法运输,以确保安全可靠)。4、项目实施,开始为客户提供科研咨询和技术服务。
普略医学按合同方案进行项目实施。项目实施过程中,普略医学项目经理按时与客户反馈及交流信息;普略医学开始为客户提供相关科研咨询和技术服务,并及时按合同将数据、材料、样本、模型等相关信息材料提供给客户。5、分析结果资料,整理提交数据。
普略医学技术团队分析整理数据,总结结论,将完整项目实施报告和数据、图片等相关信息提供给客户,同时根据合同处理相关的实验材料。项目报告内容将包括具体实验方法、步骤、所用试剂、仪器、数据、结果和结论等。6、项目完成,协商进一步合作。
项目完成,客户如有后续科研服务需求,双方协商进一步合作。

博医快讯 | Nature:HIV和SERINC5的“爱恨情仇”
发布时间:2015-10-16 00:00 文章来源: 作者:
1“HIV-1Nef promotes infection by excluding SERINC5 from virion incorporation”
研究人员发现,宿主跨膜蛋白SERINC5(定位于质膜)和SERINC3,可以拮抗Nef作用,抑制HIV-1病毒活性。研究人员选用31种不同的细胞系研究Nef对病毒侵染的重要性,发现Nef可以拮抗逆转录病毒抑制剂。其中,一些细胞对Nef反应性较高(10-40倍),一些细胞较低(4倍)。通过对这些细胞基因差异筛选,研究人员将视角定位到SERINC5。
SERINC5能够抑制HIV和MLV感染细胞
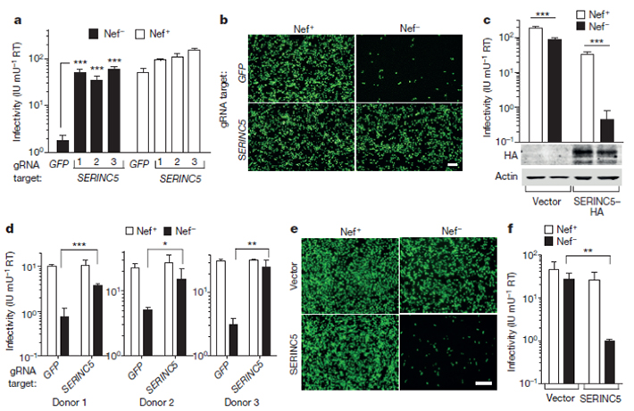
采用CRISPR/Cas9技术,研究人员发现SERINC5敲除的细胞,其对HIV易感性上升20-30倍。通过转录组基因分析,研究人员进一步确认,SERINC3也具有抗HIV-1活性作用。Nef拮抗SERINC5/3的抗HIV感染效能。
Nef阻止SERINC5整合进病毒粒子
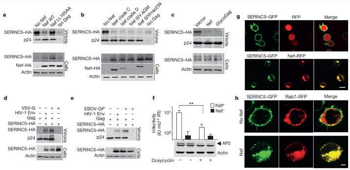
Nef对病毒侵染的影响主要在于Nef的包装糖蛋白。HIV-1联合水疱性口炎病毒G蛋白(VSV-G),埃博拉病毒糖蛋白(EBOV GP)假型化,增强了HIV-1对SERINC5的抗性。HIV-1分离株的不同膜糖蛋白与HIV-1假型化也会导致Nef效应力度的不同。
当Nef存在时,SERINC5–HA被排出病毒粒子,在Nef缺失的病毒粒子中,可以检测到SERINC5–HA。但当Nef缺失AP2结合域时,依旧检测的到SERINC5–HA,证明Nef的AP2结合域对阻挡SERINC5进入病毒起着重要的作用。
Nef是否影响病毒粒子与靶标细胞膜的融合,依旧充满争议
SERINC5究竟在HIV-1复制的哪一步起到作用?研究表明,SERINC5–HA存在时,HIV-1不能收集反转录产物。前期结果也显示,Nef 的缺失将导致HIV-1阻滞在早期阶段。Nef是否影响病毒粒子与靶标细胞膜的融合,依旧充满争议。
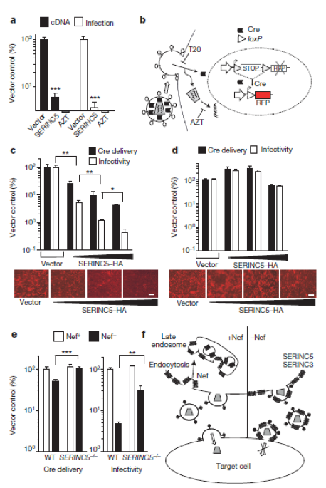
当噬菌体Cre 重组酶在HIV-1蛋白酶切割位点与核定位信号区融合,Cre随后被传送至细胞内,loxP重组,激活报告基因nlsRFP。SERINC5的表达并不会影响Cre与病毒的融合,但却显著抑制Cre调节的报告基因的激活(高达25倍),同时影响病毒活性(250倍)。
2“HIV-1Nef promotes infection by excluding SERINC5 from virion incorporation”
研究人员发现,宿主细胞合成的膜蛋白SERINC5和SERINC3通过阻断病毒感染新细胞的能力大大降低HIV-1的毒力,而HIV-1编码合成的Nef蛋白可以在一定程度上阻止SERINC5和SERINC3整合到新合成的病毒颗粒当中,从而增强了病毒的感染能力。
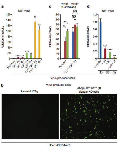
SERINC3和SERINC5基因双敲除CD4+细胞Nef缺陷型HIV病毒感染性能增加100倍
SERINC3和SERINC5基因双敲除的人CD4+细胞中合成的nef缺陷型病毒的感染力上升了100倍以上,重表达实验可逆转这一现象。
Nef“隔离”了SERINC抗病毒作用
Nef隔离SERINC3和SERINC5,使得这些细胞蛋白无法到达细胞表面,不能整合到新形成的病毒粒子中。在缺乏Nef的情况下,当病毒粒子离开宿主细胞时会将SERINC3和SERINC5蛋白整合到病毒包膜中,使得病毒粒子无法感染新的靶细胞,阻止了病毒扩散。
SERINC蛋白也许能够抑制所有逆转录病毒
研究小组利用结构不同,但功能与Nef蛋白相似的小鼠白血病病毒(MLV)蛋白glycoGag做了一些相同的实验,也得到了类似的结果,这表明SERINC蛋白有可能抑制了所有逆转录病毒,甚至与HIV-1亲缘关系很远的逆转录病毒的传染力。