服务热线
400-611-2850
普略医学是国内首家专注于医学科研咨询及技术服务的公司,专门为临床医生提供科研问题解决方案。
Phone: 400-611-2850
E-mail:: service@100biotech.com
或 在线留言 给我们
1、联系与咨询。
您可通过公司的服务热线400-611-2850和服务邮箱 service@100biotech.com,或者与您联系的普略医学服务人员,告知您的科研合作需求2、签订保密协议,洽谈具体服务内容。
在双方签订合作保密协议后,您可与普略医学科研合作咨询小组进行具体项目沟通;您和普略医学双方明确服务产品需求和具体项目要求;普略医学制作和提交项目实施方案和报价。3、双方签订合同,客户按合同支付费用。
双方对合同服务内容和价格无异议后,签订服务合同。您按合同约定支付费用,并提供必要的实验药品或样品(实验样品的寄送须采用特快专递形式邮寄,有低温要求的、固定要求的,按低温保存、固定防碎方法运输,以确保安全可靠)。4、项目实施,开始为客户提供科研咨询和技术服务。
普略医学按合同方案进行项目实施。项目实施过程中,普略医学项目经理按时与客户反馈及交流信息;普略医学开始为客户提供相关科研咨询和技术服务,并及时按合同将数据、材料、样本、模型等相关信息材料提供给客户。5、分析结果资料,整理提交数据。
普略医学技术团队分析整理数据,总结结论,将完整项目实施报告和数据、图片等相关信息提供给客户,同时根据合同处理相关的实验材料。项目报告内容将包括具体实验方法、步骤、所用试剂、仪器、数据、结果和结论等。6、项目完成,协商进一步合作。
项目完成,客户如有后续科研服务需求,双方协商进一步合作。

Nature重大发现:“生命之树”OR“催命之树”
发布时间:2016-01-25 13:59 文章来源: 作者:
近期,来自德国的科学家在《nature》上发表了一项研究,发现血管生长过程重要调控机制——转录因子FOXO。
FOXO突变或功能异常,将会导致血管生成失控,“生命之树”将变为“催命之树”。
血管系统具有高度的复杂性和动态性——血管能够根据不同组织器官的需要进行快速变化提供充足的氧气和营养成分。如果器官持续处于缺氧状态,就会刺激新血管的生成。
在这一过程中,血管内皮细胞发挥着重要作用。内皮细胞(Endothelialcells,ECs)是一种可塑性细胞,其根据不同的生物能力及生物合成的需求来转换生长状态。
尽管在大多正常组织中内皮细胞处于静息状态,但在促血管生长的刺激下,其会迅速分化及迁移。血管内皮细胞的生长、分化调节对于血管生长,起关键作用。
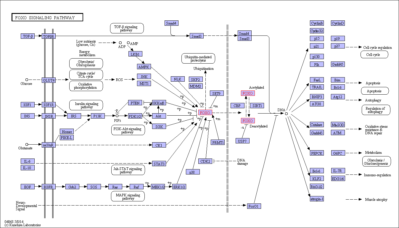
FOXO转录因子是PI(3)K-Akt信号通路的效应器。PI(3)K-Akt信号通路通过Akt介导的磷酸化作用,阻止FOXO进入细胞核,抑制FOXO转录因子发挥作用。
FOXO转录因子在细胞的生长代谢中发挥了重要的作用,如影响凋亡、细胞分化、DNA修复以及氧化应激。早期研究显示,FOXO在肌细胞分化、创伤愈合、癌症发生发展中,发挥了关键的作用。
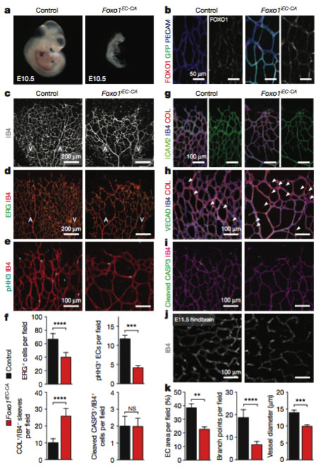
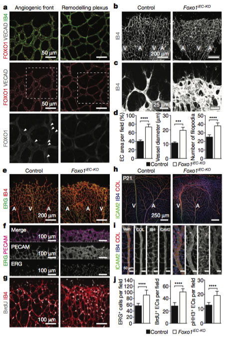
研究人员发现转录因子FOXO1参与了血管生长过程,协调内皮细胞分裂与代谢过程。敲除了FOXO1,导致血管生成失控。
而强制表达FOXO1,血管生长速度减缓,并影响胚胎生长。
研究人员发现,FOXO1是内皮细胞静息状态的“守门者”。其通过减缓糖酵解和线粒体的呼吸作用来降低内皮细胞的代谢速率。
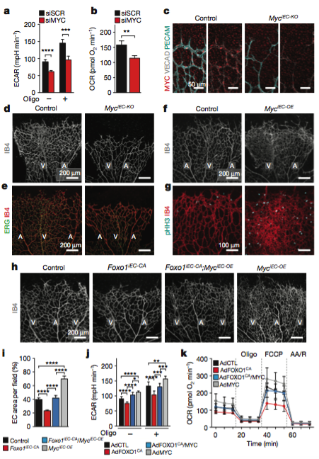
值得注意的是,原癌基金MYC是一个合成代谢及生长的强驱动子,FOXO1通过抑制MYC来调控内皮细胞代谢。
MYC消融,导致内皮细胞中的线粒体功能受损,糖酵解以及细胞增殖都会受影响。此外,FOXO1过表达的内皮细胞中,重启MYC信号通路,细胞代谢活动趋于正常。
血管生长决定着器官是否能够在胚胎发育阶段及时得到营养供应。而到了成年阶段,血管生长机制在血管修复和再生过程中将发挥重要作用。血管在动物整个生命过程中扮演着重要角色。
我们的“生命之树”——血管,其生长必须被严密调控。病理条件,如肿瘤组织中,血管生成是一个及其重要的环节。据报导,FOXO1常常在肿瘤组织中失活,导致血管生成失控,是恶性肿瘤的一大标志。可见,如不被严密调控,血管将会变为“催命之树”。
本研究显示,FOXO1通过抑制原癌基因MYC,抑制内皮细胞分化,生长。有潜力成为癌症治疗的靶向分子。控制血管生成,抑制肿瘤生长。拨乱反正,还“生命之树”原貌。