服务热线
400-611-2850
普略医学是国内首家专注于医学科研咨询及技术服务的公司,专门为临床医生提供科研问题解决方案。
Phone: 400-611-2850
E-mail:: service@100biotech.com
或 在线留言 给我们
1、联系与咨询。
您可通过公司的服务热线400-611-2850和服务邮箱 service@100biotech.com,或者与您联系的普略医学服务人员,告知您的科研合作需求2、签订保密协议,洽谈具体服务内容。
在双方签订合作保密协议后,您可与普略医学科研合作咨询小组进行具体项目沟通;您和普略医学双方明确服务产品需求和具体项目要求;普略医学制作和提交项目实施方案和报价。3、双方签订合同,客户按合同支付费用。
双方对合同服务内容和价格无异议后,签订服务合同。您按合同约定支付费用,并提供必要的实验药品或样品(实验样品的寄送须采用特快专递形式邮寄,有低温要求的、固定要求的,按低温保存、固定防碎方法运输,以确保安全可靠)。4、项目实施,开始为客户提供科研咨询和技术服务。
普略医学按合同方案进行项目实施。项目实施过程中,普略医学项目经理按时与客户反馈及交流信息;普略医学开始为客户提供相关科研咨询和技术服务,并及时按合同将数据、材料、样本、模型等相关信息材料提供给客户。5、分析结果资料,整理提交数据。
普略医学技术团队分析整理数据,总结结论,将完整项目实施报告和数据、图片等相关信息提供给客户,同时根据合同处理相关的实验材料。项目报告内容将包括具体实验方法、步骤、所用试剂、仪器、数据、结果和结论等。6、项目完成,协商进一步合作。
项目完成,客户如有后续科研服务需求,双方协商进一步合作。

我国研究生Nature发声,揭秘先天免疫新机制
发布时间:2016-01-20 14:02 文章来源: 作者:
近期,来自武汉大学生命科学院的李顺博士(师承郭德银),在权威期刊《Nature Immunology》发文指出,抗肿瘤基因PTEN,在先天免疫中,同样发挥了重要的作用。
先天免疫
先天免疫(又称天然免疫或者固有免疫)为机体抵御病毒等病原体感染的第一道防线,其能够迅速广谱地对病原体进行识别与免疫反应,并协助调节与激活适应性免疫反应(又称获得性免疫),因此在抗病原微生物感染与抗肿瘤免疫方面发挥着关键作用。
先天免疫应答就是病原微生物感染机体后,通过模式识别受体(pattern-recognition receptor, PRR)识别病原体相关分子模式(pathogen associated molecular pattern, PAMP)从而激活一系列信号通路,诱导包括IRF3和NF-κ B在内的转录因子的活化入核,同促进Ⅰ型干扰素、炎症因子等多种细胞因子的表达和分泌。
Ⅰ型干扰素通过与细胞膜上的干扰素受体相互作用,诱导一系列抗病毒蛋白的表达,这些抗病毒蛋白协同作用,通过抑制病毒复制或诱导被感染细胞的凋亡,实现细胞的抗病毒反应。炎症因子所引发的炎症反应能够激活免疫细胞,并诱导适应性免疫应答的启动。由此可见,Ⅰ型干扰素等细胞因子对机体的抗病毒免疫反应具有至关重要的作用。
近二十年来,先天免疫特别是I型干扰素反应信号通路一直是生物医学领域的研究热点,并不断取得新的突破,但是我们对其调控机制的了解仍然不够十分清楚。
PTEN发挥关键作用
PTEN是十余年前发现的重要抗肿瘤基因,其突变或功能缺陷与多种肿瘤的发生直接相关,包括乳腺癌、子宫内膜癌、甲状腺癌、前列腺癌、白血病、肺癌、肝癌等,但其是否在机体抗病毒免疫方面发挥作用则完全不清楚。
干扰素调节因子(IRF)是一种具有多功能的、螺旋-转角-螺旋结构的转录因子家族。在病毒感染过程中,IRF可以通过对I型干扰素(IFN-α/IFN-β)进行基因调控,来诱导它们的产生。IRF-3是干扰素调节因子家族中的重要一员,在病毒感染早期对IFN-α/IFN-β的分泌起到重要的调节作用。
IFR-3其氨基末端含有多个色氨酸,为DNA结合结构域,羧基末端是IRF结合结构域和转录激活结构域,并由羧基末端的丝氨酸/苏氨酸的磷酸化来控制IRF-3的转录活性。正常情况下,IRF3以单体无活性的方式存在于胞浆中,细胞一旦被病毒感染,IRF-3就以磷酸化的方式被激活并形成同源二聚体,或与IRF-7结合形成异源二聚体进入细胞核,发挥转录活性,诱导IFN-α/IFN-β和多种干扰素刺激基因(ISG)的表达,参与集体的抗病毒反应。
本研究中发现:
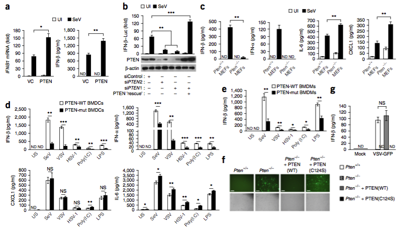
(1)PTEN参与病毒诱导I型干扰素的生产。
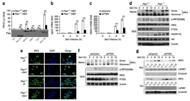
(2)PTEN对细胞的抗病毒免疫至关重要,PTEN缺失后废除了细胞的抗病毒活性。
(3)磷酸化的PTEN能够促进IFNB1的表达。
(4)PTEN能够介导IRF3介导的IFNB1的表达。
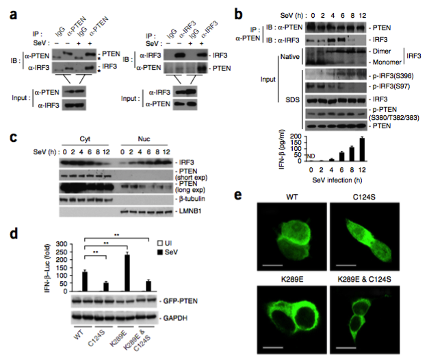
(5)PTEN能够控制IRF3的入核。
(6)PTEN能够调控IRF3上的Ser97磷酸化。
(7)内源的PTEN能够和内源的IRF3相互作用,SeV感染后这种相互作用会加强。
PTEN蛋白在抗病毒先天免疫中具有关键性作用,其通过调控决定I型干扰素产生的关键转录因子IRE3发挥抗病毒免疫功能。过去对IRF3调控的了解是,IRF3通过二聚化和磷酸化激活后进入细胞核,以启动干扰素与相关抗病毒基因的表达;本研究发现IRF3还存在磷酸化失活位点,该位点磷酸化之后IRF3入核受阻,但PTEN作为磷酸酯酶能够对该位点进行去磷酸化,使IRF3重新获得入核能力,因此该研究加深了对于先天免疫精细的正向和负向磷酸化调控的了解。
该研究进一步发现,PTEN缺失的细胞对病毒感染的敏感性显著增加,干扰素敏感的溶瘤病毒在PTEN缺失的肿瘤细胞中复制效率很高,并能够引起肿瘤细胞凋亡或裂解,因此该研究为PTEN缺失的肿瘤治疗提供了理论依据,并表明细胞抗病毒和抗肿瘤免疫之间具有紧密的交互联系。该项研究对于深入了解细胞抗病毒机制和发展新的抗病毒、抗肿瘤策略具有重要意义。
(百替生物 Yumi)