服务热线
400-611-2850
普略医学是国内首家专注于医学科研咨询及技术服务的公司,专门为临床医生提供科研问题解决方案。
Phone: 400-611-2850
E-mail:: service@100biotech.com
或 在线留言 给我们
1、联系与咨询。
您可通过公司的服务热线400-611-2850和服务邮箱 service@100biotech.com,或者与您联系的普略医学服务人员,告知您的科研合作需求2、签订保密协议,洽谈具体服务内容。
在双方签订合作保密协议后,您可与普略医学科研合作咨询小组进行具体项目沟通;您和普略医学双方明确服务产品需求和具体项目要求;普略医学制作和提交项目实施方案和报价。3、双方签订合同,客户按合同支付费用。
双方对合同服务内容和价格无异议后,签订服务合同。您按合同约定支付费用,并提供必要的实验药品或样品(实验样品的寄送须采用特快专递形式邮寄,有低温要求的、固定要求的,按低温保存、固定防碎方法运输,以确保安全可靠)。4、项目实施,开始为客户提供科研咨询和技术服务。
普略医学按合同方案进行项目实施。项目实施过程中,普略医学项目经理按时与客户反馈及交流信息;普略医学开始为客户提供相关科研咨询和技术服务,并及时按合同将数据、材料、样本、模型等相关信息材料提供给客户。5、分析结果资料,整理提交数据。
普略医学技术团队分析整理数据,总结结论,将完整项目实施报告和数据、图片等相关信息提供给客户,同时根据合同处理相关的实验材料。项目报告内容将包括具体实验方法、步骤、所用试剂、仪器、数据、结果和结论等。6、项目完成,协商进一步合作。
项目完成,客户如有后续科研服务需求,双方协商进一步合作。

CRISPR/Cas9这是要拯救世界吗?
发布时间:2016-01-04 14:05 文章来源: 作者:
Dystrophin
exon-23
修复
肌肉萎缩症(DMD)是一种致命的渐进式肌肉功能退化性疾病,主要患者为男孩,且多数死于25岁,至今没有治愈的方法。DMD发病原因是DMD基因突变所造成,表现为抗肌肉萎缩蛋白dystrophin表达异常。
之前,Chengzu Long实验组已经通过CRISPR/Cas9系统,以及干细胞HDR(DNA同源性重组修复)机制,将“正确”的基因片段导入到干细胞中DMD基因的准确位置,替换DMD缺陷的基因片段。然而,HDR机制并不发生在心肌、骨骼肌等成熟组织当中,因此它的实用性大大受到了限制。
其实,dystrophin蛋白有很多结构域,除了actin-binding 和cysteine-rich等部分,很多部分也没啥用。据报导,80%的DMD病人可以通过外显子跳读策略,忽略突变的基因,获得部分功能正常的dystrophin蛋白(事实上已经有很多医药研发企业盯上了这个策略了,不过当时CRISPR还没这么火)。
Dystrophin
exon-23
修复
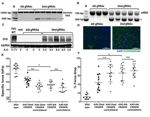
此次,三组研究人员脑洞打开方向一致,利用CRISPR/Cas9基因编辑技术和成熟细胞中DNA修复机制NHEG(非同源性末端结合),删除一段没啥用又存在突变的23号外显子。使用腺联病毒载体AAV-8或AAV-9携带CRISPR系统,直接注射DMD模型小鼠mdx。
Nelson组
Long组
Dystrophin
exon-23
修复
结果是喜人的,三组研究人员的实验互相验证了CRISPR系统删除exon-23后,mdx模型小鼠dystrophin蛋白表达部分恢复。
Tabebordbar组
Long组
Nelson组
和mdx小鼠相比,治疗小鼠抓力显著增强。但是结果显示治疗也远远没有达到“治愈”的效果:治疗组小鼠抓力和正常小鼠还是有显著差距的。
Long组
Gersbach表示“这项研究仍然有较大的提升空间”,“超过80%的患者将从中受益”。接下来,研究者将针对动物模型以及人类患者中的其它突变着手,并在更大的动物模型上进行研究。
CRISPR技术被评为2015年最杰出的科学突破之一,火热程度是“根本停不下来”。Science这三篇体现了现在研究的两大趋势:1、关注实际问题、紧密结合临床;2、尖端科技实用化而非炫技。
研究的目的不是研究,拯救世界的也不是CRISPR/Cas9,而是挥舞这些科技的白衣天使们。感谢医生朋友们辛勤的付出,祝愿2016年万事顺利,再创佳绩。