服务热线
400-611-2850
普略医学是国内首家专注于医学科研咨询及技术服务的公司,专门为临床医生提供科研问题解决方案。
Phone: 400-611-2850
E-mail:: service@100biotech.com
或 在线留言 给我们
1、联系与咨询。
您可通过公司的服务热线400-611-2850和服务邮箱 service@100biotech.com,或者与您联系的普略医学服务人员,告知您的科研合作需求2、签订保密协议,洽谈具体服务内容。
在双方签订合作保密协议后,您可与普略医学科研合作咨询小组进行具体项目沟通;您和普略医学双方明确服务产品需求和具体项目要求;普略医学制作和提交项目实施方案和报价。3、双方签订合同,客户按合同支付费用。
双方对合同服务内容和价格无异议后,签订服务合同。您按合同约定支付费用,并提供必要的实验药品或样品(实验样品的寄送须采用特快专递形式邮寄,有低温要求的、固定要求的,按低温保存、固定防碎方法运输,以确保安全可靠)。4、项目实施,开始为客户提供科研咨询和技术服务。
普略医学按合同方案进行项目实施。项目实施过程中,普略医学项目经理按时与客户反馈及交流信息;普略医学开始为客户提供相关科研咨询和技术服务,并及时按合同将数据、材料、样本、模型等相关信息材料提供给客户。5、分析结果资料,整理提交数据。
普略医学技术团队分析整理数据,总结结论,将完整项目实施报告和数据、图片等相关信息提供给客户,同时根据合同处理相关的实验材料。项目报告内容将包括具体实验方法、步骤、所用试剂、仪器、数据、结果和结论等。6、项目完成,协商进一步合作。
项目完成,客户如有后续科研服务需求,双方协商进一步合作。

肿瘤君为何去而复返,Nature发文揭示“癌坚强”
发布时间:2015-12-02 00:00 文章来源: 作者:
在癌症的治疗手段中,放疗一直是经典的方法,但这种经典的治疗手段却难以将肿瘤完全摧毁。近期,在《Nature Immunology》期刊上发表的研究结果揭示了其中的关键机制,提出了一有效的解决办法。
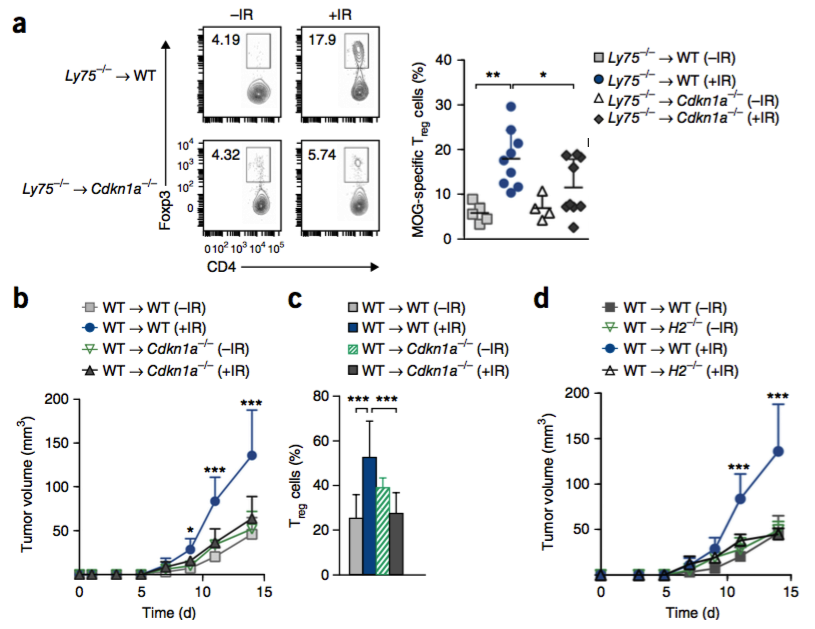
>>>>朗格汉斯细胞作为一种有效的治疗工具,放疗所产生的电离辐射能够引起皮肤肿瘤(黑色素瘤)细胞中的DNA断裂,而西奈山伊坎医学院的研究人员发现,当放疗造成DNA损伤时,同时也激活了一种特殊的免疫细胞——朗格汉斯细胞(Langerhanscells LCs)。
>>>>修复肿瘤细胞这种在通常情况下都处于休眠状态的不成熟树突状细胞,能够在机体受到放疗并造成的DNA损伤时,进行自我修复。这一过程主要由到CDKN1A信号通路介导。
研究显示,当皮肤受到电离辐射后,LCs移动到附近的淋巴结,参与调节T细胞(TRegulatory cells)的重新编程,这些经过重新“设计”的Treg随后回到受损的肿瘤,抵御免疫系统对肿瘤组织的攻击。
文章的第一作者Dr. Price表示,任何能阻止这些Treg产生的方法都可以改善放疗的效果,并拯救癌症患者的生命。
>>>>放疗和免疫疗法相结合研究发现,免疫应答抑制剂会破坏LCs对DNA的修复,以至于导致在放疗后细胞大量凋亡,同时也阻断了肿瘤保护的免疫应答。综合分析显示,将放疗和免疫疗法相结合治疗肿瘤,会比单独使用放疗更有效果。
这项研究是在小鼠黑色素瘤模型中进行的,主要针对LCs所在的皮肤,但研究人员相信,同样的免疫应答过程也发生在放疗后的机体其它器官中,而且被放疗激活的同样是树突状细胞,研究这些特殊的细胞对放疗的应答机制,并运用到临床上,将是增强放疗对癌症治疗效果的关键所在。