服务热线
400-611-2850
普略医学是国内首家专注于医学科研咨询及技术服务的公司,专门为临床医生提供科研问题解决方案。
Phone: 400-611-2850
E-mail:: service@100biotech.com
或 在线留言 给我们
1、联系与咨询。
您可通过公司的服务热线400-611-2850和服务邮箱 service@100biotech.com,或者与您联系的普略医学服务人员,告知您的科研合作需求2、签订保密协议,洽谈具体服务内容。
在双方签订合作保密协议后,您可与普略医学科研合作咨询小组进行具体项目沟通;您和普略医学双方明确服务产品需求和具体项目要求;普略医学制作和提交项目实施方案和报价。3、双方签订合同,客户按合同支付费用。
双方对合同服务内容和价格无异议后,签订服务合同。您按合同约定支付费用,并提供必要的实验药品或样品(实验样品的寄送须采用特快专递形式邮寄,有低温要求的、固定要求的,按低温保存、固定防碎方法运输,以确保安全可靠)。4、项目实施,开始为客户提供科研咨询和技术服务。
普略医学按合同方案进行项目实施。项目实施过程中,普略医学项目经理按时与客户反馈及交流信息;普略医学开始为客户提供相关科研咨询和技术服务,并及时按合同将数据、材料、样本、模型等相关信息材料提供给客户。5、分析结果资料,整理提交数据。
普略医学技术团队分析整理数据,总结结论,将完整项目实施报告和数据、图片等相关信息提供给客户,同时根据合同处理相关的实验材料。项目报告内容将包括具体实验方法、步骤、所用试剂、仪器、数据、结果和结论等。6、项目完成,协商进一步合作。
项目完成,客户如有后续科研服务需求,双方协商进一步合作。

Nature两度发文!肿瘤耐药性研究重大发现!
发布时间:2015-11-30 00:00 文章来源: 作者:
癌症是目前威胁着人类健康的重大疾病,尽管目前在诊断和治疗癌症的过程中已经取得很大进展,但是肿瘤的转移仍然是目前治愈肿瘤的重要障碍,并且也是导致癌症相关死亡的重要原因。
许多研究表明上皮间质转化(Epithelial-to-mesenchymal transition, EMT)对早期癌症细胞的传播有重要贡献,并且在肿瘤细胞的侵袭和转移方面发挥关键作用。然而先前对EMT功能的研究主要集中在体外,通过改变与EMT有关的转录因子如Twist、Snail和Zeb1的水平进行研究,在体内的研究还很少。
因此EMT在肿瘤的侵袭、转移中是否具有作用尚存争论,对EMT的过程进行实时有效的监测和可逆的操作以及运用动物模型进行体内研究将显得十分重要。
2015年11月,Nature杂志分别以Letter和Article的形式发布了德克萨斯州大学安德森癌症中心以及贝勒医学院Valerie S. LeBleu和Raghu Kalluri的研究论文-“Epithelial-to-mesenchymal transition isdispensable for metastasis but induces chemoresistance in pancreatic cancer”
以及康奈尔大学威尔康奈尔医学院Vivek Mittal和 Dingcheng Gao的研究论文-“Epithelial-to-mesenchymal transition is notrequired for lung metastasis but contributes to chemoresistance”。
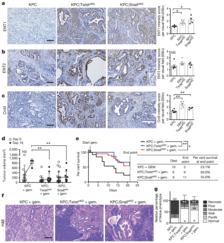
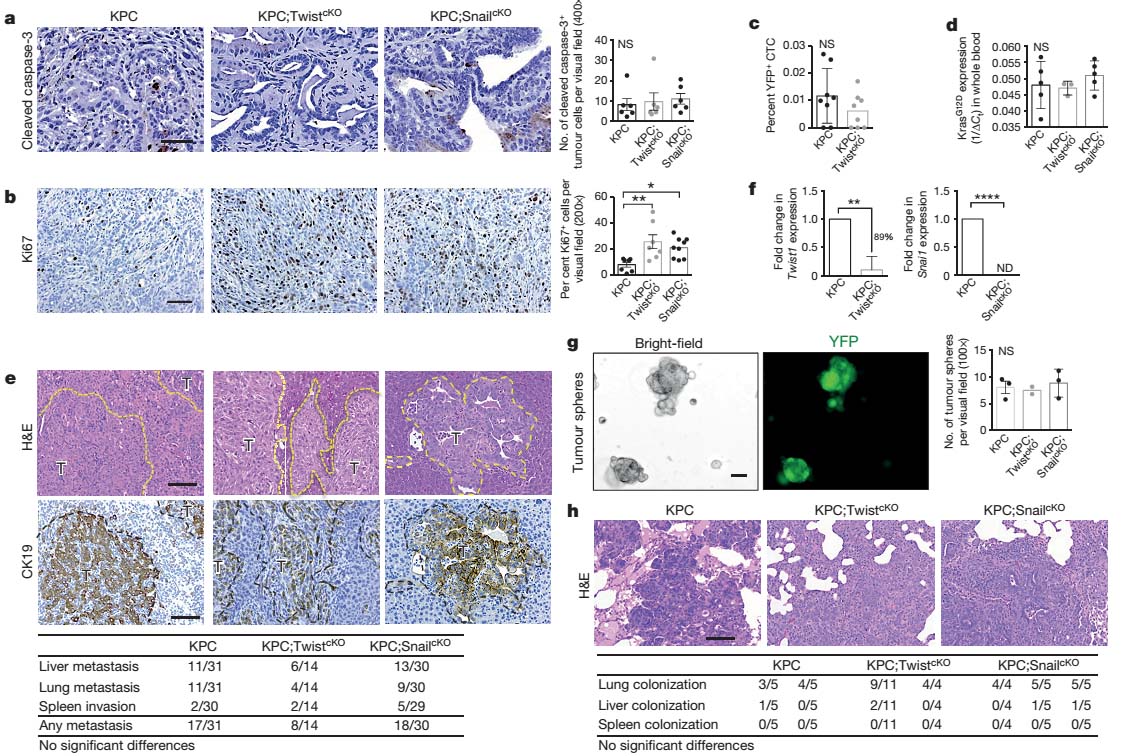
在Letter中,作者通过敲除Twist或者Snail,建立胰腺导管腺癌(pancreatic ductal adenocarcinoma, PDAC)动物模型。
EMT抑制后,并未改变PDAC的传播、侵袭以及迁移能力
抑制EMT促进了肿瘤细胞的增殖,核苷酸转运蛋白的表达也增加,同时,肿瘤细胞对化学药物吉西他滨的敏感性也增加,延长了小鼠的生存周期。
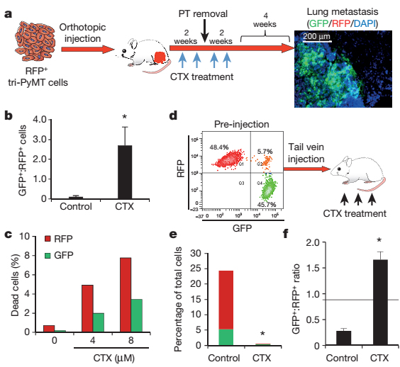
另一篇Article中,作者在原发性的乳腺癌肺转移动物模型中通过运用在间质中特异表达的启动子结合Cre介导的荧光标记系统实时监测EMT过程。
在原发性肿瘤中,只有很少部分肿瘤细胞发生了EMT。更重要的是,肺转移主要由未发生EMT的细胞组成。过表达microRNA-200,抑制Zeb1的表达,抑制了EMT过程,被没有影响肺转移的发生。
然而,发生EMT的细胞对肿瘤细胞经过化学药物处理后转移的重新形成起着重要作用,通过降低细胞增殖、凋亡耐受性和增加表达化学药物抵抗的相关基因,在环磷酰胺(cyclophosphamide, CTX)处理情况下,维持肿瘤细胞的生存。
过表达miR-200,抑制EMT,进而抑制了这种化学药物抵抗作用。这项研究表明在传统的化学药物治疗乳腺癌中,EMT是一个潜在的治疗靶点。