服务热线
400-611-2850
普略医学是国内首家专注于医学科研咨询及技术服务的公司,专门为临床医生提供科研问题解决方案。
Phone: 400-611-2850
E-mail:: service@100biotech.com
或 在线留言 给我们
1、联系与咨询。
您可通过公司的服务热线400-611-2850和服务邮箱 service@100biotech.com,或者与您联系的普略医学服务人员,告知您的科研合作需求2、签订保密协议,洽谈具体服务内容。
在双方签订合作保密协议后,您可与普略医学科研合作咨询小组进行具体项目沟通;您和普略医学双方明确服务产品需求和具体项目要求;普略医学制作和提交项目实施方案和报价。3、双方签订合同,客户按合同支付费用。
双方对合同服务内容和价格无异议后,签订服务合同。您按合同约定支付费用,并提供必要的实验药品或样品(实验样品的寄送须采用特快专递形式邮寄,有低温要求的、固定要求的,按低温保存、固定防碎方法运输,以确保安全可靠)。4、项目实施,开始为客户提供科研咨询和技术服务。
普略医学按合同方案进行项目实施。项目实施过程中,普略医学项目经理按时与客户反馈及交流信息;普略医学开始为客户提供相关科研咨询和技术服务,并及时按合同将数据、材料、样本、模型等相关信息材料提供给客户。5、分析结果资料,整理提交数据。
普略医学技术团队分析整理数据,总结结论,将完整项目实施报告和数据、图片等相关信息提供给客户,同时根据合同处理相关的实验材料。项目报告内容将包括具体实验方法、步骤、所用试剂、仪器、数据、结果和结论等。6、项目完成,协商进一步合作。
项目完成,客户如有后续科研服务需求,双方协商进一步合作。

Fighting!细菌VS肿瘤
发布时间:2015-11-25 00:00 文章来源: 作者:
肠道菌群是人体的一大阵地,其发挥的作用和影响是非常巨大的。数以万亿计的微生物栖息在我们的肠道中,他们其实还与人类疾病最大的敌人癌症息息相关。越来越多的证据表明肠道微生物能够影响肿瘤形成、肿瘤发育以及有效配合肿瘤治疗。近年来科研工作者愈发关注肠道微生物与免疫系统间的密切联系,为了充分利用这种联系,选择性的调节肠道菌群能够限制特定肿瘤的发生并提高抗癌药物的作用,为癌症的治疗提供了一条新途径。
最近芝加哥大学的研究人员在Science上发表了一篇相关报道,通过将一种特殊的细菌导入到黑色素瘤小鼠的消化道中,提高了小鼠的免疫系统攻击肿瘤细胞的能力,此结果与抗PD-L1检查点封锁疗法对肿瘤的控制效果相近。
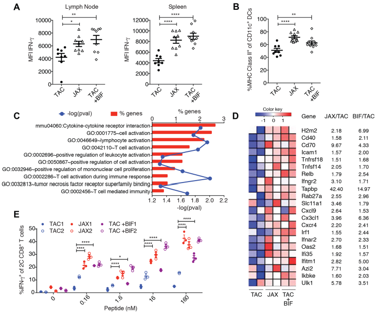
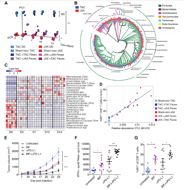
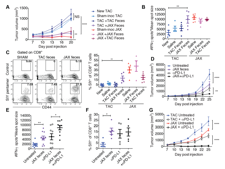
实体瘤的T细胞浸润与良好的病人预后密切相关,但个体间多变的免疫应答机制尚未阐明,肠道菌群可能是其中有效的调制器。研究发现,JAX小鼠往往对移植到皮肤下的黑色素瘤产生强有力的自发性免疫应答,而TAC小鼠则显示较弱的应答现象。
当研究员将这两种不同来源的小鼠共同培养后,惊奇地发现两种来源的小鼠竟然完全消除了肿瘤生长的差异。
通过各种细菌的暴露和传递,TAC小鼠从JAX小鼠处获得了一些微生物,这些微生物帮助它们提高了对肿瘤的免疫能力。为了验证此猜想,他们收集了JAX小鼠的粪便,并将其导入TAC小鼠的消化道中。结果显示粪便中的菌群的确发挥了作用,接受此细菌的TAC小鼠的免疫能力明显增加,延缓了肿瘤的生长;并且导入细菌与抗PD-L1检查点封锁疗法对肿瘤的控制相差无几,两者均显著地减慢了肿瘤的生长速度。
联合给予口服剂量的细菌并且注射抗PD-L1抗体几乎完全消除了肿瘤的生长。
接下来,寻找造成不同的特异性细菌变得很有意义。JAX和TAC小鼠消化道中微生物的16S核糖体RNA测序结果表明双歧杆菌与抗肿瘤效应相关。双歧杆菌直接给予已形成肿瘤的TAC接受者可提高肿瘤特异性免疫以及应答αPD-L1单抗治疗的能力。
从JAX和双歧杆菌喂养的TAC小鼠中分离出的树突状细胞表明与抗肿瘤免疫相关基因的表达有所增加,而且增强了T细胞活化的能力,它们通过与树突状细胞互作触发了免疫反应,树突细胞功能的增强导致肿瘤微环境介导的CD8+T细胞的产生和积累,从而消除肿瘤。
(百替生物:Fiona)