服务热线
400-611-2850
普略医学是国内首家专注于医学科研咨询及技术服务的公司,专门为临床医生提供科研问题解决方案。
Phone: 400-611-2850
E-mail:: service@100biotech.com
或 在线留言 给我们
1、联系与咨询。
您可通过公司的服务热线400-611-2850和服务邮箱 service@100biotech.com,或者与您联系的普略医学服务人员,告知您的科研合作需求2、签订保密协议,洽谈具体服务内容。
在双方签订合作保密协议后,您可与普略医学科研合作咨询小组进行具体项目沟通;您和普略医学双方明确服务产品需求和具体项目要求;普略医学制作和提交项目实施方案和报价。3、双方签订合同,客户按合同支付费用。
双方对合同服务内容和价格无异议后,签订服务合同。您按合同约定支付费用,并提供必要的实验药品或样品(实验样品的寄送须采用特快专递形式邮寄,有低温要求的、固定要求的,按低温保存、固定防碎方法运输,以确保安全可靠)。4、项目实施,开始为客户提供科研咨询和技术服务。
普略医学按合同方案进行项目实施。项目实施过程中,普略医学项目经理按时与客户反馈及交流信息;普略医学开始为客户提供相关科研咨询和技术服务,并及时按合同将数据、材料、样本、模型等相关信息材料提供给客户。5、分析结果资料,整理提交数据。
普略医学技术团队分析整理数据,总结结论,将完整项目实施报告和数据、图片等相关信息提供给客户,同时根据合同处理相关的实验材料。项目报告内容将包括具体实验方法、步骤、所用试剂、仪器、数据、结果和结论等。6、项目完成,协商进一步合作。
项目完成,客户如有后续科研服务需求,双方协商进一步合作。

肿瘤细胞会学习|脑肿瘤功能性耐药网络研究突
发布时间:2015-11-23 00:00 文章来源: 作者:
星形胶质细胞脑肿瘤属于弥漫浸润性生长不可治愈的肿瘤,研究发现,星形胶质细胞可以形成超长膜突起,并利用这些微管在脑部进行扩张增殖。多细胞的通信通过微管得以连接。当这种网络受到损害,肿瘤微管就立即进行修复。放射治疗后,较之于未连接的细胞,微管连接的星形细胞瘤细胞得以大量幸存。其中,神经生长相关蛋白43(Cx43)与微管形成、肿瘤细胞增殖、细胞侵袭、细胞连接、抗辐射等均密切相关。星形细胞瘤可以形成多细胞网络功能结构,因此,肿瘤微管组织可以作为脑星形细胞瘤抗性治疗的重要靶点。
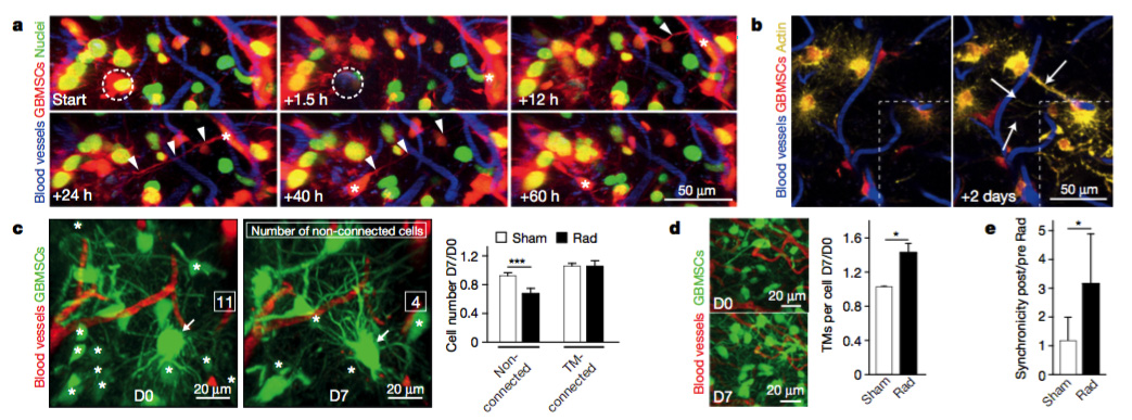
1.脑部肿瘤细胞的不同膜微管为了探究哺乳动物肿瘤膜上微管的形成与发育,研究人员运用多光子激光扫描显微镜体内观察鼠脑部胶质瘤。许多细胞形成超长的细胞突起,渗透正常脑。随着肿瘤生长,这些突起也在延长。运用突变特异性抗体检测发现,少突胶质细胞瘤有0.7%检测到细胞间肿瘤微管(1p/19q缺失),星形细胞瘤则有63%细胞间有肿瘤微管(1p/19q未缺失)。对105种人脑胶质瘤的实验结果显示,TM形成与肿瘤类型及等级息息相关,而1p/19q缺失与否则是TMs出现预测的较好检测标准。
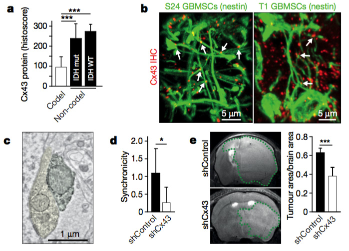
2.Cx43和TMs的连接
在多细胞网络中,细胞间钙波(ICWs)可以协调个体细胞活性, ICWs随着TMs的延伸而传播。通过超长高功能TMs相互连接是星形细胞瘤发生发展的重要机制。这个多细胞网络通过Cx43连接,随着放射治疗诱导的细胞毒性增加,钙水平也随即增加。说明钙稳态在其中起着重要作用。研究者推测,1p/19q缺失的胶质瘤同时导致TM相关间隙连接蛋白的蛋白减少。而对250个胶质瘤样本TCGA数据集的检测也表明,1p/19q缺失与否影响肿瘤基因的表达。间隙连接蛋白43出现差异表达,且为上调表达程度最高的蛋白。
3.TM与放疗耐受性TM还具有损伤修复的能力,当TM网络一些细胞脱落,新的TMs会及时延伸补充。同时,放疗治疗后,TM未连接的肿瘤细胞大量死亡,而TM连接的肿瘤细胞得以存活,说明TM连接的肿瘤细胞网络,还可以抵抗放射治疗的细胞毒性。Cx43敲除将减弱TM网络的放疗抵抗性。生长突起的相关经典途径和物质包括整合素,磷脂酶C,Rho家族GTP酶,HMGB1,神经营养因子/TRK信号途径。
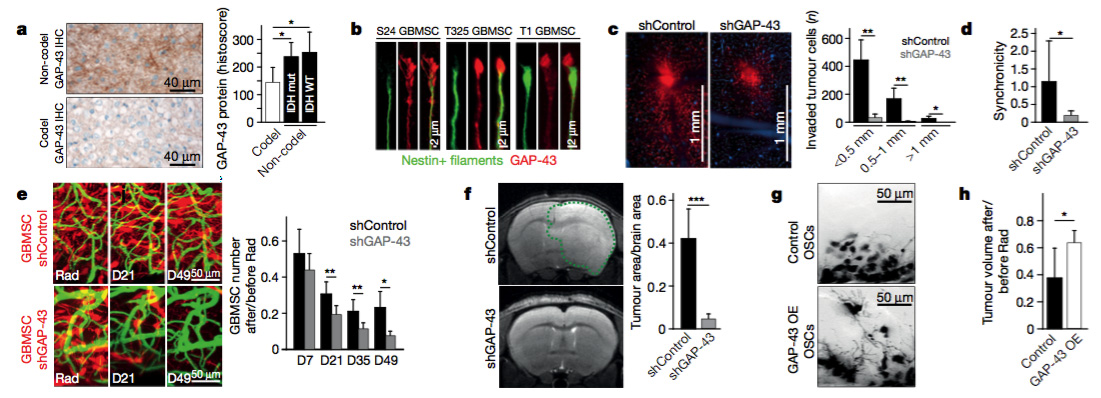
4.GAP43对TM生长和功能的重要性
在轴突生长锥中,神经营养因子受体信号激活GAP-43高表达,促进神经前体细胞迁移。GAP-43的过表达进一步促进膜上微管的生成。体内结果表明,GAP-43敲除后,TMs结构改变分支减少,TM连接和ICWs表达也减少,直接导致鼠脑部肿瘤形状减小。GAP-43过表达则导致大量TM形成,肿瘤细胞侵袭能力和放疗抗性增加。
肿瘤是个复杂的“器官”,上述研究结果加深了这一点。肿瘤中单个癌细胞相互之间通过有序的沟通相互作用,就好比每个细胞自身也是一个具有功能的“器官”。甚至,肿瘤还可以“劫持”正常组织生长程序,阻碍其发展。上述研究最重要的结论就是,通过GAP-43,TMs可以保证肿瘤的发生发展,网络交互以及抗性产生。药物靶向TM生成将成为脑部肿瘤治疗耐药的新靶点。
(百替生物:Bella)