服务热线
400-611-2850
普略医学是国内首家专注于医学科研咨询及技术服务的公司,专门为临床医生提供科研问题解决方案。
Phone: 400-611-2850
E-mail:: service@100biotech.com
或 在线留言 给我们
1、联系与咨询。
您可通过公司的服务热线400-611-2850和服务邮箱 service@100biotech.com,或者与您联系的普略医学服务人员,告知您的科研合作需求2、签订保密协议,洽谈具体服务内容。
在双方签订合作保密协议后,您可与普略医学科研合作咨询小组进行具体项目沟通;您和普略医学双方明确服务产品需求和具体项目要求;普略医学制作和提交项目实施方案和报价。3、双方签订合同,客户按合同支付费用。
双方对合同服务内容和价格无异议后,签订服务合同。您按合同约定支付费用,并提供必要的实验药品或样品(实验样品的寄送须采用特快专递形式邮寄,有低温要求的、固定要求的,按低温保存、固定防碎方法运输,以确保安全可靠)。4、项目实施,开始为客户提供科研咨询和技术服务。
普略医学按合同方案进行项目实施。项目实施过程中,普略医学项目经理按时与客户反馈及交流信息;普略医学开始为客户提供相关科研咨询和技术服务,并及时按合同将数据、材料、样本、模型等相关信息材料提供给客户。5、分析结果资料,整理提交数据。
普略医学技术团队分析整理数据,总结结论,将完整项目实施报告和数据、图片等相关信息提供给客户,同时根据合同处理相关的实验材料。项目报告内容将包括具体实验方法、步骤、所用试剂、仪器、数据、结果和结论等。6、项目完成,协商进一步合作。
项目完成,客户如有后续科研服务需求,双方协商进一步合作。

MiRNA四兄弟,维持胆固醇和脂类代谢平衡
发布时间:2015-11-20 00:00 文章来源: 作者:
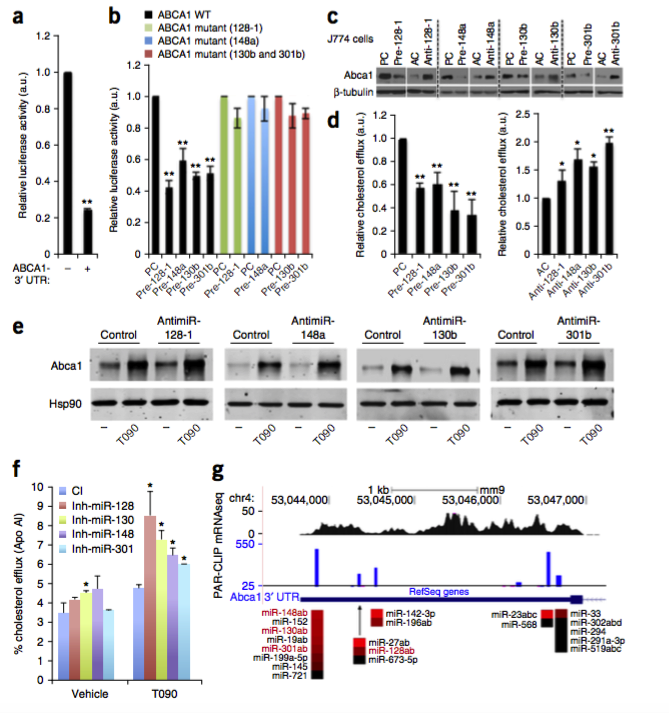
全基因组关联性研究(GWAS)被广泛用于单核苷酸多态性分析,它将病理学表征和遗传学特质联系了起来。目前,调节性非编码RNA(如miRNAs)在病理学表型中的分子诱因研究的并不十分清楚。研究人员对超过188000个个体的大批量数据利用GWAS进行荟萃分析,发现69个miRNAs与体内流通的脂质水平异常有关。其中的四个miRNAs(miR-128-1, miR-148a,miR-130b 和miR-301b)被发现可以调控在胆固醇-脂蛋白运输过程中发挥关键作用蛋白的表达水平,例如低密度脂蛋白受体LDLR以及介导胆固醇流出的ATP结合盒转运体A1(ABCA1)等。
1miR-128-1, miR-148a, miR-130b 和miR-301b这四个miRNAs在脊椎动物体内高度保守并且在许多组织中均有所表达,研究发现这四个miRNAs在脂类体内平衡及脂蛋白运输上起到至关重要的调节作用,其中的靶蛋白包括在肝脏中LDL胆固醇廓清起重要作用的低密度脂蛋白受体LDLR以及在高密度脂蛋白来源、边缘细胞如致动脉粥样硬化的巨噬细胞中胆固醇外流重点干预的ATP结合盒转运体A1(ABCA1)
2结果表明,在肝癌HepG2细胞中内源性miRNAs可以抑制LDLR和ABCA1的表达,证实了miR-128-1可以调节胰岛素受体(InsR)、在胰岛素信号途径中InsR下游发挥作用的胰岛素受体底物1(IRS1)以及赖氨酸去乙酰化酶等。
此外,miR-148a可调控在线粒体脂肪酸β氧化中重点参与的肉碱棕榈基转移酶Ⅰ(CPT1A)的表达,miR-148a, miR-130b和miR-301b均可以调节盐诱导激酶1(SIK1)的表达,SIK1通过直接磷酸化肝组织固醇调节元件结合蛋白-1C(SREBP-1c)抑制其活性从而调节肝脏脂肪形成,同样这三种miRNAs也调控着AMP活化蛋白激酶异源三聚体(AMPK; PRKAA1以及PRKAA2)若干元件的表达,在外界刺激传导和调控中发挥至关重要的作用。
3与人类肝脏基因组表达数据及异常的血脂水平相一致的是,在高脂饮食C57BL/6J及Apoe敲除小鼠中过表达或者敲除miR-128-1或miR-148a将导致肝脏中脂质运输及代谢相关蛋白表达量的改变,从而进一步调节流通的脂蛋白-胆固醇及甘油三酯类含量水平。综上所述,这些发现表明了miRNAs表达的改变将很有可能引起血脂水平的异常,进而有引发心血管疾病的风险。
“通过基因组关联性研究揭示出非编码RNA(如miRNAs)在人类众多疾病表症中扮演的重要作用。抑制这些miRNAs的表达来探索是否可以减少模型动物的心血管疾病以及炎症性脂肪肝等众多疾病的发生对于在临床上治疗这些疾病有重要的参考价值。(百替生物Duke)