服务热线
400-611-2850
普略医学是国内首家专注于医学科研咨询及技术服务的公司,专门为临床医生提供科研问题解决方案。
Phone: 400-611-2850
E-mail:: service@100biotech.com
或 在线留言 给我们
1、联系与咨询。
您可通过公司的服务热线400-611-2850和服务邮箱 service@100biotech.com,或者与您联系的普略医学服务人员,告知您的科研合作需求2、签订保密协议,洽谈具体服务内容。
在双方签订合作保密协议后,您可与普略医学科研合作咨询小组进行具体项目沟通;您和普略医学双方明确服务产品需求和具体项目要求;普略医学制作和提交项目实施方案和报价。3、双方签订合同,客户按合同支付费用。
双方对合同服务内容和价格无异议后,签订服务合同。您按合同约定支付费用,并提供必要的实验药品或样品(实验样品的寄送须采用特快专递形式邮寄,有低温要求的、固定要求的,按低温保存、固定防碎方法运输,以确保安全可靠)。4、项目实施,开始为客户提供科研咨询和技术服务。
普略医学按合同方案进行项目实施。项目实施过程中,普略医学项目经理按时与客户反馈及交流信息;普略医学开始为客户提供相关科研咨询和技术服务,并及时按合同将数据、材料、样本、模型等相关信息材料提供给客户。5、分析结果资料,整理提交数据。
普略医学技术团队分析整理数据,总结结论,将完整项目实施报告和数据、图片等相关信息提供给客户,同时根据合同处理相关的实验材料。项目报告内容将包括具体实验方法、步骤、所用试剂、仪器、数据、结果和结论等。6、项目完成,协商进一步合作。
项目完成,客户如有后续科研服务需求,双方协商进一步合作。

博医快讯 | 自噬可作为细胞癌变的“预警器”
发布时间:2015-11-18 00:00 文章来源: 作者:
自噬是真核生物中重要的胞内降解机制,在缺氧、营养缺乏或其他应激因素刺激下,细胞启动自噬,以吞噬降解部分细胞结构、脂质、错误折叠的蛋白质、入侵的病原体、受损的细胞器,回收并重新利用降解产物、降低活性氧对细胞的损害、促进DNA损伤的修复,最终维持细胞的存活。自噬的很多生物学功能直接或者间接的影响疾病的发生发展,如心血管疾病、神经退行性疾病、免疫和感染、肿瘤、代谢性疾病等。
一般自噬可以分为三大类:巨自噬、分子伴侣介导的自噬和微自噬。通常我们所指的自噬为巨自噬,它是真核生物中的保守机制,开始使形成多层保卫的夜跑,形成自噬体,之后与溶酶体融合形成自噬溶酶体,通过水解酶的作用降解所隔离的物质。
之前有很多的研究都聚焦在自噬对细胞胞质内物质的循环使用,对于自噬降解细胞核组件的研究知之甚少。 宾夕法尼亚大学医学院的一项新研究,第一次证实了自噬也在细胞核中起作用。并且在这一情形下它发挥作用防止了癌变,第一次证实在哺乳动物中自噬消化了细胞核物质-核纤层原件。
核纤层是紧贴于核膜内侧的一个蛋白纤维网络。它是细胞核中一个至关重要的网络,为细胞核提供了机械支持,也可以使一些基因组区域更容易或不容易转录为信使RNA而调控基因表达。
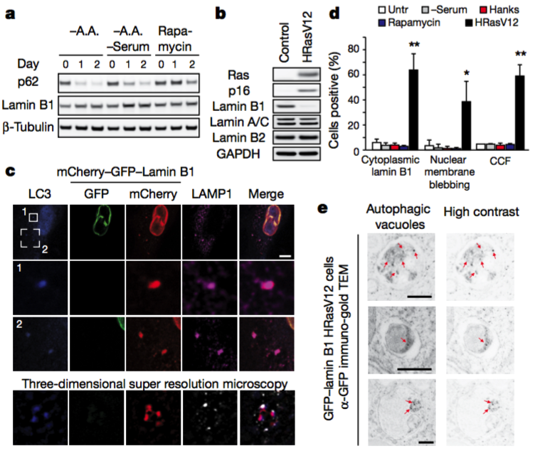
LC3是酵母自噬蛋白Atg8基因在哺乳动物细胞中的同源类似物。经Atg7和Atg3调节由泛素加工修饰。LC3有三种亚型:LC3A、LC3B和LC3C,LC3由可溶型LC3-I和脂化型LC3-II组成。在面临各种应激情况下,如饥饿、缺氧等,细胞发生自噬改变,LC3-I通过泛素化修饰和加工,并与位于膜上的PE(磷脂酰乙醇胺)结合成LC3-II,LC3-I存在于细胞质,脂化的LC3-II与自噬泡相结合,存在于胞内的前自噬泡以及自噬体膜表面。因此LC3-II表达量与自噬泡的数量呈正相关,当细胞发生自噬时,LC3-II表达量显著增加,所以LC3-II作为自噬的一种特异性标志物,被用来监测自噬现象是否发生。
1
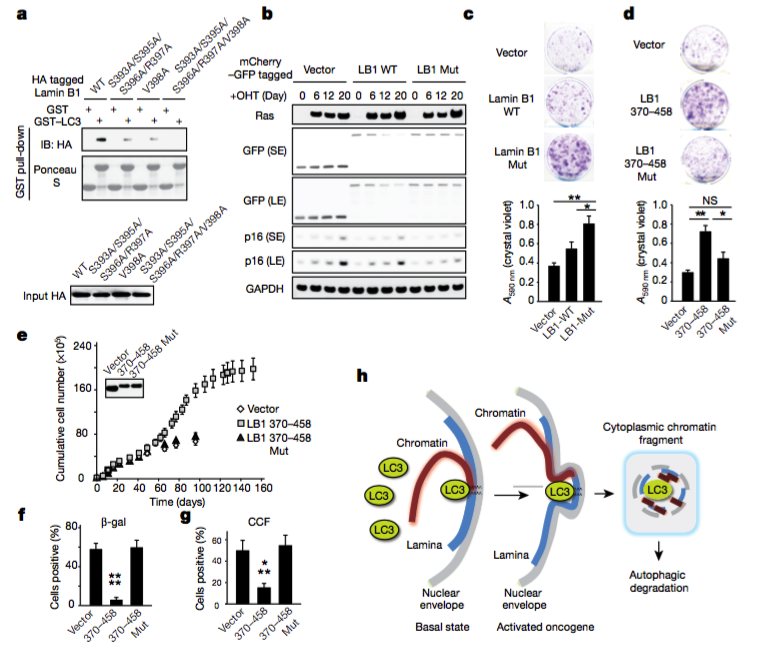
早期的一些研究在细胞核中检测出了LC3的蛋白,LC3是细胞质中发挥功能的自噬蛋白却定位在了细胞核中,那么LC3在细胞质中到底发挥了什么作用?利用免疫共沉淀共淀、pull-down等技术证明,LC3能够和核纤层蛋白B1(lamin B1)直接结合,LC3的脂化能够促进两者的相互作用。有可能是LC3定位到核膜与核纤层蛋白发生相互作用。
2lamin B1在细胞的增殖和衰老中有重要的作用。下调lamin B1表达能够损害细胞的增殖和DNA的修复作用。细胞饥饿或者帕雷霉素的刺激都能够诱导自噬的产生,实验表明自噬不会造成lamin B1的降解。HRasV12细胞是细胞中过表达原癌基因HRasV12,细胞会出现早期衰老或癌基因相关性衰老(oncogene-induced senescence)。在HRasV12细胞中lamin B1被降解,细胞的增殖抑制,表现为癌细胞生长抑制。
3抑制自噬或者LC3- lamin B1的相互作用会造成lamin B1累积。敲除lamin B1能够使细胞提前衰老,过表达会使细胞延缓衰老。lamin B1的370-458区域,能够和LC3结合,在HRasV12细胞中过表达该片段使lamin B1不会下调,延缓了HRasV12细胞的衰老。同时用lamin B1的370-458片段干扰了LC3和lamin B1的相互作用也能够抑制细胞的衰老。这就说明LC3-lamin B1的相互作用在能够抑制癌基因的活性同时促进细胞的衰老。
自噬是个非常复杂的过程,在细胞的不同生理病理阶段发挥着不同的作用。早在14年Cell一篇文章中指出,自噬通过影响p53凋亡调节因子的水平,缓解癌细胞凋亡,重建癌细胞的分裂能力,帮助癌细胞“复活”。此次研究人员的发现,当细胞癌基因被激活时,正常细胞会触发自噬消化核纤层,促进癌变细胞衰老,自噬亦可作为细胞癌变早期“预警”机制。
(ps尽管细胞衰老可抹杀癌变细胞,但也有不好的一面。衰老与正常老化相关,衰老细胞累积于老化组织中,损害了组织的正常功能,促成了年龄相关的疾病。在正常衰老过程中这一机制被不适当地开启,使得正常的细胞,甚至在没有癌症压力的情况下,以一种有害的方式更快速地变老。在中老年正常细胞中,阻断自噬驱动的核纤层瓦解可使得细胞的存活时间延长60%,这一年龄延长相当于一个70岁的人活到110多岁)
(百替生物:Yumi)