服务热线
400-611-2850
普略医学是国内首家专注于医学科研咨询及技术服务的公司,专门为临床医生提供科研问题解决方案。
Phone: 400-611-2850
E-mail:: service@100biotech.com
或 在线留言 给我们
1、联系与咨询。
您可通过公司的服务热线400-611-2850和服务邮箱 service@100biotech.com,或者与您联系的普略医学服务人员,告知您的科研合作需求2、签订保密协议,洽谈具体服务内容。
在双方签订合作保密协议后,您可与普略医学科研合作咨询小组进行具体项目沟通;您和普略医学双方明确服务产品需求和具体项目要求;普略医学制作和提交项目实施方案和报价。3、双方签订合同,客户按合同支付费用。
双方对合同服务内容和价格无异议后,签订服务合同。您按合同约定支付费用,并提供必要的实验药品或样品(实验样品的寄送须采用特快专递形式邮寄,有低温要求的、固定要求的,按低温保存、固定防碎方法运输,以确保安全可靠)。4、项目实施,开始为客户提供科研咨询和技术服务。
普略医学按合同方案进行项目实施。项目实施过程中,普略医学项目经理按时与客户反馈及交流信息;普略医学开始为客户提供相关科研咨询和技术服务,并及时按合同将数据、材料、样本、模型等相关信息材料提供给客户。5、分析结果资料,整理提交数据。
普略医学技术团队分析整理数据,总结结论,将完整项目实施报告和数据、图片等相关信息提供给客户,同时根据合同处理相关的实验材料。项目报告内容将包括具体实验方法、步骤、所用试剂、仪器、数据、结果和结论等。6、项目完成,协商进一步合作。
项目完成,客户如有后续科研服务需求,双方协商进一步合作。

博医快讯 | 什么基因突变导致癌细胞转移?
发布时间:2015-11-16 00:00 文章来源: 作者:
新一代基因测序技术让我们了解人类癌症的基因图谱,但是对于导致人类发生癌死亡,及转移性癌细胞的遗传决定因素我们了解的非常少。转移性癌细胞的扩散可能从一个病变器官到另一个;可能是发散型的,从一个点进行扩散。目前,人们缺少适当的原发癌与转移癌病例来进行研究。近期,来自加利福尼亚大学McCreery与Halliwill我们通过小鼠皮肤癌模型来研究遗传与环境因素的影响,包括从良性发展到转移性癌。通过化学方法导致皮肤癌,从而引起点突变多样性(单核苷酸变异)以及基因拷贝数变化,从基因突变的角度详细的分析癌细胞转移的进程演变。结果发表于《Nature medicine》doi:10.1038/nm.3979。
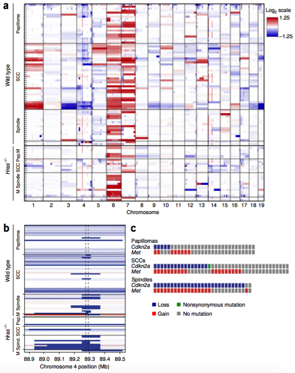
为了模拟人类中极端生殖系与遗传异质性,McCreery与Halliwill通过FVB/N与SPRET/EiJ构建回交群体,并用DMBA、TPA进行化学致癌,诱导形成鳞癌,并且在这过程中一直伴随Hras 或者Kras基因突变。通过在15只小鼠(9只正常,六只是Hras−/−小鼠)中取103个癌样本,并进行了外显子测序与基因表达分析,发现DMBA导致碱基替换(A>T,在所有突变中高达45%),在等位基因突变中A>T(前期,单克隆)概率大于G>T(后期,亚克隆),G>T突变一般不是由DNBA所引起,但是它将会引起基因不稳定及氧化应激。
研究人员构建了刺瘤、癌以及小鼠中的转移癌的进化树,来展现它们之间的关系,结果显示它们的扩散是同步的,但是原发癌与转移癌是可以继续进化的,并且它们进化方向会有所不同。
早在1984年,有研究人员通过组织学对原发癌与转移癌进行了分析,发现恶性上皮肿瘤细胞排列成束状,最新的研究表明转移癌所作用的远距离位点是上皮细胞转化所必需的,MET有可能在肺部被发现,而不是一些软组织位置。
在鳞癌中有大量的突变基因,包括Hras 和 Kras基因,还有Notch信号通路的一些复发性突变基因,我们通过外显子测序构建基因拷贝文库,发现基因拷贝数异变在起始依赖于Hras和 Kras的基因突变。
研究人员通过小鼠鳞癌模型,外显子测序来了解转移癌的演变过程,揭示Hras和 Kras基因在转移癌进化中的作用。转移癌的发生不仅需要原发癌的扩散,同时也需要“种子→土壤模式”即在癌症真正恶化之前,肿瘤细胞少量扩散。现阶段的治疗手段很显然不能阻止这一进程。虽然这并不是个好消息,但是通过揭示癌症的遗传异质性与转移癌的演变进程,给了我们去了解并最终战胜癌症的机会。
(百替生物:Hawk)