服务热线
400-611-2850
普略医学是国内首家专注于医学科研咨询及技术服务的公司,专门为临床医生提供科研问题解决方案。
Phone: 400-611-2850
E-mail:: service@100biotech.com
或 在线留言 给我们
1、联系与咨询。
您可通过公司的服务热线400-611-2850和服务邮箱 service@100biotech.com,或者与您联系的普略医学服务人员,告知您的科研合作需求2、签订保密协议,洽谈具体服务内容。
在双方签订合作保密协议后,您可与普略医学科研合作咨询小组进行具体项目沟通;您和普略医学双方明确服务产品需求和具体项目要求;普略医学制作和提交项目实施方案和报价。3、双方签订合同,客户按合同支付费用。
双方对合同服务内容和价格无异议后,签订服务合同。您按合同约定支付费用,并提供必要的实验药品或样品(实验样品的寄送须采用特快专递形式邮寄,有低温要求的、固定要求的,按低温保存、固定防碎方法运输,以确保安全可靠)。4、项目实施,开始为客户提供科研咨询和技术服务。
普略医学按合同方案进行项目实施。项目实施过程中,普略医学项目经理按时与客户反馈及交流信息;普略医学开始为客户提供相关科研咨询和技术服务,并及时按合同将数据、材料、样本、模型等相关信息材料提供给客户。5、分析结果资料,整理提交数据。
普略医学技术团队分析整理数据,总结结论,将完整项目实施报告和数据、图片等相关信息提供给客户,同时根据合同处理相关的实验材料。项目报告内容将包括具体实验方法、步骤、所用试剂、仪器、数据、结果和结论等。6、项目完成,协商进一步合作。
项目完成,客户如有后续科研服务需求,双方协商进一步合作。

FTO单碱基突变导致肥胖症
发布时间:2015-11-13 00:00 文章来源: 作者:
FTO单碱基突变导致肥胖症
肥胖症在全球范围内影响超过5亿人,同时可能会导致2型糖尿病、心血管疾病以及癌症等疾病。FTO基因是一种与肥胖相关的等位基因,也称肥胖基因,由英国牛津大学马克·麦卡锡等研究人员首先鉴别出来,并发表在2007年4月的《科学》杂志上。FTO基因自发现以来一直是研究热点,涉及到FTO基因的文章在Pubmed上已经见刊就就达1695篇之巨,其中影响因子超过15的就达到76篇。
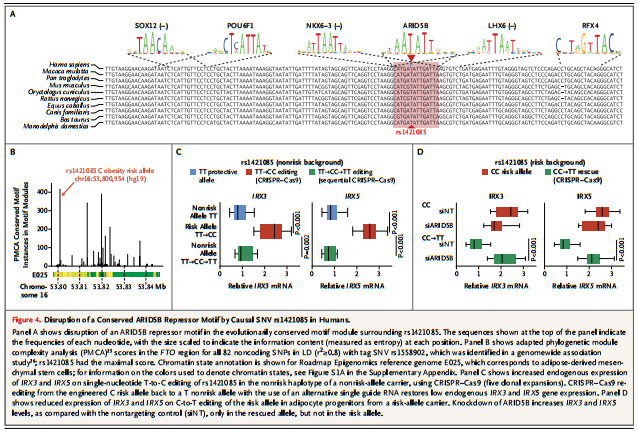
全基因组关联研究(Genome-Wide Association Studies, GWAS)是一种利用全基因组SNP(Single-nucleotide polymorphism)分型技术,通过在全基因组水平上筛查与疾病或者是性状相关联的SNP,利用连锁不平衡来确定目标区域。其数据的处理是具有极大的挑战性的。肥胖与FTO等位基因中单核苷酸突变(SNV)rs1558902和rs1421085 具有极大的相关性。前者已经报导过。
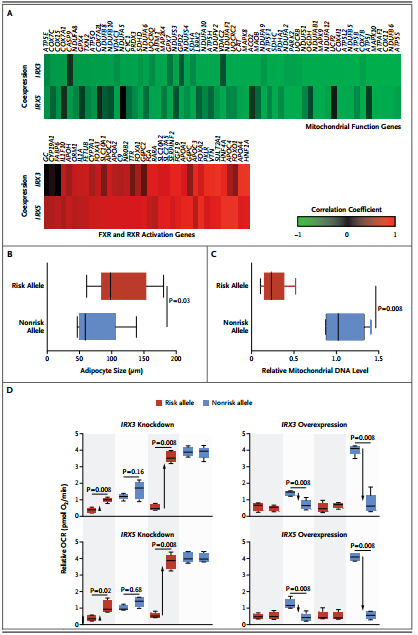
数据结果提示FTO等位基因与肥胖症相关联,以组织自制的方式通过抑制脂肪前体细胞线粒体产热。Rs1421085单点突变(T-C)导致模体结构改变成为ARID5B抑制者,在脂肪细胞分化的早期过程中其可以去除前脂肪细胞增强的抑制作用并使IRX3和IRX5的表达增加一倍。
数据结果提示FTO等位基因与肥胖症相关联,以组织自制的方式通过抑制脂肪前体细胞线粒体产热。Rs1421085单点突变(T-C)导致模体结构改变成为ARID5B抑制者,在脂肪细胞分化的早期过程中其可以去除前脂肪细胞增强的抑制作用并使IRX3和IRX5的表达增加一倍。
这一过程导致的结果是使得耗能脂肪向储能脂肪进行转变,线粒体的产能作用降低了5倍,同时增加了脂肪储存的空间。抑制Irx3可以减轻小鼠的体重以及脂肪组织,同时在不改变食欲和运动量的情况下增加能量的消耗。
敲除参与者脂肪细胞中的IRX3和IRX5基因可以修复等位基因风险者的产能作用(增加了7倍),增加这些基因的表达则产生了相反的影响。
本研究涉及表观基因遗传学,比较基因组学,人类遗传学,CRISPR基因编辑技术,通过小鼠模型,和人类标本,系统的研究了FTO单碱基突变和肥胖的联系和作用机制。结果表明脂肪细胞产热途径包括ARID5B,rs1421085,IRX3以及IRX5,分别对肥胖症有促进或抑制的作用。结果发表于医学四大刊物的《新英格兰医学杂志》。
该杂志以发表大量珍贵的临床研究资料。近年来基础和临床交互研究渐成热门,该杂志发表的基础性研究具有很高的临床应用价值。