服务热线
400-611-2850
普略医学是国内首家专注于医学科研咨询及技术服务的公司,专门为临床医生提供科研问题解决方案。
Phone: 400-611-2850
E-mail:: service@100biotech.com
或 在线留言 给我们
1、联系与咨询。
您可通过公司的服务热线400-611-2850和服务邮箱 service@100biotech.com,或者与您联系的普略医学服务人员,告知您的科研合作需求2、签订保密协议,洽谈具体服务内容。
在双方签订合作保密协议后,您可与普略医学科研合作咨询小组进行具体项目沟通;您和普略医学双方明确服务产品需求和具体项目要求;普略医学制作和提交项目实施方案和报价。3、双方签订合同,客户按合同支付费用。
双方对合同服务内容和价格无异议后,签订服务合同。您按合同约定支付费用,并提供必要的实验药品或样品(实验样品的寄送须采用特快专递形式邮寄,有低温要求的、固定要求的,按低温保存、固定防碎方法运输,以确保安全可靠)。4、项目实施,开始为客户提供科研咨询和技术服务。
普略医学按合同方案进行项目实施。项目实施过程中,普略医学项目经理按时与客户反馈及交流信息;普略医学开始为客户提供相关科研咨询和技术服务,并及时按合同将数据、材料、样本、模型等相关信息材料提供给客户。5、分析结果资料,整理提交数据。
普略医学技术团队分析整理数据,总结结论,将完整项目实施报告和数据、图片等相关信息提供给客户,同时根据合同处理相关的实验材料。项目报告内容将包括具体实验方法、步骤、所用试剂、仪器、数据、结果和结论等。6、项目完成,协商进一步合作。
项目完成,客户如有后续科研服务需求,双方协商进一步合作。

这将成为未来疾病治疗热点
发布时间:2016-04-13 00:00 文章来源: 作者:
急性肾损伤是一种突发性的肾脏功能缺失,许多不同因子,包括手术、化疗或休克都会引发急性肾脏损伤,目前研究者并不清楚为何肾脏会对这些应激因子如此敏感。肾脏是一种具有高度代谢性的器官,其通过线粒体的燃烧产能来产生大量ATP,从而促进肾脏过滤血液并且排除毒素,在肾脏中存在大量ATP及线粒体来完成这种关键的化学功能,线粒体或许可以作为一种必要且早期靶点来帮助抑制引发肾脏损伤的多种风险因子。
近日,有研究人员在Nature发表最新研究发现线粒体在肾脏损伤过程扮演着重要角色,线粒体生物合成调控子 PGC1α可以通过烟酰胺腺嘌呤二核苷酸分子(NAD)来为肾脏提供保护作用,而烟酰胺腺嘌呤二核苷酸分子主要参与机体衰老的关键代谢过程。
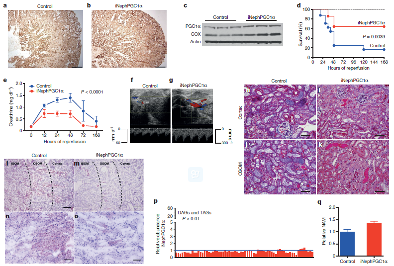
研究者构建了PGC1α缺失小鼠模型,该小鼠缺少NAD前体物质NAM,有大量脂质堆积,不可恢复正常的肾功能,对肾脏损伤的敏感性将明显高于正常情况。而在缺血的PGC1α缺失小鼠中外源补充NAM后,可改善机体内NAD的水平和肾功能,减少脂质堆积(图.1)。PGC1α的转基因小鼠机体中NAD表达水平会明显增加,这就使得小鼠对多种应激因子的耐受性增强,同时相比具有正常再生能力的动物而言,这些转基因小鼠可以更加快速地从肾脏损伤中恢复过来(图.2)。
损伤肾脏中烟酰胺的缺乏,维生素B3可以作为NAD的前体物,近来有研究表明NAD的水平会随着机体老化或者糖尿病发生而骤减,而老化和糖尿病也是肾脏损伤的主要风险因子。本文研究阐明了PGC1α和NAD分子之间的新型关联,以及其对机体代谢的相关效应,如果NAD的水平的确可以随着衰老而下降,那么肾脏或许是一个新的点来帮助我们阐明机体衰老的发生机制。未来对NAD分子进行操控来帮助开发治疗急性肾脏损伤的新型疗法,同时为揭示多种器官损伤过程中NAD分子的缺失及线粒体损伤发生的原因提供思路,这就包括引发中风和心脏病发作的损伤等。
图1. 外源补充NAM可恢复缺血Pgc1α−/−小鼠症状
图2.缺血后iNeph PGC1鼠中的代谢保护作用