服务热线
400-611-2850
普略医学是国内首家专注于医学科研咨询及技术服务的公司,专门为临床医生提供科研问题解决方案。
Phone: 400-611-2850
E-mail:: service@100biotech.com
或 在线留言 给我们
1、联系与咨询。
您可通过公司的服务热线400-611-2850和服务邮箱 service@100biotech.com,或者与您联系的普略医学服务人员,告知您的科研合作需求2、签订保密协议,洽谈具体服务内容。
在双方签订合作保密协议后,您可与普略医学科研合作咨询小组进行具体项目沟通;您和普略医学双方明确服务产品需求和具体项目要求;普略医学制作和提交项目实施方案和报价。3、双方签订合同,客户按合同支付费用。
双方对合同服务内容和价格无异议后,签订服务合同。您按合同约定支付费用,并提供必要的实验药品或样品(实验样品的寄送须采用特快专递形式邮寄,有低温要求的、固定要求的,按低温保存、固定防碎方法运输,以确保安全可靠)。4、项目实施,开始为客户提供科研咨询和技术服务。
普略医学按合同方案进行项目实施。项目实施过程中,普略医学项目经理按时与客户反馈及交流信息;普略医学开始为客户提供相关科研咨询和技术服务,并及时按合同将数据、材料、样本、模型等相关信息材料提供给客户。5、分析结果资料,整理提交数据。
普略医学技术团队分析整理数据,总结结论,将完整项目实施报告和数据、图片等相关信息提供给客户,同时根据合同处理相关的实验材料。项目报告内容将包括具体实验方法、步骤、所用试剂、仪器、数据、结果和结论等。6、项目完成,协商进一步合作。
项目完成,客户如有后续科研服务需求,双方协商进一步合作。

十年iPSCs,一个诺奖,一个命案,一个希望
发布时间:2016-02-17 00:00 文章来源: 作者:
诱导多功能性干细胞iPSCs走过了10年的历程。自2006年提出以来,iPSCs在国际研究界越发火热。并且,2012年Shinya Yamanaka获得诺奖,将iPSCs研究推上了巅峰。我们简单搜集了国自然历年iPSCs相关课题,有多火显而易见。
一、iPSCs出了个诺奖
2006年,日本生物学家Shinya Yamanaka以及Kazutoshi Takahashi发表了里程碑式的实验结果。他们证明了通过外源表达四种特定的细胞因子,小鼠成纤维细胞能够“逆分化”为具有成为任何细胞潜力的多功能性干细胞。即:诱导性多能能干细胞(iPSCs)。
凭借此项研究,Shinya Yamanaka获得2012年诺贝尔生理学医学奖。
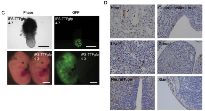
ShinyaYamanaka以及Kazutoshi Takahashi发现,将成年小鼠陈纤维细胞(分化终末期),外源表达四种细胞因子Oct3/4,Sox2,c-Myc以及Klf4。在胚胎干细胞培养条件下,表现出了和胚胎干细胞相似的形态以及分子特征。将iPSCs接种裸鼠胚胎,iPSCs分化到鼠胚胎各个胚层,证明了iPSCs具有和胚胎干细胞具有相同的生物学功能,皮下注射能形成畸胎瘤(如图)。
这一发现颠覆了人们对细胞分化的传统认识!小编看到这篇文章,只能用惊喜来形容当时的感觉。1. 诱导多功能性干细胞技术很有可能运用到人类体细胞;2. 诱导多功能性干细胞有替换胚胎干细胞的潜力;3.多功能性将提高个体细胞治疗的可能性;4.不谈应用价值,iPSCs技术本身就是细胞分化增殖基础性研究中划时代的发现。
但同样存在两个问题。1.c-Myc是个原癌基因,如果使用,生物安全性如何;2.培养条件不算简单,制备时间不算短,临床使用价值有限。
二、iPSCs出了个命案
2014年,以小保方晴子为首的日本理化研究所和哈佛医学院的研究人员,同时在Nature上发文,声称他们用简单的酸处理和挤压方法,获得了类似的多功能性干细胞STAP。这一发现立马引发了科学界的轰动(在这种方法发别之前,iPSCs基本构建方法还是沿用着Yamanaka的思路,比较复杂。再加上小保方晴子本人年轻漂亮高学历自带光环,媒体过度炒作)
很多实验室试图重复这种方法都不能成功,很快论文受到了质疑。后验证试验指出,STAP细胞所携带的报告基因,显微镜下观察到的荧光信号,其实是自体荧光信号。相比细胞生物学相关科研工作者都会了解的,一些细胞、分子本身有“自发荧光”的。经验中,一般生长情况不咋地,半死不活的细胞,会发出微弱的荧光。只能说,这次研究人员,太急功近利了。
8月5日,一直力挺小保方晴子的恩师笹井芳树,自杀,年仅52岁。笹井芳树的视杯再生研究,震惊干细胞学界。凭借其在干细胞领域的突出贡献,他本身就是诺贝尔奖的有力争夺者。他的逝去,是人类,是科学界的巨大损失。
今年一月,来自瑞士洛桑联邦理工学院的科学家发现,通过凝胶“挤压”细胞,能够加速iPSCs的形成速度。总觉得和STAP有那么点相关性。那么STAP本身有无科学意义,小编觉得值得考证。科学本身是允许存在错误的,每年自主撤回文章的大有人在,验证修改后再投。研究本身没错,错的是颗急功近利的心。
三、iPSCs走向成熟
当然,诱导多功能干细胞本身没有任何问题。自iPSCs发现以来,iPSCs技术以多个维度走向成熟。
1.细胞来源多样化。
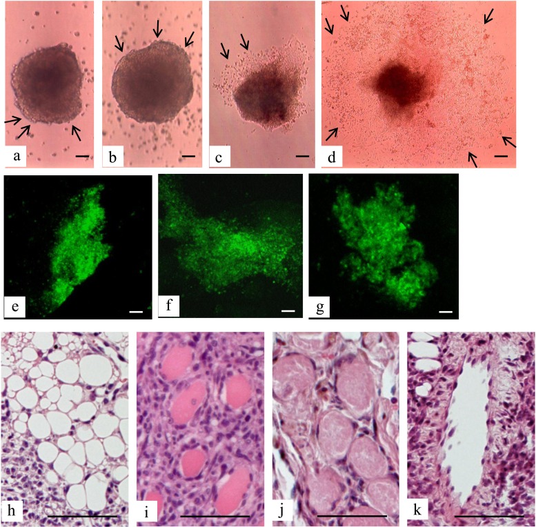
表现为细胞类型多样化和动物品系多样化。iPSCs在小鼠陈纤维诱导成功以来,小鼠骨髓细胞、干细胞、胰腺细胞、神经干细胞、淋巴细胞等等都先后诱导成功。不单单是小鼠,大鼠、猴子,甚至人的角化细胞、外周血前体细胞,也都被证实可以用于iPSCs诱导。且可诱导细胞资源,还在不断的扩充中!(图为人乳牙牙髓细胞诱导多功能性干细胞成功案例,Cell Med. 2015 Dec 17; 8(1-2): 9–23.)
2.诱导手段多样化
在2007文章中我们可以发现:利用过表达四种外源细胞因子产生iPSCs,较繁琐。培养条件苛刻,技术门槛高,一般的实验室可做不了这玩意儿。基因导入方式用的慢病毒,存在基因整合。c-Myc本身是原癌基因,借此产生的iPSCs我可不敢用。。。
十年的发展中,iPSCs诱导手段多样化,主要表现在以下方面:
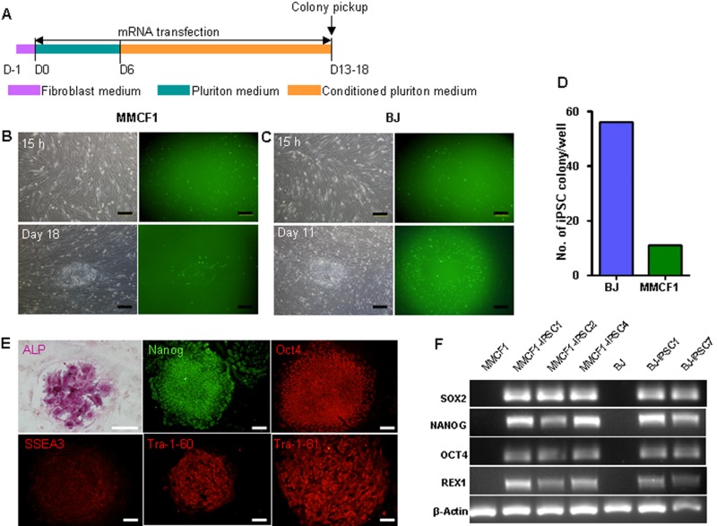
诱导因子多样化、导入方式简单化。除了传统的Yamanaka鸡尾酒。逐渐兴起了非转基因方式,包括重组蛋白、mRNAs、miRNAs等;导入方式逐渐转变为非基因整合方式,包括游离载体、仙台病毒载体等等。这些进步大大提高了适用性和生物安全性。
除此之外,科学逐渐可以利用更少的诱导因子,制造出iPSCs。(图中为非外源基因整合方式,表达mRNA组合,诱导皮肤成纤维细胞成为iPSCs。Cell Med. 2014 Nov 5; 7(1): 15–24)
另外,非传统诱导方式,大大提高了iPSCs的制造效率,为大批量生产提供了可能。比如本文中之前提到的3D细胞培养技术,“挤压”细胞,提高iPSCs的生产效率。
四、iPSCs 与 希望
诱导多功能性干细胞的发现,不仅仅是单一基础科研领域的重大突破。它很大程度上push了干细胞研究,其它分支领域的发展。比如定向分化技术。
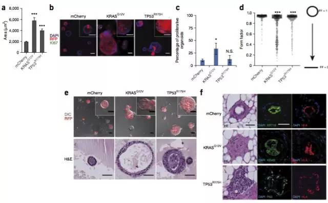
定向分化技术是干细胞研究的重要分支。iPSCs技术的逐渐成熟,大大提高了干细胞的可获得性,降低了干细胞的体外培养成本。目前,逐渐形成了特定细胞类型定向分化、特定组织定向分化,类器官定向分化。正如我们之前推送的文章,人类已经可以利用iPSCs技术,利用类器官培养技术,用于癌症精准治疗。(本文最后获得相关文章)
诱导多功能性干细胞促进了干细胞临床转化。比如,iPSCs定向分化获得的视网膜上皮细胞,成功移植到病人身上,治疗视网膜黄斑变性病。
10年的iPSCs,为我们打开了一扇走向医学新时代的大门。但是,目前有关干细胞定向分化研究,我们才摸到皮毛。类器官本身没有器官的正常生理功能。器官的定向分化,涉及到培养微环境的多阶段调控、干细胞本身的性质。移植后的生物安全性,也有待大量的临床试验。
iPSCs是个希望,任重而道远。