服务热线
400-611-2850
普略医学是国内首家专注于医学科研咨询及技术服务的公司,专门为临床医生提供科研问题解决方案。
Phone: 400-611-2850
E-mail:: service@100biotech.com
或 在线留言 给我们
1、联系与咨询。
您可通过公司的服务热线400-611-2850和服务邮箱 service@100biotech.com,或者与您联系的普略医学服务人员,告知您的科研合作需求2、签订保密协议,洽谈具体服务内容。
在双方签订合作保密协议后,您可与普略医学科研合作咨询小组进行具体项目沟通;您和普略医学双方明确服务产品需求和具体项目要求;普略医学制作和提交项目实施方案和报价。3、双方签订合同,客户按合同支付费用。
双方对合同服务内容和价格无异议后,签订服务合同。您按合同约定支付费用,并提供必要的实验药品或样品(实验样品的寄送须采用特快专递形式邮寄,有低温要求的、固定要求的,按低温保存、固定防碎方法运输,以确保安全可靠)。4、项目实施,开始为客户提供科研咨询和技术服务。
普略医学按合同方案进行项目实施。项目实施过程中,普略医学项目经理按时与客户反馈及交流信息;普略医学开始为客户提供相关科研咨询和技术服务,并及时按合同将数据、材料、样本、模型等相关信息材料提供给客户。5、分析结果资料,整理提交数据。
普略医学技术团队分析整理数据,总结结论,将完整项目实施报告和数据、图片等相关信息提供给客户,同时根据合同处理相关的实验材料。项目报告内容将包括具体实验方法、步骤、所用试剂、仪器、数据、结果和结论等。6、项目完成,协商进一步合作。
项目完成,客户如有后续科研服务需求,双方协商进一步合作。

油吃多了易得癌的科学依据
发布时间:2016-04-12 10:56 文章来源:未知 作者:admin
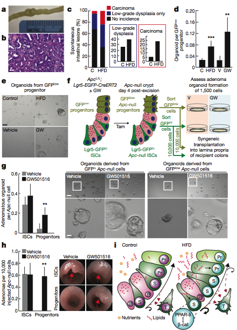
近期,一篇文章揭示了投喂HFD的超重小鼠PPAR-δ蛋白被活化,肠道干细胞数目增加,肥胖的小鼠罹患结肠癌的风险会更高,此报道发表在《Nature》上。
他们发现,脂肪含量超过60%的食谱,使小鼠超重的同时,可活化PPAR-δ蛋白,刺激肠道干细胞的增殖;另外用活化PAR-δ的药物处理后,小鼠也会出现类似的细胞增殖。相比于其他类型的细胞,干细胞增殖更有可能引起肿瘤。
目前还不清楚小鼠的这种变化是因为体重增加导致的新陈代谢改变还是由于HFD。“类器官”三维培养中的肠道细胞能够对高脂食物中的脂肪酸产生应答反应,且PPAR-δ蛋白同样受到活化,表明脂肪酸可能直接参与PPAR-δ蛋白的表达。
这项研究的结论与肥胖病人患癌风险高是一致的,但是潜在机制并未被报道,所以这是项非常有价值的研究。可以用接受过结肠镜检查的人类组织样品验证该规律,假如同样适用于人类,那么PPAR-δ蛋白活性的提升或成为有效的癌症风险指标,从而为癌症病人提供早期干预治疗。