服务热线
400-611-2850
普略医学是国内首家专注于医学科研咨询及技术服务的公司,专门为临床医生提供科研问题解决方案。
Phone: 400-611-2850
E-mail:: service@100biotech.com
或 在线留言 给我们
1、联系与咨询。
您可通过公司的服务热线400-611-2850和服务邮箱 service@100biotech.com,或者与您联系的普略医学服务人员,告知您的科研合作需求2、签订保密协议,洽谈具体服务内容。
在双方签订合作保密协议后,您可与普略医学科研合作咨询小组进行具体项目沟通;您和普略医学双方明确服务产品需求和具体项目要求;普略医学制作和提交项目实施方案和报价。3、双方签订合同,客户按合同支付费用。
双方对合同服务内容和价格无异议后,签订服务合同。您按合同约定支付费用,并提供必要的实验药品或样品(实验样品的寄送须采用特快专递形式邮寄,有低温要求的、固定要求的,按低温保存、固定防碎方法运输,以确保安全可靠)。4、项目实施,开始为客户提供科研咨询和技术服务。
普略医学按合同方案进行项目实施。项目实施过程中,普略医学项目经理按时与客户反馈及交流信息;普略医学开始为客户提供相关科研咨询和技术服务,并及时按合同将数据、材料、样本、模型等相关信息材料提供给客户。5、分析结果资料,整理提交数据。
普略医学技术团队分析整理数据,总结结论,将完整项目实施报告和数据、图片等相关信息提供给客户,同时根据合同处理相关的实验材料。项目报告内容将包括具体实验方法、步骤、所用试剂、仪器、数据、结果和结论等。6、项目完成,协商进一步合作。
项目完成,客户如有后续科研服务需求,双方协商进一步合作。

生物导弹中的新秀---Biparatopic ADC
发布时间:2016-03-13 11:48 文章来源:未知 作者:admin
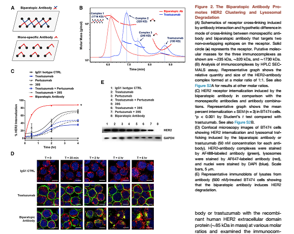
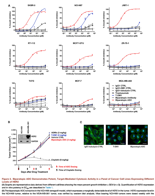
T-DM1是将细胞毒类药物DM1通过稳硫醚链偶联到曲妥珠单抗上而成,用于治疗HER2呈阳性的转移性乳腺癌患者时,可显著改善患者的生存时间,并且具有良好的安全性。不过T-DM1对那些HER2膜表达量低的癌乳腺癌患者效果不是很明显,这可能由于HER2是处于往返于胞膜内外的动态中, 进入胞浆内的T-DM1有一部分又会被运输到膜外,实际上在胞浆内被释放的DM1量很少,那么尤其在HER2膜表达量本身就低的癌细胞中,进入细胞内有效作用的DM1量就更少,杀伤效果就更不明显。但是在今年1月份cancer cell的一篇文章中,John Y. Li 等人又构建了HER2的双特异性抗体(Anti-HER2 Biparatopic Antibody),这个抗体能够同时结合HER2上两个不同的位点,他们的研究表明这个双特异性抗体被癌细胞内吞的效率较曲妥珠单抗有大大提高,也就是说它携带毒素分子进入胞内的能力更强大,他们构建的双特异性抗体偶联药物(Biparatopic ADC )有着更优于T-DM1的效果,给那些T-DM1耐受的患者或HER2膜表达量低的患者带来希望。