服务热线
400-611-2850
普略医学是国内首家专注于医学科研咨询及技术服务的公司,专门为临床医生提供科研问题解决方案。
Phone: 400-611-2850
E-mail:: service@100biotech.com
或 在线留言 给我们
1、联系与咨询。
您可通过公司的服务热线400-611-2850和服务邮箱 service@100biotech.com,或者与您联系的普略医学服务人员,告知您的科研合作需求2、签订保密协议,洽谈具体服务内容。
在双方签订合作保密协议后,您可与普略医学科研合作咨询小组进行具体项目沟通;您和普略医学双方明确服务产品需求和具体项目要求;普略医学制作和提交项目实施方案和报价。3、双方签订合同,客户按合同支付费用。
双方对合同服务内容和价格无异议后,签订服务合同。您按合同约定支付费用,并提供必要的实验药品或样品(实验样品的寄送须采用特快专递形式邮寄,有低温要求的、固定要求的,按低温保存、固定防碎方法运输,以确保安全可靠)。4、项目实施,开始为客户提供科研咨询和技术服务。
普略医学按合同方案进行项目实施。项目实施过程中,普略医学项目经理按时与客户反馈及交流信息;普略医学开始为客户提供相关科研咨询和技术服务,并及时按合同将数据、材料、样本、模型等相关信息材料提供给客户。5、分析结果资料,整理提交数据。
普略医学技术团队分析整理数据,总结结论,将完整项目实施报告和数据、图片等相关信息提供给客户,同时根据合同处理相关的实验材料。项目报告内容将包括具体实验方法、步骤、所用试剂、仪器、数据、结果和结论等。6、项目完成,协商进一步合作。
项目完成,客户如有后续科研服务需求,双方协商进一步合作。

WNT7A、PAX6-通往光明的一扇窗
发布时间:2016-03-09 11:49 文章来源:未知 作者:admin
人们都说眼睛是心灵的窗口,是与世界沟通的桥梁。眼睛的构造大体分为前房、瞳孔、晶状体、角膜、虹膜、巩膜、视网膜、玻璃体、黄斑、视神经等。其中眼角膜完全透明,位于眼球前部,呈横椭圆形。眼角膜是眼睛最前面的凸形高度透明物质,覆盖 虹膜、瞳孔及前房,并为眼睛提供大部分屈光力。加上晶体的屈光力,光线便可准确地聚焦在视网膜上构成影像。作为眼睛和世界之间的窗户,当事故或疾病导致角膜损伤时,则有可能导致视力下降甚至失明。
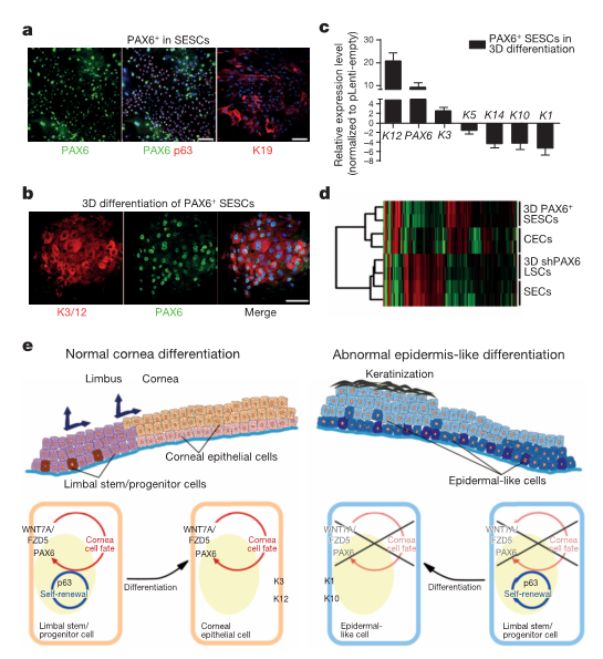
在角膜的表面包含有一种独特的非角化上皮细胞,其按照一种有序的方式排列,这对于视功能至关重要。这些角膜上皮细胞(Cornea epithelial cells,CECs)是由角膜缘干细胞(LSCs)不断更新,角膜缘干细胞或角膜上皮缺乏会引起角膜表面疾病,其导致了全球数百万人失明。然而,到现在为止对于健康个体中角膜缘干细胞维持以及分化为角膜上皮的机制,以及患者中遭到损害的关键分子事件仍并不清楚。
如今,在Nature上发表的“WNT7A and PAX6 define corneal epithelium homeostasis and pathogenesis”一文中,为角膜相关疾病的治疗指明的道路,带来了福音!在这篇文章中,研究人员报告发现在体外无滋养细胞的条件下成功扩增了角膜缘干细胞。他们发现转录因子p63和PAX6协同作用促进了角膜缘干细胞专向分化,WNT7A通过PAX6控制了角膜上皮的分化。他们证实丧失WNT7A或PAX6可诱导角膜缘干细胞转变为皮肤样上皮细胞,这一至关重要的缺陷与人类一种常见角膜病密切相关。值得注意的是,当研究人员将PAX6转导到皮肤上皮干细胞中时,发现它们又变回为角膜缘干细胞样的细胞。当将这些细胞移植到大鼠角膜损伤模型眼睛上时,重编程细胞能够补充角膜上皮细胞,修复损伤的角膜表面。
这项研究证实了WNT7A和PAX6在角膜谱系专向分化中起着重要的作用。重要的是,通过表达PAX6可以将皮肤上皮干细胞或其他的细胞类型转变为角膜细胞,从而为修复和再生角膜表面,治疗角膜缘干细胞缺陷患者提供了一个潜在的资源。这一发现为利用患者自身的重编程角膜缘干细胞进行移植解决了一个重大的可行性问题,为治疗许多人类常见角膜疾病指出了一个潜在的治疗策略,成为了通往光明的一扇窗!