服务热线
400-611-2850
普略医学是国内首家专注于医学科研咨询及技术服务的公司,专门为临床医生提供科研问题解决方案。
Phone: 400-611-2850
E-mail:: service@100biotech.com
或 在线留言 给我们
1、联系与咨询。
您可通过公司的服务热线400-611-2850和服务邮箱 service@100biotech.com,或者与您联系的普略医学服务人员,告知您的科研合作需求2、签订保密协议,洽谈具体服务内容。
在双方签订合作保密协议后,您可与普略医学科研合作咨询小组进行具体项目沟通;您和普略医学双方明确服务产品需求和具体项目要求;普略医学制作和提交项目实施方案和报价。3、双方签订合同,客户按合同支付费用。
双方对合同服务内容和价格无异议后,签订服务合同。您按合同约定支付费用,并提供必要的实验药品或样品(实验样品的寄送须采用特快专递形式邮寄,有低温要求的、固定要求的,按低温保存、固定防碎方法运输,以确保安全可靠)。4、项目实施,开始为客户提供科研咨询和技术服务。
普略医学按合同方案进行项目实施。项目实施过程中,普略医学项目经理按时与客户反馈及交流信息;普略医学开始为客户提供相关科研咨询和技术服务,并及时按合同将数据、材料、样本、模型等相关信息材料提供给客户。5、分析结果资料,整理提交数据。
普略医学技术团队分析整理数据,总结结论,将完整项目实施报告和数据、图片等相关信息提供给客户,同时根据合同处理相关的实验材料。项目报告内容将包括具体实验方法、步骤、所用试剂、仪器、数据、结果和结论等。6、项目完成,协商进一步合作。
项目完成,客户如有后续科研服务需求,双方协商进一步合作。

每个孩子心里都住着一个世界
发布时间:2016-02-22 13:53 文章来源:未知 作者:admin
自闭症谱系障碍属于神经发育障碍疾病,患 者在3岁前出现症状。自闭症研究中的一个关键问题是成人病理可逆性。13年《Nature》上的一篇文章即显示,过度表达Shank3的小鼠会表现出类似 狂躁的行为以及癫痫发作和神经活动的激发/抑制平衡发生改变等。近期《Nature》再次揭示Shank3在神经疾病发展及治疗中的重要意义。
自闭症儿童的表现
SHANK3 (ProSAP2) 蛋白是一种兴奋后突触蛋白,前期有研究表明,缺失Shank3将扰乱突触后蛋白,导致自闭症类似行为。
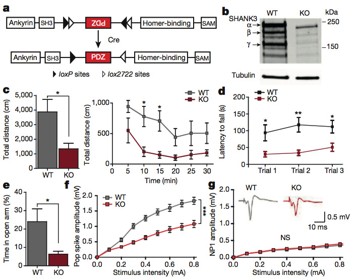
研究人员利用Cre重组酶(FLEx)技术进行Shank3编辑。在缺少cre酶的条件下,Shank3fx/fx表现为Shank3敲除自闭症类似症状小鼠。将Shank3fx/fx小鼠与CAGGS-CreER小鼠杂交,构建了实验小鼠。
将实验鼠分为3 组:Shank3+/+:CreER+/−+他莫昔芬(WT),Shank3fx/fx:CreER+/−+他莫昔芬(TM),Shank3fx /fx:CreER+/−+玉米油(KO)。对不同组突触后蛋白SAPAP3,Homer1b/c,NR2A, NR2B,GluA2进行检测。结果表明,这些蛋白在KO组中下调,TM组中上调。Shank3的激活可以导致KO组生理状态恢复到WT水平。
图1. Shank3fx/fx鼠的构建
前期研究表明,Shank3会导致总脊柱密度的变化,后期Shank3的表达是否也会影响脊柱结构呢?GFP标记观察背侧纹状体树突棘结果显示,KO组中型多棘神经元显著减少,而TM组总脊柱密度显著增多,首次揭示Shank3促进脊柱形成的功能不限于发育关键期。
图2. 突触后蛋白及神经递质修复图
自闭症的特点之一是社交互动的减少,研究人员采用三室检测进行研究。结果显示,KO鼠不喜与陌生小鼠交流,但是TM鼠却有着和WT鼠一样的表现-喜欢和陌生鼠互动。说明社交修复即使在成年期也可以发生。遗憾的是,Shank3修复对运动减少,焦虑,运动协调能力减弱并无较大修复作用。
图3.成年鼠Shank3的表达修复生理症状
图4. 成年期Shank3修复不能减缓焦虑
该文首次发现自闭相关基因选择性治疗自闭症,揭示了SHANK3的独特行为效应,强调了成人脑神经的强大可塑性,为自闭症治疗提供了新方向。